It won’t be accurate because Google personalizes search results by things like your location, language, and device. Even using an incognito or private tab doesn’t fully solve the problem.
To check rankings accurately, you need to use tools.
Enter your target keyword into our free keyword rank checker, add your website, and choose your target location.

Then, hit “Check rankings.” We’ll show your current ranking position for your target keyword, important SEO metrics (e.g., number of backlinks, estimated search traffic), and the top 10 search results:

You can repeat this process for all your target keywords.
Your website will also rank for keywords that you’re not targeting or haven’t thought of. You can see these keywords by signing up for Google Search Console, a free service from Google that helps you monitor and troubleshoot your website’s appearance in their search results.
After signing up for a free account, go to the Search results report. Toggle Average position on to see your website’s keyword rankings.

This data is great because it comes straight from the horse’s mouth (i.e., Google), but it does have two cons:
- It maxes out at 1,000 keywords. If you rank for more, you won’t see them.
- Ranking positions are averages. If you ranked #1 then declined to #5, Search Console would show the average: 5.5. This isn’t particularly useful.
To overcome the limitations in Google Search Console, you can sign up for a free Ahrefs Webmaster Tools (AWT) account.
Once you’ve signed up and verified your website, go to the Organic keywords report to see the:
- Keywords your website is ranking for.
- How difficult it was to rank for those keywords (KD).
- Exact URL ranking for those keywords.
- Exact ranking position.
- Search volume for those keywords.
- Amount of estimated search traffic your website receives from those keywords.
And more.

If you want to track rankings for a bunch of important keywords over time, you’ll need a rank tracking tool like Ahrefs’ Rank Tracker. This will run scheduled rank position checks, plus show you:
- Whether they’re improving or declining.
- If you’re ranking for SERP features.
- How much (estimated) search traffic the keywords are sending you.
And more.

You’ll also be able to track keywords in a specific state, city, or even ZIP code, which is important if you’re targeting local keywords:

You can even add your competitors and see how you’re faring against them:

Follow these tips to get the most value out of your keyword tracking.
Don’t expect rankings to improve fast
When we polled 3,680 SEOs, most of them agreed that it takes between three to six months for SEO to show results.

So, don’t expect to rank high immediately. As long as the keyword you’re targeting has competition, it’s unlikely you’ll jump straight to #1. Your page needs time to earn backlinks, accumulate authority, and prove to Google it deserves to rank.
Don’t expect the same results from all tools
Google’s search results today show many SERP features. For example, the query “what to do in Barcelona” shows a knowledge panel on the right-hand side and a “Top sights in Barcelona” feature before the first organic result.

There’s also a People also ask feature in between the first and second organic result.

Different rank checking tools may display these search results differently. For example, at Ahrefs, we count SERP features as individual positions.

Other tools may ignore these SERP features and show only the “10 blue links” results. So, if you’re using multiple tools to check your rankings, be aware that you could be shown different ranking positions for the same keywords.
Don’t obsess over your Google rankings
Google is constantly adjusting its search results. So, expect some volatility in your rankings, especially if you rank outside the first page. It’s not uncommon to see a huge jump “overnight”.
Thus, there’s no need to obsess and check your rankings every day. Dropping a position or two is normal and not always problematic. It’s better to look out for rankings trending downwards over time, as this may indicate you need to do something.
If you’re using Rank Tracker, you can track this via the Grossing report:

Frequently asked questions
Here are some commonly asked questions about rank tracking.
Why are keywords important?
Keywords, or search queries, are the words and phrases people type into search engines like Google to find content.
If you want your website to get search traffic, you need to target these keywords with specific pages.
Why is it important to check your Google rankings?
Google rankings are not made equal.
The average top-ranking result has a clickthrough rate (CTR) of 9.28%, followed by 5.82% and 3.11% for positions two and three. Simply put: If you’re not ranking in the top three positions for important keywords, you’ll get very few clicks. Even worse if you’re on page two—you’re practically non-existent.
Knowing where you’re ranking can help you kickstart the process of figuring out what you need to do to rank higher.
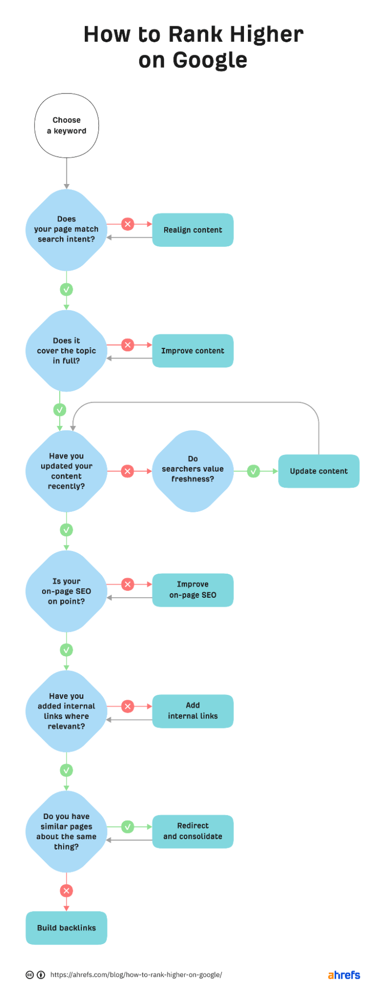
How do I rank higher on Google?
Google uses tons of ranking factors to figure out where to rank your page. But some of these factors are harder to influence than others.
If you want to rank higher, you need to be systematic. Start by working on the easy things that are within your control, then move on to more challenging things if needed.
Follow this process:

Learn more
Want to learn more about SEO? Check out these guides:

