Keine Sorge. Hier sind 17 Tipps, die dein Content Marketing verbessern und dir zu mehr Besuchern, Leads und Umsätzen verhelfen werden:
- Kenne deine Zielgruppe
- Ziele auf Themen mit Suchtraffic-Potenzial ab
- Ziele auf die besten Themen der Konkurrenz ab
- Priorisiere Themen mit “Geschäftspotenzial”
- Berücksichtige die 3Cs der Suchintention
- Erstelle einen Content-Kalender
- Bewirb deinen Content
- Gestalte Bilder, die geteilt werden
- Verwende deine Inhalte mehrmals
- Füge “Link-Trigger” hinzu
- Aktualisiere deinen Content
- Nimm Kontakt zu Bloggern auf
- Sei meinungsfreudig
- Betrachte deine Branche aus neuen Blickwinkeln
- Lass dich von der Wortzahl nicht verrückt machen
- Verwalte ein Content-Portfolio
- Erstelle Content-Hubs
Eine Agentur für Conversion Rate Optimization (CRO) schreibt über CRO und zieht andere CRO-Fachleute an. Aber CRO-Fachleute brauchen keine CRO-Dienstleistungen. Der Blog der Agentur zieht also keine nützlichen Leads an, und die Agentur erklärt, dass Content Marketing nicht funktioniert.
Wäre die CRO-Agentur jedoch ein paar Schritte zurück gegangen und hätte aufgeschrieben, wer ihre Zielgruppe ist, wäre klar, welche Art von Inhalten sie erstellen muss. Nicht “fortgeschrittene CRO-Taktiken”, sondern “wie man seine Homepage optimiert, um mehr Leads zu bekommen”.
Deshalb ist der erste Schritt bei der Entwicklung einer Content-Strategie, dass du dir darüber im Klaren bist, für wen du die Inhalte erstellst.

Wenn du bereits weißt, wen du ansprechen willst, solltest du es schriftlich festhalten und mit deinem gesamten Team teilen. Andernfalls kannst du die Vorlage unten verwenden, um sie für dein Unternehmen zu erstellen.
Lesetipp: Wie du detaillierte Buyer Personas für dein Unternehmen erstellst [kostenlose Persona-Vorlage]
Traffic aus E‑Mails oder sozialen Medien ist zwar ein toller Impuls, aber er ist nur von kurzer Dauer.

Wenn du jedoch Inhalte zu Themen erstellst, nach denen die Leute ständig in Google suchen, ist ein kontinuierliches Interesse garantiert. Solange dein Artikel in Google rankt, erhältst du beständigen passiven Such-Traffic.

So findest du diese Themen:
- Gehe zum Keywords Explorer von Ahrefs.
- Gib ein Thema ein, das für deine Branche relevant ist.
- Gehe zum Bericht “Übereinstimmende Begriffe”.
- Wechsle zur Registerkarte “Fragen”.

Hier siehst du über 300.000 potenzielle Themen, die du behandeln kannst. Sieh dir die Liste an und wähle diejenigen aus, die für deine Website relevant sind.
Lesetipp: Keyword-Recherche: der Anfänger-Leitfaden von Ahrefs
Wäre es nicht toll, wenn du wüsstest, welche Artikel deiner Konkurrenten den meisten Traffic bekommen, damit du ihren Erfolg wiederholen kannst?
Nun, gute Nachrichten. Das kannst du.
Und so geht’s:
- Geh zum Site Explorer von Ahrefs
- Gib die Domain eines Mitbewerbers ein
- Gehe zum Bericht Top-Seiten

Du siehst alle Seiten, die nach organischem Traffic gerankt sind, sowie das Keyword, das jeder Seite den meisten Traffic beschert.
Wir können zum Beispiel sehen, dass der Artikel von Beardbrand über Bartstile schätzungsweise 105.000 organische Besuche pro Monat erhält. Das Keyword mit dem meisten Traffic ist “Bartstile”.
Wenn wir einen konkurrierenden E‑Commerce-Shop besäßen, könnten wir uns auch mit diesem Thema beschäftigen.
Such-Traffic allein ist eine unbedeutende Kennzahl. Wenn er dein Geschäft nicht verbessert (d.h. mehr Leads oder mehr Umsatz), dann ist mehr Such-Traffic sinnlos.
Bei Ahrefs bewerten wir Themen nach ihrem “Geschäftspotenzial”.

Durch die Verknüpfung von “Geschäftspotenzial” und “Such-Traffic-Potenzial” konzentrieren wir uns darauf, Inhalte zu erstellen, die das Wachstum tatsächlich fördern.
Deshalb dreht sich unser Blog um SEO und Content Marketing und nicht um Themen wie “umgekehrte Bildersuche”.

Obwohl es sich um eine beliebte Suchanfrage handelt (~1,5 Millionen monatliche Suchanfragen) und sie das Potenzial hat, tonnenweise Traffic zu erzeugen, hat sie überhaupt nichts mit unserem Produkt zu tun (“0” Geschäftspotenzial).
Das Ziel von Google ist es, seinen Nutzern die relevantesten Suchergebnisse für jede Suchanfrage zu liefern. Um also bei Google ganz oben zu ranken, musst du zeigen, dass du das relevanteste Suchergebnis bist.
Das bedeutet, dass du der Suchintention entsprechen musst — dem Grund für eine Suchanfrage.
Um die Suchintention herauszufinden, können wir uns die Suchergebnisseiten (SERPs) von Google ansehen. Suche dazu in Google nach deinem Keyword und analysiere dann die am besten rankenden Seiten nach den drei C der Suchintention.
A. Content-Typ
Content-Typen lassen sich in der Regel in eine von fünf Kategorien einteilen: Blogpost, Produkt, Kategorie, Landing Page oder Video. Wenn wir zum Beispiel nach “Wie lerne ich Hangul” suchen, sehen wir, dass die ersten paar Ergebnisse hauptsächlich Videos sind.

Wenn du für dieses Keyword ranken willst, musst du wahrscheinlich ein Video erstellen.
B. Content-Format
Das Content-Format gilt vor allem für Blogbeiträge, da es sich dabei in der Regel um Anleitungen, Listen-Artikel, Nachrichten, Meinungsartikel oder Rezensionen handelt.
Zum Beispiel sind die am besten rankenden Ergebnisse für “bestes Heimtraining” meist Listen-Artikel:

Die Top-Ergebnisse für “Wie lerne ich koreanische Grammatik?” sind hingegen meist Anleitungen und Leitfäden:

Um die besten Chancen zu haben, gerankt zu werden, folge dem Beispiel.
C. Content-Blickwinkel
Der Content-Blickwinkel bezieht sich auf das wichtigste “Verkaufsargument” des Inhalts. Wer zum Beispiel nach “Sangria zubereiten” sucht, möchte, dass das Rezept einfach ist.

Lesetipp: Was ist die Suchintention? Ein umfassender Leitfaden für Anfänger
Wir behalten den Überblick über alle unsere Veröffentlichungen mithilfe eines Content-Kalenders:

Jeder Kalendereintrag enthält auch Informationen über einen einzelnen Inhalt, wie z.B.:
- Thema
- Autor
- Mitwirkende
- Status
- Fälligkeitsdatum
- Bilder
- URL-Slug
- Kategorie
Und so weiter.

Auf diese Weise sind alle am gesamten Prozess der Inhaltsverwaltung beteiligt. Der Redakteur und alle Mitarbeiter wissen, in welchem Stadium sie sich befinden, wann der Abgabetermin ist und was als Nächstes getan werden muss.
Das ist der Grund, warum wir in den letzten Jahren jede Woche zwei oder mehr Blogbeiträge veröffentlichen konnten.
Auch wenn du ein Solo-Content Marketer bist, sorgt ein Content-Kalender dafür, dass du den Prozess im Blick behältst. Du schreibst nicht mehr nur dann, wenn dich die Inspiration überkommt. Nimm dir einen Zeitplan vor und veröffentliche.
Lesetipp: Wie du einen Content-Kalender erstellst, der für dich funktioniert
Wenn du deine Inhalte nicht den Menschen präsentierst, die sich dafür interessieren, sind deine neu veröffentlichten Inhalte praktisch unsichtbar.
Bei Ahrefs bewerben wir jeden Inhalt, den wir veröffentlichen. Das Mindeste, was wir tun:
- Wir senden neue Blogbeiträge an unsere Newsletter-Abonnenten.
- Wir teilen sie auf allen unseren sozialen Medien (Facebook, Twitter, LinkedIn).
- Wir wenden uns an Personen, die wir in unseren Inhalten erwähnen.
- Schalte Anzeigen (Facebook, Twitter, Quora etc.).
Du musst mindestens so viel tun, um deine Inhalte zu verbreiten — oder wenn du eine neue Seite bist, sogar noch mehr. Wir empfehlen dir, dieser Checkliste für die Bewerbung von Inhalten zu folgen:
Wir sind große Fans davon, eigene Bilder für unsere Inhalte zu erstellen. Diese Bilder helfen, komplexe Konzepte zu vereinfachen und die Lesbarkeit unserer Inhalte zu verbessern.

Eines unserer selbst erstellten Bilder.
Außerdem eignen sie sich hervorragend zum Teilen in den sozialen Medien. Selbst in einer “langweiligen” Nische wie SEO können Bilder wie diese viral gehen.
Looking for a complete SEO checklist for 2021?
Here’s one you can follow. pic.twitter.com/65brjXPBcg
— Ahrefs (@ahrefs) August 15, 2021
Unsere Bilder werden von unseren eigenen Illustratoren erstellt. Aber du musst nicht die Bank sprengen, nur um sie zu gestalten. Individuelle Bilder müssen nicht museumsreif sein, um geteilt zu werden. Der beliebte Blog WaitButWhy verwendet nur Strichmännchen und handgezeichnete Cartoons. Mit Tools wie Canva ist es auch ganz einfach, ein solches Bild zu erstellen.

Bevor du deinen Inhalt veröffentlichst, solltest du ihn noch einmal durchgehen. Wähle die Stellen aus, an denen ein eigenes Bild einen Mehrwert bieten kann, z. B. um ein Konzept besser zu veranschaulichen, die Erzählung voranzutreiben, den Inhalt unterhaltsam zu gestalten usw.
Mach deine Inhalte zu etwas Besonderem — wandle sie in verschiedene Formate um und teile sie auf verschiedenen Plattformen.
So haben wir z.B. unseren Leitfaden für Influencer-Marketing in ein Video und unser Video über die Gewinnung von mehr YouTube-Abonnenten in einen Blogbeitrag verwandelt.
Wir haben auch:
- Einen Blogbeitrag in einen Twitter-Thread verwandelt.
- YouTube-Videos in Tweets verwandelt.
- Blogbeiträge in Instagram-Posts verwandelt.
Wie der Content Marketer Ross Simmonds es ausdrückt: “Einmal erstellen, für immer verbreiten.”
Links sind einer der drei wichtigsten Rankingfaktoren von Google. Wenn du willst, dass deine Inhalte gut ranken, brauchst du Links.
Eine Möglichkeit — neben dem Linkaufbau — ist es, “Link-Trigger” (den Grund, warum Menschen auf einen bestimmten Inhalt verlinken) beim Schreiben in deinen Inhalt einzubauen. Das macht es nicht nur einfacher, Links zu erreichen und aufzubauen, sondern kann auch dabei helfen, sie auf natürliche Weise anzuziehen.
So machst du es:
- Gehe zum Keywords Explorer von Ahrefs
- Suche nach deinem Keyword und scrolle zur SERP-Übersicht
- Finde einen ähnlichen Artikel mit vielen verweisenden Domains
- Klicke auf die Zahl in der Spalte Backlinks
- Überfliege die Spalten Anchor und Ziel-URL auf Gemeinsamkeiten

Wenn wir das zum Beispiel für den Beitrag von Backlinko (alias Brian Dean) über SEO-Texte machen, sehen wir, dass ziemlich viele Leute wegen einiger einzigartiger Tipps verlinken, die Brian über die APP-Methode, Bucket Brigade usw. geschrieben hat.

Wenn wir über dasselbe Thema schreiben, müssen wir auch unsere eigenen, einzigartigen SEO-Texte schreiben.
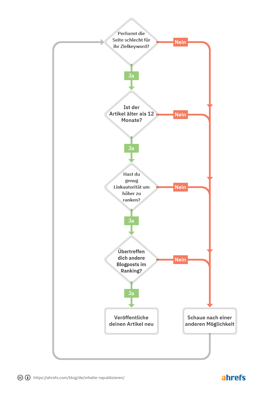
Inhalte können “schlecht” werden. Informationen können veraltet sein, die Suchintention deines Keywords kann sich ändern und deine Rankings können sinken.
Wenn das passiert, musst du deine Inhalte aktualisieren.
Musst du alles aktualisieren? Nein, vor allem, wenn du wie wir Hunderte von Blogbeiträgen hast. Stattdessen musst du Prioritäten setzen. Dazu folgst du diesem Flussdiagramm:

Alternativ kannst du auch unser kostenloses WordPress-SEO-Plugin verwenden, um deine Website auf unterdurchschnittliche Beiträge zu überprüfen. Folge dann dem folgenden Leitfaden, um zu erfahren, wie du deine Inhalte am besten neu veröffentlichst.
Lesetipps: Inhalte neu publizieren: Wie du alte Blogbeiträge für SEO aktualisierst
Blogger Outreach ist der Prozess, bei dem du dein Produkt oder deine Inhalte relevanten Bloggern und Journalisten vorstellst, indem du ihnen personalisierte E‑Mails schickst.
Das Ziel: Menschen mit Zugang zu einem großen Publikum davon zu überzeugen, über dich zu sprechen und auf deine Website zu verlinken.
Blogger Outreach ist also kein Spam. Es ist keine Erlaubnis, alle Menschen in deiner Branche abzuklappern und sie um einen Link zu bitten.
Stattdessen geht es um etwas Langfristiges. Klar, du willst etwas von ihnen — deshalb wendest du dich an sie. Aber du willst dich auch vernetzen, auf ihrem Radar bleiben und dich mit ihnen anfreunden. Anstatt Brücken für einen Tweet abzubrechen, willst du die Beziehung ausbauen, damit sie in der Zukunft zu mehr führen kann: zu einer Zusammenarbeit, Partnerschaft usw.
Wie machst du also hochwertige Bloggerwerbung?
Wir haben einen Leitfaden verfasst, in dem wir beschreiben, wie du das machst (und zwar in großem Stil).
Lesetipp: Blogger Outreach: Wie man es in großem Stil macht (ohne sich wie ein Idiot zu fühlen)
Wir alle wollen, dass unsere Inhalte bei Google ranken und Such-Traffic generieren. Aber man kann bei diesem Spiel auch zu weit gehen. Und leider tun das viele Websites. Deshalb sind die SERPs übersät mit Inhalten, die einander sehr ähnlich sind.
Vergiss nicht: Das Ranken ist nur ein Teil der Gleichung. Letztendlich muss der Leser deine Inhalte konsumieren und das kaufen, was du verkaufst. Wenn du nur einer von vielen bist, gibt es keinen Grund, sich in deine E‑Mail-Liste einzutragen, eine kostenlose Testversion auszuprobieren oder dein Produkt zu kaufen. Du musst dich abheben.
Herausstechen heißt, eine Meinung zu haben. Wirecutter hebt sich von allen anderen Partner-Websites ab, weil es Meinungen teilt, z. B. die beste antihaftbeschichtete Pfanne, den besten kabellosen Kopfhörer, die beste DSLR-Kamera usw.

Wir teilen unsere Meinungen auch regelmäßig in unserem Blog. Mein Kollege Michal Pecanek hat zum Beispiel selbstbewusst erklärt, dass es einige beliebte SEO-Kennzahlen gibt, die einfach nicht wichtig sind:

Finanzen sind nicht wirklich mein Ding. Trotzdem habe ich fast jeden Artikel des Finanzautors Morgan Housel gelesen. Das würdest du auch — wenn du seine Artikel liest:

Er schreibt zwar über Finanzen, aber es ist kein langweiliges Buch in der Sprache der Wall Street. Er lehrt dich aus verschiedenen Blickwinkeln: Geschichte, Psychologie, Biologie, Weltraum und Krieg. Finanzen sind nur die Leinwand, auf der er malt; seine Pinsel sind die anderen Linsen, die er benutzt, um dir das Thema näherzubringen.
Deine Branche mag “langweilig” sein, aber deine Inhalte sollten es nicht sein.
Finde einen anderen Blickwinkel, mit dem du deine Branche auf eine neue Art und Weise betrachten kannst. Animalz hat zum Beispiel über Content Marketing aus der Perspektive eines schwarzen Lochs geschrieben.
Der Schlüssel zur Überzeugung liegt darin, den Menschen etwas Neues zu vermitteln — durch die Brille von etwas, das sie bereits verstehen. Dies ist beim Schreiben von entscheidender Bedeutung. Die Leser wollen etwas Neues lernen, und sie lernen am besten, wenn sie ein neues Thema auf etwas beziehen können, das ihnen bereits vertraut ist.
Eine Rezeptseite zu lesen bedeutet heute, das Äquivalent von Leo Tolstois “Krieg und Frieden” zu beenden, bevor man endlich lernt, wie man dieses Drei-Minuten-Gericht kocht.
Google’s ranking bias for recipe sites that share the chef’s entire life story via an Ayn Rand novel length of content prior to the actual recipe knows no bounds. Esp on mobile just give us the recipe I’m trying to shop not learn the history of the universe.
— Adam Singer (@AdamSinger) October 2, 2019
Der Grund dafür ist die weit verbreitete Annahme, dass längere Artikel mehr organischen Traffic bedeuten. Unsere Untersuchung von 900 Millionen Seiten hat jedoch ergeben, dass es bei Beiträgen, die länger als 2.000 Wörter sind, eine mäßig negative Korrelation zwischen Wortzahl und organischem Traffic gibt.
Mit anderen Worten: Ein durchschnittlicher Beitrag mit 10.000 Wörtern erhält weniger Such-Traffic als ein durchschnittlicher Beitrag mit 2.000 Wörtern.

Hör also auf, dich mit der Wortzahl zu beschäftigen. Niemand will längere Inhalte lesen. Gehe nur so weit in die Tiefe wie nötig, streiche die unwichtigen Aspekte und komm auf den Punkt.
Du kannst nicht erwarten, dass jeder Inhalt, den du erstellst, alle Ziele deines Content Marketings erreicht. Genau wie im Finanzwesen musst du diversifizieren.
Je nach den Zielen und Prioritäten deines Unternehmens brauchst du vielleicht folgende Inhalte:
- Suchoptimierte Inhalte
- Linkbait
- Vertriebsunterstützende Inhalte
- Thought-Leadership-Inhalte
Und mehr.
Auch wenn das Ranken bei Google für uns wichtig ist, sind Inhalte, die für das Ranken bestimmt sind, nicht die einzige Art von Inhalten, die wir erstellen. Wir veröffentlichen auch Datenstudien (für Thought Leadership und Links), Produktaktualisierungen (für die Kundenbindung), Meinungsartikel (für Thought Leadership) und kostenlose Tools (für die direkte Leadgenerierung).
Lesetipp: Risiko vs. Ertrag: Wie man ein diversifiziertes Content-Portfolio aufbaut
Wir haben vor kurzem unsere besten kostenlosen Leitfäden zu einem zentralen Ausgangspunkt für alle unsere Leser zusammengefasst.

Dies ist ein sogenannter Content-Hub. Content-Hubs sind miteinander verknüpfte Sammlungen von Inhalten zu einem ähnlichen Thema. So sieht das in der Theorie aus:

Da unser Blog in umgekehrter Chronologie angezeigt wird, hilft eine Hub-Seite wie diese unseren Lesern, mehr von unseren Inhalten auf organisierte Weise zu entdecken.
Wenn du viele tolle Inhalte hast, solltest du Hub-Seiten erstellen, um sie miteinander zu verknüpfen.
Lesetipp: Content Hubs für SEO: Wie du mehr Traffic und Links bekommst
Fazit
Ich hoffe, du hast aus diesem Beitrag eine Handvoll umsetzbarer Content-Marketing-Tipps mitgenommen, die du in deinem Unternehmen anwenden kannst.
Habe ich irgendwelche coolen Content-Marketing-Tipps verpasst? Wenn du welche hast, lass es mich auf Twitter wissen.

