Sie mag nach einem Standard-Beitrag aussehen, aber wir haben sie strategisch erstellt, um Links von einer Outreach-Kampagne zu gewinnen.
Und es hat funktioniert. Wir haben 515 E‑Mails versendet und 36 Backlinks von 32 Websites erhalten.
Der Beitrag rankt nun auf Platz eins für “SEO stats”:

In diesem Guide lernst du:
- Warum wir eine Seite mit Statistiken gewählt haben
- Wie wir die Seite erstellt und Links generiert haben
- Detaillierte Ergebnisse unserer Kampagne
- Wie wir unsere Ergebnisse verbessern hätten können
Du hast wahrscheinlich schon mal von der Skyscraper-Technik gehört. Es ist eine Linkbuilding-Taktik, bei der du eine Seite mit vielen Links findest, etwas “besseres” erstellst und dann deine neue und verbesserte Resource denen pitchst, die zu der jetzt vergleichsweise schlechteren Seite verlinken.
Es kann für jede Form von Inhalten funktionieren, aber wir hatten eine Theorie, dass es besonders gut für Seiten mit Statistiken funktioniert, weil:
- Seiten mit Statistiken erhalten tendenziell viele Links
- Seiten mit Statistiken sind oft veraltet
- Statistiken werden oft ungenau aktualisiert
Lass uns genauer betrachten, warum jeder dieser Punkte von Bedeutung ist.
1. Seiten mit Statistiken haben tendenziell viele Links
Jede “Skyscraper”-Kampagne beginnt mit einer Seite oder Seiten, die eine hohe Anzahl an Links aufweisen. Und wenn du bei Google nach Seiten mit Statistiken über ein beliebtes Thema suchst, wirst du fast immer feststellen, dass die Seiten im Top-Ranking eine hohe Anzahl an Backlinks haben.
Schau dir zum Beispiel die Ergebnisse für “youtube statistics” an:

Es gibt mehrere Seiten hierzu mit Links von tausenden von Websites.
Dies ergibt sich normalerweise, da Blogger und Journalisten in ihren Posts oft Statistiken von diesen Seiten zitieren.
Schau dir zum Beispiel diesen Beitrag von Shopify über die Erstellung eines YouTube-Channels für dein Business an:

Der Verfasser zitiert zwei Statistiken im ersten Abschnitt und verlinkt zu den Quellen, von denen eine eine Liste mit YouTube Statistiken ist. Es ist sehr wahrscheinlich, dass er über diesen Beitrag gestoßen ist, als er für seinen Artikel recherchiert hat, eine nützliche Statistik gefunden, sie zitiert und zur Quelle verlinkt hat.
2. Seiten mit Statistiken sind oft veraltet
Die meisten Statistik-Seiten werden nur selten aktualisiert und beinhalten deshalb oft veraltete und ungenaue Statistiken.
Hier ist nur ein Beispiel:

Wenn wir uns die Quelle der Statistik ansehen, führt uns diese zu einer Presseseite von YouTube. Auf diese Seite wird angeführt, dass es über zwei Milliarden monatliche YouTube Nutzer gibt, statt den zitierten 1.9 Milliarden.
Dies ist ein Problem, da es dazu führt, dass Blogger und Journalisten veraltete Zahlen zitieren.
Wenn wir zum Beispiel den Backlink-Report für diese Seite im Site Explorer überprüfen und nach “1.9 billion” in den Link-Ankern und umgebenden Texten suchen und zu “one link per domain” navigieren, sehen wir 55 Websites, die diese veraltete Statistik zitieren und zu der Seite verlinken.

3. Seiten mit Statistiken werden oft ungenau aktualisiert
Selbst wenn Leute ihre Statistik-Seiten aktuell halten, machen sie dies oft nicht gründlich. Ein häufiger Fehler den sie machen, ist die veraltete Statistik von der Seite zu entfernen ohne diese mit einer neuen Statistik zu ersetzen.
Das Problem ist, dass die Zitierung und Links dennoch bestehen bleiben, auch wenn die Statistiken entfernt werden.
Lass uns zum Beispiel den Anchors-Report für die Liste an YouTube-Statistiken im Site Explorer überprüfen. Viele verweisende Seiten zitieren eine Statistik, dass YouTube die Seite ist, die am dritthäufigsten im Web besucht wird. Wenn wir jedoch auf der Seite selbst nach dieser Statistik suchen, können wir sie nicht finden.

Dies liegt daran, dass der Verfasser die Seite aktualisiert und die Statistik entfernt hat.
Du hast vielleicht schon eine grobe Vorstellung davon, was wir umgesetzt haben. Wenn nicht, ist das auch kein Problem. Wir werden im Folgenden durch den ganzen Prozess gehen.
Hier ist was wir gemacht haben:
- Ein geeignetes Thema ausgewählt
- Möglichkeiten für potenzielle Links recherchiert
- Link-Möglichkeiten weiter eingegrenzt
- Die Seite mit Statistiken erstellt
- Kontaktinformationen ausfindig gemacht und Link-Möglichkeiten überprüft
- E‑Mails verfasst und gesendet
Schritt 1: Finde ein geeignetes Thema
Wir wussten von Anfang an, dass wir eine Seite mit Statistiken über SEO oder Online-Marketing erstellen wollten, da es thematisch zu unserer Seite passt. Wir hatten aber kein bestimmtes Thema im Kopf, weshalb wir zunächst etwas Recherche betreiben mussten.
Zunächst haben wir im Ahrefs Keywords Explorer nach Keywords, die für unser Unternehmen relevant sind, gesucht wie SEO, Suchmaschinenmarketing, Content Marketing usw.

Wir haben uns dann den Phrase match-Report angesehen und den “Include”-Filter verwendet, um Keywords zu finden, die Wörter wie Statistiken, Zahlen, Fakten und Grafiken enthalten.

Dadurch haben wir eine ganze Reihe an Ideen generiert, die wir weiter eingegrenzt haben auf solche mit Seiten im Top-Ranking, die viele Backlinks aufzuweisen hatten. Dafür haben wir den Keyword Difficulty-Filter verwendet, um alle “low-difficulty” Keywords auszuschließen.

Falls du dich fragst, warum wir hierfür den Keyword Difficulty-Filter verwendet haben, ist der Grund, dass diese Kennzahl auf der durchschnittlichen Anzahl an verweisenden Domains zu den aktuellen Seiten im Top-Ranking basiert. Wenn ein Keyword einen hohen KD-Wert hat, bedeutet dies in der Regel, dass die Seiten im Top-Ranking Links von vielen Websites haben.
Dies hat die Auswahl erheblich reduziert, aber es gab noch einige Ideen, die in Frage kamen und die Relevanteste davon war “SEO Statistiken”.
Zum Schluss haben wir die SERP-Übersicht überprüft, um sicher zu stellen, dass die Seiten im Top-Ranking hauptsächlich Seiten mit kuratierten Statistiken waren. Es war sehr einfach dies aufgrund der Seiten-Titles zu erkennen.

Alle Seiten im Top-Ranking sind Listen-Beiträge mit kuratierten Statistiken.
Schritt 2: Finde potenzielle Link-Möglichkeiten
Wenn wir eine “Shotgun”-Kampagne durchführen würden, wäre es einfach Link-Möglichkeiten ausfindig zu machen. Wir würden einfach die gesamte Liste an Backlinks zu jeder konkurrierenden Statistik-Seite downloaden, einen Beitrag verfassen und an alle die gleiche E‑Mail versenden.
Diese würde vermutlich allgemein und vage klingen, etwa wie “Hey, mir ist aufgefallen du linkst zu dieser Seite mit Statistiken. Unsere Seite ist besser. Vielleicht macht es Sinn auf unsere Seite zu verlinken?”
Dies ist der typische “Skyscraper”-Ansatz, den wir nicht bevorzugen. Wir haben alle schon mal solche E‑Mail erhalten. Sie sind spammy, nicht hilfreich und nervig.
Stattdessen haben wir das Folgen gemacht:
Zunächst haben wir uns erneut die SERP-Übersicht für “SEO Statistiken” angesehen und die Seite mit den meisten Backlinks ausfindig gemacht.

Dann haben wir die Seite analysiert, um zu sehen welche Statistiken die meisten Backlinks generiert haben.
Um dies zu tun, haben wir den Anchors-Report für diese Seite im Site Explorer betrachtet und nach Daten gesucht, die wiederholt genannt wurden. Wir haben direkt viele Links entdeckt, die darauf verwiesen, dass 93% aller Online-Experiences mit einer Suchmaschine beginnen.

Wir haben dies in einer Tabelle vermerkt und sind den Report weiter durchgegangen bis wir einige beliebte Statistiken gefunden haben.

Wir wollten dann sicherstellen, dass die folgenden zwei Dinge auf die Statistiken zutreffen:
- Verlinken genug Leute wegen der Statistik?
- Können wir sie davon überzeugen, dass sie stattdessen oder zusätzlich zu der Seite zu uns verlinken sollen?
Um dies zu tun haben wir uns zunächst den Backlinks-Report für die Seite betrachtet, den “one link per domain”-Filter aktiviert und dann für jede Statistik in den Link-Ankern und “surrounding texts” gesucht.
Für die “93%”-Statistik haben mehr als 700 Websites zu der Seite verlinkt.

Damit haben wir den ersten Punkt erledigt.
Als nächstes müssen wir überprüfen, ob es einen guten Grund gibt, diese Leute zu kontaktieren, weshalb wir die Seite mit den Statistiken öffnen und dem folgenden Prozess folgen:

Im Bezug auf die “93%”-Statistik haben wir festgestellt, dass sie nicht auf der Seite erwähnt wurde.

Die meisten anderen unserer Statistiken befanden sich noch auf der Seite aber als wir ihre Quellen überprüften, stellen wir fest, dass viele veraltet waren. Wann immer das der Fall war, haben wir im Web nach aktuellen Daten gesucht.
Alles wurde in einer Tabelle festgehalten und sah in etwa so aus:

- Spalte A: Die URL der Seite mit Statistiken (auf der wir die Statistik gefunden haben).
- Spalte B: Die Anzahl an verweisenden Domains, die auf die Seite verlinken und die Daten zitieren (wir haben hier auch zum gefilterten Report im Site Explorer verlinkt, um einfach darauf zugreifen zu können).
- Spalte C: Die Daten selbst
- Spalte D: Die eigentliche Quelle der Daten (falls wir sie finden konnten).
- Spalte E: Das Alter der Daten
- Spalte F: Die aktuelle Statistik (wenn zutreffend)
- Spalte G: Die Quelle der aktuellen Statistik
- Spalte H: Das Alter der aktuellen Statistik
- Spalte I: Anmerkungen und Pitch-Ideen wie zum Beispiel der Hinweis, dass die Daten nicht mehr aktuell oder auf der Seite nicht mehr aufzufinden waren.
Danach haben wir diesen Prozess für die restlichen Seiten mit Statistiken im Top-Ranking wiederholt, bis wir tausende potentielle Link-Möglichkeiten basierend auf acht Statistiken ausfindig gemacht haben.

Schließlich haben wir alle relevanten Link-Möglichkeiten für jede Statistik aus dem Backlinks-Report runtergeladen, in eine Google Tabelle importiert und jede URL entsprechend ihres Segments gekennzeichnet.


Insgesamt hatten wir eine Liste mit 1986 URLs.
Schritt 3: Link-Möglichkeiten weiter eingrenzen
Obwohl wir einen Grund hatten über 1900 mögliche Link-Partner zu kontaktieren, wollten wir aus naheliegenden Gründen keine Websites von geringer Qualität kontaktieren. Deshalb bestand unsere nächste Aufgabe darin, diese Liste zu überarbeiten.
Der erste Schritt bestand darin URLs der gleichen Domain zusammenzufassen, da Websites grundsätzlich zu mehr als einer Seite mit Statistiken verlinken können. Wir wollten die Betreiber einer Seite nicht mehrmals kontaktieren.
Dieser Schritt war einfach. Wir haben einfach eine Spalte für die verweisende Website eingefügt und ein Tool wie dieses verwendet, um die Root-Domain zu erhalten. Wir haben sie dann in unsere Tabelle eingefügt.
Als nächstes haben wir die integrierte Funktion verwendet und doppelte Domains entfernt.

Der zweite Schritt bestand darin, Möglichkeiten zu entfernen, die zu den Seiten mit Statistiken mit nofollow, UGC oder Werbeverlinkung verlinkt haben. Dafür haben wir die “Type”-Spalte entsprechend gefiltert und die Reihen entfernt.

Der letzte Schritt bestand darin, Seiten mit geringem Traffic zu entfernen. Dafür haben wir Domain-Level Traffic für alle potenziellen Möglichkeiten mit Ahrefs API und dem Skript-Editor in Google Tabellen übertragen.
Falls du diesem Prozess folgen möchtest und kein API-Abo hast, kannst du stattdessen unser Batch Analysis Tool nutzen. Füge einfach bis zu 200 Domains gleichzeitig ein und nehme die Einstellungen “domain with all its subdomains” vor.

Du kannst die Datei dann exportieren und eine VLOOKUP-Formel mit den Root-Domains nutzen.
Am Ende dieses Prozesses hatten wir 902 verbleibende potentielle Möglichkeiten in unserer Tabelle.
Schritt 4: Erstelle die Statistik-Seite
Es ist schwierig eine Seite mit Statistiken zu erstellen, die sich von all den anderen Seiten abhebt. Wir haben jedoch drei Hauptpunkte berücksichtigt, um die “beste” SEO Statistik-Seite zu erstellen:
- Die Einbindung beliebter Statistiken von anderen Seiten
- Die Einbindung anderer interessanter Statistiken
- Die Gruppierung von Statistiken in Kategorien
Lass uns genauer betrachten, warum diese Punkte wichtig sind.
Einbindung beliebter Statistiken von anderen Seiten
Wir haben jede Statistik in unseren Beitrag eingebunden, die ähnlichen Seiten geholfen haben viele Links zu generieren. Wenn die Statistik veraltet war, haben wir eine aktuellere Statistik verwendet.
Ein Grund hierfür war die Tatsache, dass unser Beitrag Teil einer Linkbuilding-Kampagne war. Wir haben aber auch festgestellt, dass diese Statistiken den größten Mehrwert für Leser darstellen. Woher wussten wir das? Weil es die Daten waren, die Blogger und Journalisten am häufigsten in ihren Beiträgen zitiert haben.
Einbindung anderer interessanter Statistiken
Nicht alle Statistiken auf unserer Seite hatten etwas mit der Linkbuilding-Kampagne zu tun. Wir haben uns bemüht auch andere Daten zu finden, die interessant waren.
Wir wollten aber keine veralteten Daten einbinden, weshalb wir versucht haben für jede Statistik die Originalquelle ausfindig zu machen. Wenn wir die Quelle nicht finden konnten oder diese nicht mehr aktuell war, haben wir weiter nach aktuelleren Daten recherchiert.
Das klingt vielleicht nicht erwähnenswert, ist aber ein großes Problem bei Listen mit Statistiken.
Die 93%-Statistik, die wir zuvor erwähnt haben, stammt zum Beispiel von einem Report aus dem Jahr 2006.
Gruppierung von Statistiken in Kategorien
Leute konsumieren Daten nicht in einer Liste, wie sie das bei normalen Blogbeiträgen tun würden. Aus diesem Grund haben wir unsere Beiträge entsprechend organisiert und es einfacher gemacht, die Informationen zu erfassen.
Dafür haben wir die Statistiken in Kategorien zusammengefasst und Sprung-Links in der Einleitung eingefügt.

Wir haben die beliebtesten SEO Statistiken auch in einer “Top SEO Statistik”-Kategorie am Anfang des Beitrags zusammengefasst. Dies hat es für Leser einfacher gemacht, die interessantesten Statistiken, die am häufigsten zitiert werden, zu finden.
Schritt 5: Finde Kontaktinformationen und überprüfe Link-Möglichkeiten
Nachdem wir unser Liste mit SEO-Statistiken veröffentlicht haben (als noindex Seite), waren wir fast soweit Websitebetreiber zu kontaktieren und Links zu generieren. Aber zunächst mussten wir Kontaktinformationen für mögliche Link-Partner finden.
Falls du unseren Guide zum Thema Skalierung von Linkbuilding gelesen oder unser Video über dieses Thema gesehen hast, weisst du bereits, dass wir Fans davon sind APIs zu verwenden und dies zu automatisieren.
In diesem Sinne haben wir das Folgende gemacht:
- Wir haben alle URLs in einem dafür entwickelten Tool überprüft, um so viele Autorennamen wie möglich zu extrahieren. Dieses Vorgehen war zwar nicht perfekt, aber wir haben so dennoch 741 Namen gewonnen.
- Wir haben diese Namen in der Hunters API verwendet, um nach E‑Mail Adressen zu suchen. Durch Hunter erhielten wir 452 E‑Mail Adressen. Das ist eine Erfolgsquote von etwa 60%.
- Wir haben diese E‑Mail Adressen in der NeverBounce API genutzt, um zu sehen wie viele dieser Adressen erreichbar waren.
Nach circa 30 Minuten Automatisierung hatten wir 168 valide E‑Mail Adressen, 92 Catchalls, die manuelle Hilfe benötigten und 178 E‑Mail Adressen, die nicht erreichbar waren.

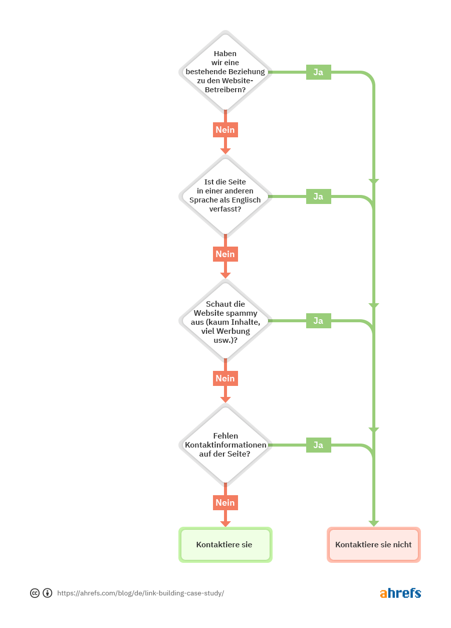
Für alle validen E‑Mail Adressen mussten wir lediglich überprüfen, ob die entsprechenden Seiten qualitativ in Ordnung waren. Vlad, einer unserer Teammitglieder, kümmerte sich um diesen Prozess. Er verbrachte jede Woche ein paar Stunden damit Link-Möglichkeiten zu überprüfen und fehlende Kontaktinformationen zu recherchieren.
Hier ist eine vereinfachte Form des Überprüfungsprozesses, dem er folgte:

Er hat dann alle Möglichkeiten in der Tabelle markiert, so dass wir noch 515 verbleibende Seiten hatten, die wir kontaktieren konnten.
Er hat auch notiert, worum es auf der verlinkenden Seite thematisch ging.

Schritt 6: Verfasse und versende die E‑Mails
Bevor wir die E‑Mails versenden konnten, mussten wir in einem finalen Schritt eine Vorlage verfassen und personalisierte Felder für jeden potenziellen Link-Partner erstellen.
Unsere Idee beruhte darauf die E‑Mails basierend auf der Statistik, die von der jeweiligen Seite erwähnt wurde, zu personalisieren.
Dazu haben wir uns das hier überlegt:
Hi [Vorname],
Ich habe gesehen, dass du auf deiner Seite über [Page topic] erwähnt hast, dass [Statistik]
[Pitch]
Wir haben diese und einige weitere aktuelle SEO-Statistiken hier veröffentlicht:
https://liftbodyfocus.vip/blog/57-seo-statistics-for-2020/%3C/strong%3E%3C/p%3E%3Cp%3EIch bin mir nicht sicher, ob du Beiträge aktiv editierst, aber falls doch, könnte ein Update hier Sinn machen. Aber keine Eile 🙂
Viele Grüße,
Vlad
Die ersten drei Personalisierungs-Felder waren einfach in der Umsetzung, da wir diese Informationen in unserer Tabelle verfügbar hatten.
Für den Pitch haben wir acht personalisierte Paragraphen verfasst, die auf den genannten Statistiken basierten.

Wir haben schließlich alles in einer Tabelle zusammengefasst und in unser Outreach-Tool importiert: PitchBox. Das Ergebnis war eine simple und personalisierte E‑Mail für jeden potenziellen Link-Partner.
Hier ist ein Beispiel des Endergebnisses:
Hi Josh,
Ich habe gesehen, dass du auf deiner Seite über eCommerce SEO erwähnt hast, dass 93% aller Online Experiences mit einer Suchmaschine beginnen.
Diese Statistik ist bereits 14 Jahre alt. Aktuellere Daten (2019) weisen darauf hin, dass diese Zahl auf 68% gesunken ist. Ich denke sie ist geringer, da Social und andere Quellen nun für ein Drittel allen Traffics verantwortlich sind.
Wir haben diese und einige weitere aktuelle SEO-Statistiken hier veröffentlicht:
https://liftbodyfocus.vip/blog/57-seo-statistics-for-2020/%3C/strong%3E%3C/p%3E%3Cp%3EIch bin mir nicht sicher, ob du Beiträge aktiv editierst, aber falls doch, könnte ein Update hier Sinn machen. Aber keine Eile 🙂
Viele Grüße,
Vlad
Nun mussten wir nur noch auf senden klicken.
Insgesamt haben wir 515 E‑Mail versendet. 473 wurden zugestellt und 42 E‑Mails waren nicht zustellbar.
Basierend auf den zustellbaren E‑Mails ergibt sich für uns eine Konversionsrate von 5,71%, was bedeutet, dass 27 der kontaktierten Betreiber auf uns verlinkt haben.
Es sind aber noch zwei weitere Dinge passiert:
- Wir haben Links von fünf Seiten erhalten, die wir nicht kontaktiert hatten. Dies ist vermutlich passiert, weil einige Leute unseren Beitrag über die anderen Verlinkungen gefunden haben oder weil der Artikel auf sozialen Medien geteilt wurde. Unser Beitrag wurde insgesamt 19 mal auf Facebook und zweimal auf Twitter geteilt.
- Einige Websites haben öfter als einmal zu uns verlinkt. Diese Links stammten sowohl von neuen als auch alten Seiten.
Wenn wir diese Punkte berücksichtigen, hat uns die Kampagne insgesamt 36 Editorial-Links von 32 uniquen Websites erbracht.
Aber natürlich ist die Anzahl der Links nur ein Aspekt. Wie schaut es mit Qualität aus?
Lass uns das mit Hilfe des Domain Ratings begutachten:

9 der 32 verweisenden Domains hatten einen DR-Wert von 70 oder mehr. 12 hatten einen DR zwischen 40 und 69. Und die verbleibenden 11 hatten einen DR zwischen 4 und 39.
Im Bezug auf den geschätzten organischen Traffic für diese Seiten ergibt sich Folgendes:

Eine Website erhält mehr als 1.000.000 monatliche Such-Visits. 6 erhalten zwischen 10.000 und 1.000.000. 6 erhalten zwischen 1.000 und 9.999. 16 erhalten zwischen 100 und 999. Und 4 erhalten keinen Traffic.
Üblichen SEO-Kennzahlen nach zu urteilen, sind die meisten Links, die wir erhalten haben von hoher Qualität. Natürlich sind Kennzahlen wie diese nicht perfekt aber nachdem ich jeden Link, den wir erhalten haben, überprüft habe, würde ich mich dieser Schlussfolgerung anschließen.
Unabhängig davon, dass wir mit dieser Kampagne Erfolg hatten, könnte man argumentieren, dass eine Konversionsrate von 5,71% nicht besonderes gut ist.
Vor fünf Jahren mag das der Fall gewesen sein, aber Outreach-Kampagnen werden schwieriger und immer mehr Leute fragen nach Geld oder etwas anderem im Gegenzug.
Es gibt jedoch zwei Möglichkeiten, wie wir mit an Sicherheit grenzender Wahrscheinlichkeit unsere Konversionsrate hätten verbessern können.
1. Verhandle mit potenziellen Link-Partnern
Die Konversionsrate unserer Kampagne lag bei 5,71%, aber die Antwort-Rate auf unsere E‑Mail lag bei 17,55%. Das bedeutet, dass 83 Leute auf unsere E‑Mail geantwortet haben, aber nur 27 zu uns verlinkt haben (plus zwei Leute, die wir nicht angeschrieben haben).
Während einige dieser Antworten im Sinne von “Danke, aber kein Interesse” waren, gab es auch viele Nachfragen nach Linktausch und anderen Dingen.
Hier ein kurzer Überblick:
- 8 Leute fragten nach einem Linktausch
- 6 Leute wollten etwas anderes im Gegenzug (z.B. einen kostenlosen Ahrefs Account, das Teilen ihrer Inhalte auf Social Media usw.)
- 3 Leute haben nach Geld gefragt
Links zu kaufen verstößt gegen Googles Webmaster Richtlinien, weshalb wir so etwas niemals machen würden und auch nicht empfehlen. Aber selbst wenn wir diese Leute aus wie vor lassen, gab es immer noch 14 Leute, die offensichtlich bereit waren zu verhandeln. Mit etwas hin und her, wären wir vermutlich auf einen gemeinsamen Nenner gekommen und hätten diese Gruppe davon überzeugen können, zu uns zu verlinken. Das hätte die Anzahl an verweisenden Domains auf 41 gebracht, was einer Konversionsrate von 8,7% entspricht.
2. Versenden von Follow-up E‑Mails
Einer Studie von Authority Hacker zufolge, in der mehr als 600.000 Outreach E‑Mails untersucht wurden, verdoppelten sich die Ergebnisse mindestens, nachdem drei Follow-Up E‑Mails versendet wurden. Wir haben jedoch keine automatisierten Follow-Up E‑Mails versendet, da wir Leuten nicht auf die Nerven gehen wollten.
Dies mag für die meisten, die Linkbuilding betreiben, verrückt klingen, aber wir haben diese Kampagne nur durchgeführt, um unser Vorgehen zu testen. Unser Ziel war es nicht, die Anzahl an Links zu maximieren. Deshalb haben wir nur eine Follow-Up E‑Mail versendet, wenn Leute sagten, sie verlinken zu uns, es aber innerhalb von zwei Wochen nicht getan haben.
Wenn wir der Empfehlung von Authority Hacker gefolgt wären und drei Follow-Up E‑Mails versendet hätten, würde unsere Link-Akquisitionsrate wahrscheinlich mindestens bei 11,42% liegen.
Abschließende Gedanken
Aufgrund der Tatsache, dass wir viel Arbeit in diese Kampagne gesteckt und nur Backlinks von 32 Websites generiert haben, stellst du dir vielleicht die Frage, ob Blogger Outreach immer noch den Aufwand wert ist. Zum Glück ist die Antwort einfach: natürlich ist es den Aufwand wert.
Backlinks sind immer noch ein wichtiges Ranking-Signal und es gibt einfach keinen anderen Weg White-Hat Links von hoher Qualität ohne Outreach zu generieren. Obwohl wir diese Kampagne über einen Zeitraum von mehreren Wochen durchgeführt haben, war es nicht wirklich kompliziert sie zu erstellen. Wenn wir nochmal eine solche Kampagne durchführen würden, denken wir, dass wir die gesamte Kampagne an einem Arbeitstag erstellen könnten unter der Voraussetzung, dass eine Person mögliche Link-Partner überprüft und Kontaktinformationen recherchiert.
Hast du Fragen? Stell sie mir auf Twitter.
Übersetzt von Heike Radlanski. Heike beschäftigt sich mit allen Aspekten des Online Marketing und Product Managements.

