Wenn du zum Beispiel ein Klempner in London bist, solltest du vielleicht erscheinen, wenn die Leute nach „Klempner in meiner Nähe“ oder „Londoner Klempner“ suchen. Die meisten Leute klicken auf das erste Ergebnis, also bedeutet das Erscheinen an der Spitze normalerweise mehr Traffic, Leads und Kunden.
Aber wie genau erscheinst du hier über der Konkurrenz?
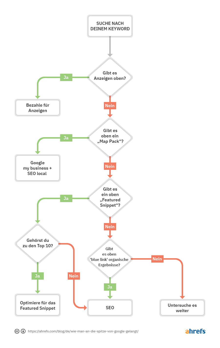
Folge einfach diesem Flussdiagramm:

Nicht sicher, wie jede dieser vier Möglichkeiten aussieht?
Hier ist ein kurzer Spickzettel:

Wenn du das Ende des Flussdiagramms erreicht hast, schau dir unsere Liste der SERP-Features an. Es könnte immer noch einen Weg geben, an der Spitze zu erscheinen.
Andernfalls klicke auf eine der Optionen unten, um direkt zu den Anweisungen zu springen:
- Wie man mit Werbeanzeigen an die Spitze von Google gelangt
- Wie du mit lokalem SEO an die Spitze von Google kommst
- Wie du an die Spitze von Google kommst, indem du das Featured Snippet gewinnst
- Wie du mit SEO an die Spitze von Google kommst
Wenn du Werbeanzeigen ganz oben in den Ergebnissen für dein Ziel-Keyword siehst, dann ist die einzige Möglichkeit, ganz oben auf Google zu erscheinen, für Anzeigen zu bezahlen.
Wie? Melde dich einfach für Google-Ads an und starte eine Suchkampagne.
Google-Suchanzeigen funktionieren auf einer Pay-per-Click (PPC)-Basis. Das heißt, du bietest auf die Suchbegriffe, für die du bei Google erscheinen möchtest. Wenn du ein Klempner in London bist, kannst du auf Schlüsselwörter wie „Klempner in London“ und „Klempner in meiner Nähe“ bieten.

Du kannst auch geografisches Targeting hinzufügen, damit du keine Anzeigen bei Leuten ausspielst, die dort leben, wo dein Unternehmen nicht tätig ist.

Du sollst nur wissen, dass das Bieten auf ein Keyword nicht bedeutet, dass du immer ganz oben im Anzeigenblock auftauchst. Wenn andere Leute bereit sind, mehr für einen Klick zu zahlen, besteht die Chance, dass du weiter unten oder gar nicht angezeigt wirst.
Außerdem ist es wichtig, dass deine Landingpage und deine Werbetexte mit dem Keyword übereinstimmen, auf das du zielst. Google’s Quality Score gibt dir einen Einblick in dieses Thema. In Googles Worten: „Höhere Qualitätsbewertungen führen normalerweise zu niedrigeren Kosten und besseren Anzeigenpositionen“.

Das heißt, obwohl Anzeigen eine fantastische Möglichkeit sind, schnell an der Spitze von Google zu erscheinen, ist es zu 100% „bezahlen um mitzuspielen“. In der Sekunde, in der du aufhörst, Geld in deine Kampagnen zu pumpen, hörst du auf, an der Spitze von Google aufzutauchen.
Es ist auch wahr, dass organische Ergebnisse mehr Klicks erhalten können als Anzeigen, so dass es nicht immer bedeutet mehr Klicks zu erhalten, wenn man mit einer Anzeige an erster Stelle steht. Das liegt daran, dass die meisten Leute es vorziehen, auf organische Ergebnisse zu klicken.
Wenn wir zum Beispiel nach „bestes VPN“ suchen, sehen wir oben in den Ergebnissen vier Anzeigen:

Aber wenn wir dieses Keyword im Ahrefs Keywords-Explorer überprüfen, gelangen nur 19% der Klicks zu den bezahlten Ergebnissen. Die meisten Klicks gehen zu den organischen (unbezahlten) Suchergebnissen weiter unten auf der Seite.

Wenn dies für den Suchbegriff, von dem du Such-Traffic erhalten möchtest, der Fall ist, könnte es sich lohnen, in SEO statt oder neben PPC zu investieren.
Wenn Leute bei der Suche nach lokalen Unternehmen nach deinem Keyword suchen, siehst du oft ein ‘Map Pack’ oben in den Ergebnissen.
Im Gegensatz zu den meisten anderen Suchergebnissen führt dich das Map Pack zum Eintrag des Unternehmens bei Google My Business, nicht zu dessen Website.

Google My Business ist ein kostenloser Unternehmenseintrag von Google. Hier kannst du alle wichtigen Details zu deinem Unternehmen eintragen: Öffnungszeiten, Adresse, Telefonnummer, Website und mehr. Es ist auch ein Ort, an dem Kunden Bewertungen hinterlassen können.
Wenn du in Google’s Map Pack-Ergebnissen erscheinen möchtest und keinen Google My Business Eintrag hast, ist das deine erste Anlaufstelle.
Die meisten Unternehmen können sich hier jedoch nicht eintragen, indem sie sich einfach bei Google My Business anmelden. Das Ziel von Google ist es, die „besten“, vertrauenswürdigsten lokalen Unternehmen im ‘Map Pack’ zu platzieren, also musst du lokale SEO-Taktiken anwenden, um die besten Chancen zu haben, hier aufzutauchen.
Du kannst mehr in unserem kompletten Leitfaden für lokales SEO lernen, aber die Grundlagen sind
- Optimiere deinen Eintrag in Google My Business.
- Baue qualitativ hochwertige local citations auf.
- Erhalte mehr Bewertungen von Kunden.
- Baue Links zu den Seiten, die wichtig sind..
Featured Snippets sind Kästchen, die in den oberen Suchergebnissen für einige Keywords erscheinen. Sie zeigen ein kurzes, relevantes Snippet von einer der Top-Ranking-Seiten.

Wenn du bereits auf der ersten Seite für eine Suchanfrage mit einem Featured Snippet ganz oben stehst, ist es möglich, diese Position mit ein bisschen On-Page-SEO zu gewinnen.
Du kannst deine aktuelle Position in Google oder mit dem kostenlosen Rank-Checker von Ahrefs überprüfen. Gib einfach dein Stichwort, Land und deine Domain ein.
![]()
Von dort aus, vorausgesetzt, dass du unter den Top 10 rankst, geht es darum, sicherzustellen, dass deine Seite für das Snippet optimiert ist.
Wir erklären diesen Prozess hier ausführlicher, aber die Grundlagen sind recht einfach.
Stelle zunächst sicher, dass deine Seite tatsächlich die Informationen enthält, die Google in dem Snippet anzeigen möchte. Wenn wir uns zum Beispiel das Snippet für das Stichwort „Gastblogging“ ansehen, sehen wir, dass es sich um eine Definition handelt.

Unser Leitfaden zum Gastbloggen rankt auf Platz 7, aber da wir den Begriff auf der Seite nicht definiert haben, wäre es für uns wahrscheinlich unmöglich, das Snippet zu gewinnen. Wir müssten eine Definition schreiben und der Seite hinzufügen, um qualifiziert zu sein.
Zweitens, stelle sicher, dass die Informationen in dem von Google bevorzugten Format vorliegen. Dies variiert je nach Schlüsselwort. Bei „Gastblogging“ ist das Snippet ein kurzer Absatz. Für „wie man Affiliate-Marketing betreibt“ ist es eine nummerierte Liste.

Empfohlene Lektüre: Wie man für Google’s Featured Snippets optimiert
Füge deine Domain in den Ahrefs Site-Explorer ein, gehe zum Bericht Organische Keywords, dann filtere nach Keywords mit Featured Snippets in den Ergebnissen, bei denen du derzeit auf Platz 2–10 rankst.

Zum Beispiel ranken wir an zweiter Stelle bei den „Google-Suchoperatoren“, besitzen das Snippet aber nicht.

Mit ein bisschen On-Page-Optimierung könnten wir das wahrscheinlich ändern.
Wenn du reguläre ‘blaue link’ organische Ergebnisse auf Google siehst, musst du in SEO investieren.
Als Ausgangspunkt bedeutet das, auf die besten SEO-Praktiken zu achten und eine Website zu haben, die wie folgt ist:
- Mobile-friendly
- Schnell ladend
- Einfach zu benutzen (klare Navigation, gutes UX, etc.)
- Sicher (z.B., HTTPS nicht HTTP)
- Gut strukturiert
- Frei von anderen technischen SEO-Problemen.
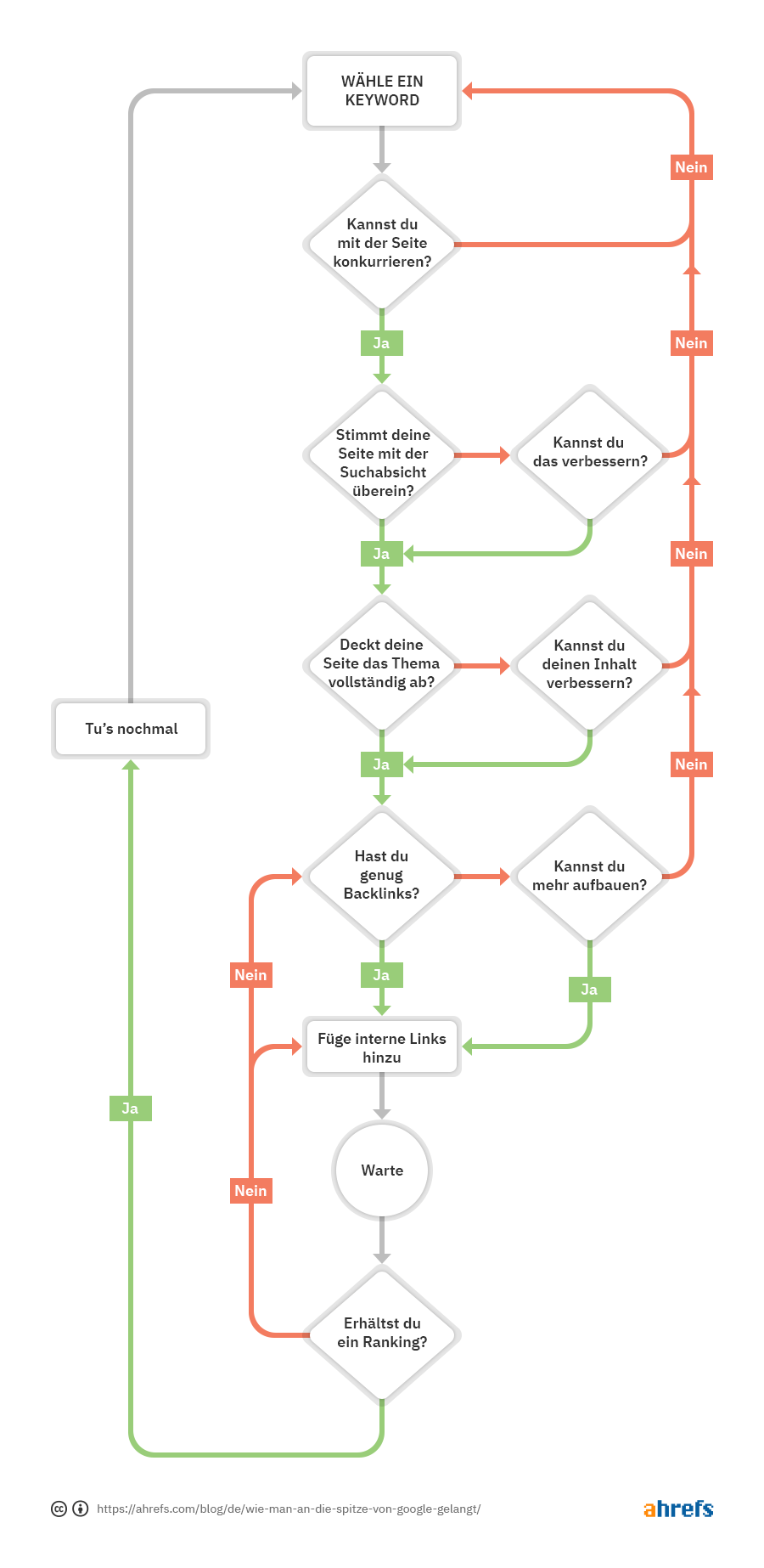
Best Practices und Optimierungen werden jedoch selten ausreichen, um sich an die Spitze zu setzen. Wenn du die Grundlagen beherrschst und immer noch nirgendwo zu sehen bist, gehe dieses Flussdiagramm durch:

Wir erklären, wie man diesen Prozess von Anfang bis Ende durchführt, in unserem Leitfaden zum Ranking auf Googles erster Seite, aber hier ist eine vereinfachte Version, um dir den Einstieg zu erleichtern:
- Den Wettbewerb prüfen
- Deine Seite auf die Suchabsicht ausrichten
- Das Thema vollständig abdecken
- Hochwertige Backlinks aufbauen
- Interne Links hinzufügen
Schritt 1. Den Wettbewerb prüfen
Ranking bei Google ist kein Einzelspieler-Spiel. Jede Seite auf der ersten Seite ist dein Konkurrent. Du musst sie übertreffen, um auf den ersten Platz zu gelangen. Als erstes musst du also die Stärke der Konkurrenz im Verhältnis zu deiner Website überprüfen.
Dazu suchst du nach deinem Keyword und schaust dir das Kaliber der Sites auf der ersten Seite an.
Wenn wir dies für das Stichwort „Frauen-Pyjamas“ tun, werden die Top-Ergebnisse von großen Marken wie Kohls, Target und Amazon dominiert.

Sofern du nicht auch eine große Marke bist, wäre es wahrscheinlich ziemlich herausfordernd, diesen Seiten den Rang abzunehmen.
Für ein Stichwort wie „große Frauenpyjamas“ sehen die Dinge ein bisschen vielversprechender aus. Es gibt ein paar weniger bekannte Marken auf der ersten Seite, es gibt sogar ein kleines Unternehmen auf Platz 1.

Wenn die Dinge zu diesem Zeitpunkt schwierig aussehen, ist es wahrscheinlich am besten, ein anderes Keyword zu wählen – zumindest, wenn du kurz- bis mittelfristig eine Chance auf ein Ranking haben willst.
Empfohlene Lektüre: Keyword Difficulty: Wie man seine Chancen auf ein Ranking in Google bestimmt
Schritt 2. Deine Seite auf die Suchabsicht ausrichten
Die Suchabsicht ist der Grund für die Anfrage eines Suchenden. Wenn du z.B. nach „Blogging-Tipps“ suchst, wirst du feststellen, dass alle Seiten auf den ersten Plätzen ungeordnete Listen von Tipps sind.

Wenn du nach „Wie schreibe ich einen Blog-Eintrag“ suchst, sind das alles Anleitungen mit Schritt-für-Schritt-Anweisungen.

Um die besten Chancen auf einen Platz an der Spitze von Google zu haben, solltest du die Art von Inhalten erstellen, nach denen die Leute suchen. Du kannst dies tun, indem du nach deinem Ziel-Keyword suchst und die drei C’s der Suchabsicht identifizierst:
- Content Typ: Handelt es sich bei den Top-Ranking-Seiten meist um Blog-Einträge, Produktseiten, Produktkategorie-Seiten oder Landingpages?
- Content Format: Handelt es sich bei den Top-Ranking-Seiten hauptsächlich um Anleitungen, Schritt-für-Schritt-Tutorials, Listenbeiträge, Meinungsbeiträge, Rezensionen, Vergleiche oder etwas anderes?
- Content Perspektive: Gibt es ein dominierendes Alleinstellungsmerkmal, das von den Top-Ranking-Seiten verwendet wird? (z.B. für Anfänger, im Jahr 2020, etc.)
Empfohlene Lektüre: Sucher-Absicht: Der übersehene ‘Ranking-Faktor’, für den du optimieren solltest.
Schritt 3. Das Thema vollständig abdecken
Google möchte Seiten ranken, die die Dinge abdecken, die die Sucher wissen wollen. Aber woher weißt du, welche Fragen und Unterthemen Google für dieses Stichwort für wichtig hält?
Der beste Ansatzpunkt ist, die Top-Ranking-Seiten nach Gemeinsamkeiten zu durchforsten. Die drei Top-Rankingseiten für „Paläo-Diät“ zum Beispiel sprechen alle über Lebensmittel zum Essen. Das sagt uns, dass dies wahrscheinlich etwas ist, worüber die meisten Leute, die nach diesem Schlüsselwort suchen, etwas wissen wollen.

Du kannst auch ein paar Top-Ranking-Seiten in das Content Gap-Tool von Ahrefs einfügen, um gemeinsame Schlüsselwörter zu finden. Füge einfach die URLs der Seiten ein und lasse das untere Feld leer.

Wenn wir das für die drei Top-Ranking-Seiten für „Paläo-Diät“ machen, gibt es Hunderte von gemeinsamen Keywords. Während viele nur verschiedene Arten der Suche nach derselben Sache wie „Paläo-Diät“ und „paläolithische Diät“ sind, gibt es ein paar Schlüsselwörter, die Unterthemen wie „Was ist die Paläo-Diät“, „Paläo-Diät-Lebensmittel“ und „Warum Paläo schlecht für dich ist“ behandeln.

Es würde sich wahrscheinlich lohnen, über diese Dinge zu reden, wenn du für „Paläo-Diät“ ranken möchstest.
Schritt 4. Hochwertige Backlinks aufbauen.
Backlinks sind ein wichtiger Ranking-Faktor. Google spricht hier über sie, und auch wir haben in unserer Studie von über einer Milliarde Seiten eine klare positive Korrelation zwischen Backlinks und organischem Traffic gefunden.

Aber woher weißt du, wie viele Backlinks du brauchst, um bei Google ganz oben zu landen?
Setze dein Keyword in den kostenlosen SERP-Checker von Ahrefs ein und sieh nach, wie viele Domains auf die Top-Ranking-Seite verlinken.

Du musst allerdings wissen, dass es nicht nur um Quantität geht. Du kannst vielleicht eine Seite mit vielen mittelmäßigen Links mit nur wenigen qualitativ hochwertigen Links übertreffen. Lerne mehr in diesem Video.
Empfohlene Lektüre: Der Noob-Freundliche Leitfaden zum Link Building
Schritt 5. Interne Links hinzufügen
Backlinks sind nicht der einzige Weg, um die ‘Autorität’ einer Webseite zu stärken. Relevante interne Links von anderen Seiten auf deiner Seite helfen auch. Wenn du denkst, dass du genug qualitativ hochwertige Backlinks erstellt hast und immer noch nicht ganz auf dem ersten Platz gelandet bist, könnte es sich lohnen, ein paar interne Links hinzuzufügen.
Wie kannst du relevante interne Verlinkungsmöglichkeiten finden? Google einfach site:deinewebsite.de "keyword" um Seiten auf deiner Website zu finden, die das Keyword oder die Phrase erwähnen.
Wenn wir zum Beispiel relevante interne Links zu unserer SEO-Checkliste hinzufügen wollten, würden wir site:ahrefs.com "seo checklist" suchen.

Hier ist ein Beispiel, das wir bei unserer Suche gefunden haben:

Du kannst sehen, dass der Beitrag den Satz „SEO-Checkliste“ enthält, aber er verlinkt nirgendwo hin. Dies ist eine großartige Gelegenheit, einen internen Link zu unserem Blog-Post hinzuzufügen.
Abschließende Gedanken
Bei der Google-Suche ganz nach oben zu kommen ist selten eine einfache Aufgabe, aber es ist auch keine Raketenwissenschaft. Du musst nur herausfinden, welche Art von Ergebnissen zuerst angezeigt werden, und dich bemühen, deine Website dort anzeigen zu lassen.
Möchtest du mehr über SEO erfahren? Lies dies oder schau dir das Video unten an.
Hast du Fragen? Ping mich auf Twitter an.
Übersetzt von sehrausch.de: Suchmaschinen– & Conversion-Optimierung, Online-Marketing & Paid-Advertising. Passgenau aus einer Hand.
![Wie man an die Spitze der Google-Suchergebnisse gelangt [Interaktive Anleitung]](https://liftbodyfocus.vip/blog/de/wp-content/uploads/2020/10/blog-how-to-get-to-the-top-of-google-400x200.png)
