Follow this five-step process to diagnose and fix the issue.
If you only see a few pages with the “Discovered - currently not indexed” issue, try requesting indexing via Google Search Console (GSC). To do that, click “URL inspection” on the menu and enter the page’s URL. If it’s not currently indexed, hit the “Request indexing” button.

If all is good, you should see a message that the URL was added to the priority crawl queue.

If this doesn’t work, there’s almost always an underlying issue you need to diagnose and fix before requesting indexing for a second time. So keep reading.
Crawl budget is how fast and how many pages a search engine wants to crawl on your site. If your crawlable URLs exceed your crawl budget, you may see the “Discovered - currently not indexed” warning.
According to Google’s Gary Illyes, 90% of sites don’t need to worry about it. However, although issues with crawl budgets tend to affect larger sites, specific technical setups, problems, and mistakes can lead to issues on smaller sites.
Let’s look at a few things that can lead to crawl budget issues and how to improve them.
Do you serve content from subdomains?
Let’s say your main website is on example.com, but you have assets on a subdomain such as cdn.example.com. In this case, the asset subdomain may be considered part of your main website and grouped together for the crawl budget.
Consider serving assets from a CDN URL with a separate crawl budget to solve this.
Do you have unnecessary redirects?
Typically, when we decide to remove a page from the website, we add a redirect to another relevant page. However, this isn’t always necessary. Unless the page has backlinks or traffic, it’s better to remove or replace internal links to the deleted page and return a 404.
Here’s a flowchart explaining the process:

You can find redirected URLs with internal and external links free of charge with an Ahrefs Webmaster Tools (AWT) account. Here’s the process:
- Crawl your website with Ahrefs’ Site Audit
- Go to the latest crawl
- Go to the Redirects report
- Click on the number of internal URL redirects
- Add columns for “No. of all inlinks” and “No. of referring domains”

Do you have duplicate content?
Duplicate content is when you have near or exact copies of pages accessible at multiple URLs. Examples include:
- The same pages are accessible at www and non-www versions of your site, as well as HTTPS and HTTP.
- Development or staging instances.
- Empty product or category pages with boilerplate content.
The way you solve duplicate content issues depends on your circumstances.
Learn more: Duplicate Content: Why It Happens and How to Fix It
Have you used internal nofollow links?
Nofollow links won’t prevent the page from being indexed. However, using them internally tells search engines a page is not important.
Here’s how to find pages with nofollowed internal links for free using AWT:
- Crawl your site with Site Audit
- Go to the Links report
- Click the “Issues” tab
- Look for the “Page has nofollow incoming internal links only” and “Page has nofollow and dofollow incoming internal links” warnings and notices

If the page is important, replace the nofollow links with followed ones.
Do you have orphan pages?
If the only way to discover your new page is from the sitemap and it has no internal links, Google may consider it unimportant.
I’ll discuss this in more detail below when talking about internal linking.
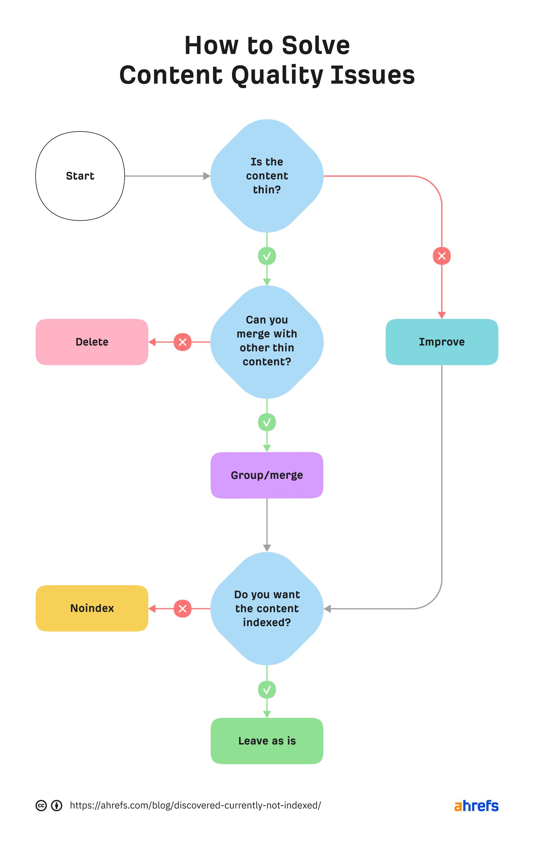
Google doesn’t index everything it discovers. It prioritizes high-quality, unique, and compelling content. As Google hasn’t yet crawled pages with this warning, it can’t know whether the content is low quality or not. However, it may have an idea based on similar pages that it’s already crawled—which is why it may have “deprioritized” crawling.
Here are a few types of content Google is unlikely to index:
- Machine-translated content – The translations will be far from perfect if you use Google’s Translate API or similar to localize content. In which case, it’s not particularly useful to searchers.
- Spun content – This is where you use software to rewrite content. The result is almost always low-quality, plagiarized content.
- AI-generated content – AI writing tools are gaining popularity, but they rarely create useful content without human involvement.
- Thin content – These are pages without much unique content.
If any of these apply to your content, use the flowchart below to fix the issue:

In short, if you have thin content, merge it with other thin content to create something useful or delete it. Otherwise, improve the content. If the resulting content isn’t made for organic search, noindex it so search engines can prioritize crawling more important pages.
Internal links are links from one page on your website to another. Google often sees URLs without any or many internal links as unimportant and may not index them. You can check if a URL has internal links for free with AWT. Here’s how:
- Crawl your site with Site Audit
- Go to the Page Explorer tool
- Filter for “All pages” under “Content”
- Add a column for the “No. of all inlinks”

If you selected backlinks and/or sitemaps as URL sources when setting up your project, you may also be able to find some orphan pages. Just go to the Links report, click the “Issues” tab, and look for the “Orphan page (has no incoming internal links)” error.

You can also use Ahrefs to find internal linking opportunities between two existing pages. Here’s how:
- Go to the Internal link opportunities report in Site Audit
- Enter a keyword related to the page you want to add internal links to
- Choose “Keyword” as the search mode
For example, let’s say Ahrefs wrote a post about keyword research. Entering “keyword research” finds pages on your site that mention that keyword and shows you the context. You can then add internal contextual links where relevant.

Alternatively, you can search within the page text using Page Explorer to find potential pages to link from when you are publishing a new page.

However, none of these tactics can replace a good website structure with logical internal linking. That’s something every site should prioritize. However, if you’re facing issues, one way is to “hack” your crawl depth and ensure all your internal pages are linked from an HTML sitemap.
An HTML sitemap is an HTML page that gives users a better picture of your website structure and an easier way to navigate. Unlike XML sitemaps, which are made to be parsed by different systems, HTML sitemaps are made for users. While they’re sometimes considered a thing of the past, they are still relevant.
If you have a big website, you may want to consider splitting it into a logical structure, as you don’t want tens of thousands of URLs linked to from a single page. Check out how LinkedIn does it for inspiration.
Backlinks are one of the signals Google uses to decide whether a page is likely to be valuable and worthy of crawling. If your page has no or few high-quality backlinks, it may be one of the reasons Google has “deprioritized” crawling.
Getting more backlinks is probably the hardest of all the listed, but it does pay off. Even one valuable link can help Google discover your content and index it faster.
You can see how many backlinks any page on your website has for free with AWT.
If you want to check a specific page, paste it into Ahrefs’ Site Explorer and check the Overview report.

If you want to see which pages do or don’t have many backlinks, enter your domain into Site Explorer and check the Best by links report.

If an important page has few or no backlinks, consider trying to build more.
