Por ejemplo, si eres fontanero en Londres, es posible que desees aparecer cuando las personas busquen “fontanero cerca de mí” o “fontanero londres”. La mayoría de las personas hacen clic en el primer resultado, por lo que aparecer en la parte superior generalmente significa más tráfico, clientes potenciales y clientes.
Pero, ¿exactamente cómo apareces aquí por encima de la competencia?
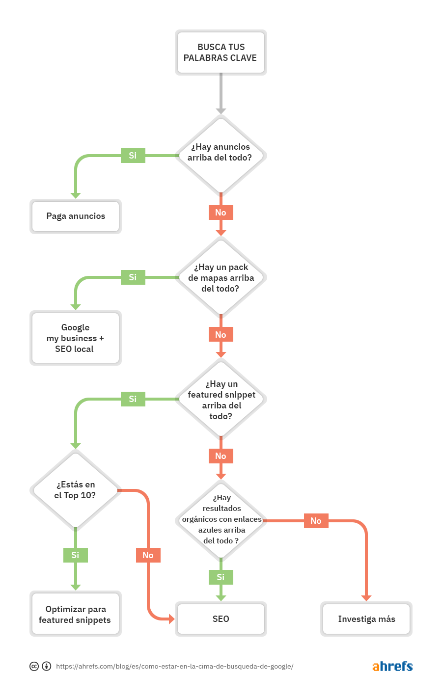
Simplemente sigue este diagrama de flujo:

¿No estás seguro de cómo son cada una de esas cuatro posibilidades?
Aquí hay una hoja de trucos rápida:

Si has llegado al final del diagrama de flujo, consulta nuestra lista de características SERP. Todavía puede haber una forma de aparecer en la parte superior.
De lo contrario, presiona una de las siguientes opciones para ir directamente a las instrucciones:
- Cómo llegar a la cima de Google con anuncios
- Cómo llegar a la cima de Google con SEO local
- Cómo llegar a la cima de Google ganando el fragmento destacado
- Cómo llegar a la cima de Google con SEO
Si los anuncios son lo que ve en la parte superior de los resultados para tu palabra clave objetivo, entonces la única forma de aparecer en la parte superior de Google es pagar por los anuncios.
¿Cómo? Simplemente regístrate para obtener anuncios de Google y ejecuta una campaña de búsqueda.
Los anuncios de búsqueda de Google funcionan según el pago por clic (PPC). Eso significa que puja por las palabras clave por las que quiere aparecer en Google. Si es fontanero en Londres, puede ofertar por palabras clave como “fonatnero en londres” y “fontenaro cerca de mí”.

También puedes agregar orientación geográfica, por lo que no estará publicitando a las personas que viven donde no opera su empresa.

Solo sé que hacer una oferta por una palabra clave no significa que siempre aparecerá en la parte superior del bloque de anuncios. Si otras personas están dispuestas a pagar más por un clic, existe la posibilidad de que aparezcas más abajo o no aparezca en absoluto.
También es crucial que tu página de destino y el texto del anuncio se alineen con la palabra clave a la que se dirige. El nivel de calidad de Google te da una idea de esto. En palabras de Google, “los niveles de calidad más altos suelen generar menores costos y mejores posiciones de los anuncios”.

Dicho esto, si bien los anuncios son una forma fantástica de aparecer en la parte superior de Google rápidamente, es 100% pagar por jugar. En el segundo en que dejes de inyectar dinero en tus campañas, dejas de aparecer en la parte superior de Google.
También es cierto que los resultados orgánicos pueden generar más clics que los anuncios, por lo que estar en la primera posición con un anuncio no siempre equivale a más clics. Eso es porque la mayoría de la gente prefiere hacer clic en los resultados orgánicos.
Por ejemplo, si buscamos “la mejor VPN”, vemos cuatro anuncios en la parte superior de los resultados:

Pero si marcamos esta palabra clave en el Explorador de palabras clave de Ahrefs, solo el 19% de los clics van a resultados pagos. La mayoría de los clics se encuentran en los resultados de búsqueda orgánicos (no pagados) más abajo en la página.

Si este es el caso de la palabra clave de la que desea obtener tráfico de búsqueda, podría valer la pena invertir en SEO en lugar de, o junto con PPC.
Si las personas buscan tu palabra clave cuando buscan negocios locales, a menudo verás un “paquete de mapas” en la parte superior de los resultados.
A diferencia de la mayoría de los resultados de búsqueda, las listas de paquetes de mapas lo llevan a la lista de Google My Business de la empresa, no a tu sitio web.

Google My Business es una lista de empresas gratuita de Google. Es un lugar donde puedes enumerar todos los detalles esenciales sobre tu negocio: horarios de apertura, dirección, número de teléfono, sitio web y más. También es un lugar donde los clientes pueden dejar comentarios.
Si deseas aparecer en los resultados del paquete de mapas de Google y no tienes una lista de Google My Business, ese es tu primera parada.
Sin embargo, la mayoría de las empresas no podrán clasificarse aquí con solo registrarse en Google My Business. El objetivo de Google es clasificar las empresas locales “mejores” y más confiables en el “paquete de mapas”, por lo que debes utilizar tácticas de SEO locales para tener la mejor oportunidad de aparecer.
Puede obtener más información en nuestra guía completa de SEO local, pero los conceptos básicos son:
- Optimiza su listado de Google My Business.
- Crea citaciones locales de alta calidad.
- Obtén más reseñas de los clientes.
- Crea enlaces a las páginas que importan.
Los fragmentos destacados son cuadros que aparecen en los primeros resultados de búsqueda para algunas palabras clave. Muestran un fragmento breve y relevante de una de las páginas mejor clasificadas.

Si ya te posicionas en la primera página para una consulta con un fragmento destacado en la parte superior, es posible que obtengas esa posición con un poco de SEO en la página.
Puedes verificar tu posición actual en el ranking en Google o con el verificador de rango gratuito de Ahrefs. Simplemente ingrese su palabra clave, país y dominio.
![]()
A partir de ahí, asumiendo que te clasificas entre los 10 primeros, se trata de asegurarte de que tu página esté optimizada para el fragmento.
Explicamos este proceso con más detalle aquí, pero los conceptos básicos son bastante simples.
Primero, asegúrese de que tu página realmente proporciona la información que Google quiere mostrar en el fragmento. Por ejemplo, si miramos el fragmento destacado de la palabra clave “blogs invitados”, vemos que es una definición.

Nuestra guía para guest blogging ocupa el puesto 7, pero como no definimos el término en la página, probablemente nos resultaría imposible ganar el fragmento. Necesitaríamos escribir y agregar una definición a la página para ser elegibles.
En segundo lugar, asegúrate de que la información esté en el formato que prefiere Google. Esto varía según la palabra clave. Para los “guest blogging”, el fragmento es un párrafo corto. Para “cómo hacer marketing de afiliación”, es una lista numerada.

Lectura recomendada: Cómo optimizar los fragmentos destacados de Google
Pega tu dominio en el Explorador de sitios de Ahrefs, ve al informe de palabras clave orgánicas, luego filtrea las palabras clave con fragmentos destacados en los resultados donde actualmente te ubicas en las posiciones 2-10.

Por ejemplo, ocupamos el segundo lugar para los “operadores de búsqueda de Google”, pero no somos propietarios del fragmento.

Con un poco de optimización en la página, probablemente podríamos cambiar eso.
Si ves resultados orgánicos regulares de ‘enlace azul’ en la parte superior de Google, deberás invertir en SEO.
Como punto de partida, eso significa prestar atención a las mejores prácticas de SEO y tener un sitio que:
- Sea compatible con dispositivos móviles
- Cargue rapidamente
- Sea Fácil de usar (navegación clara, buena UX, etc.)
- Seguro (es decir, HTTPS no HTTP)
- Bien estructurado
- Libre de otros problemas técnicos de SEO.
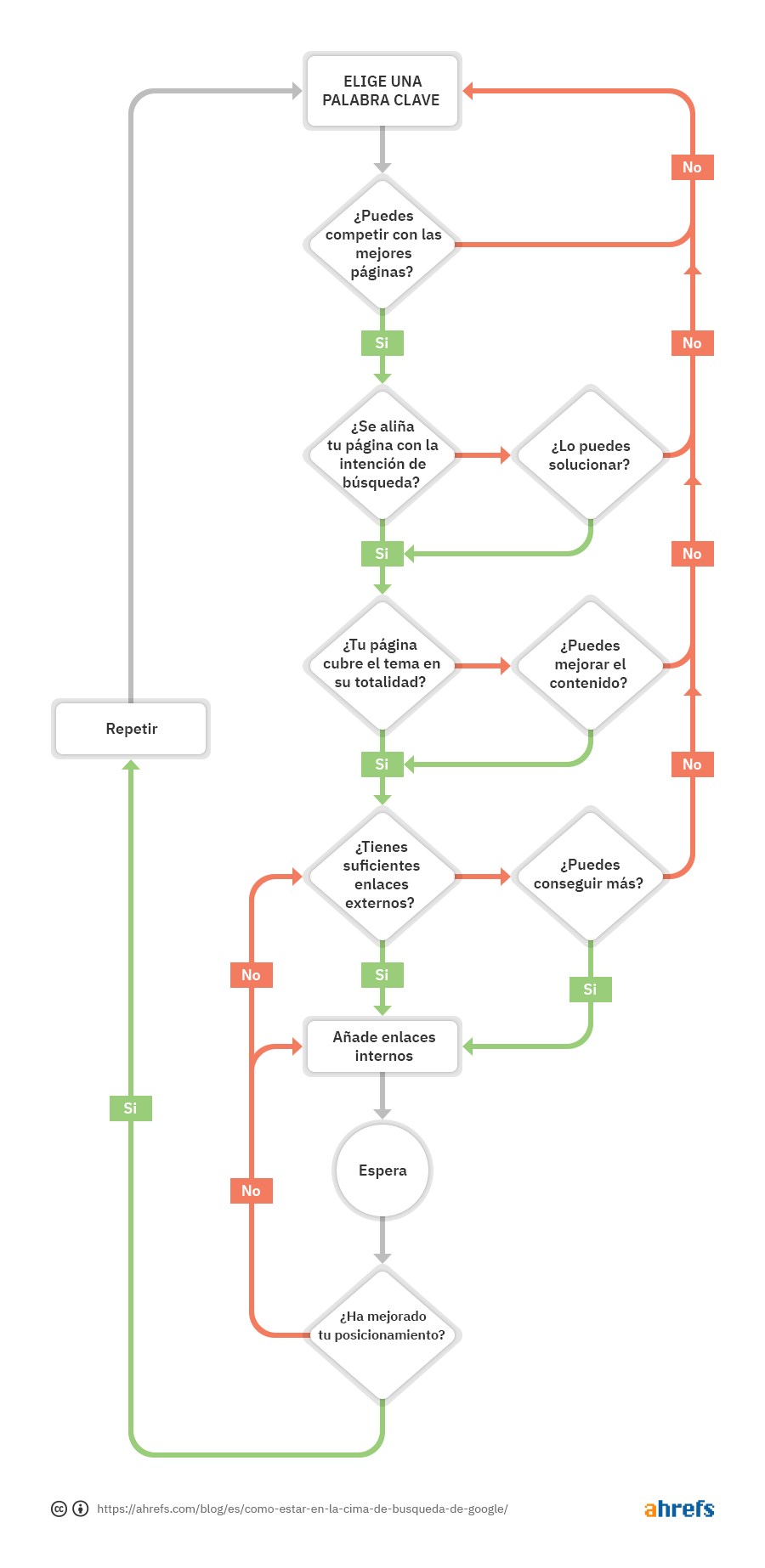
Sin embargo, las mejores prácticas y optimizaciones rara vez serán suficientes para posicionarse en el primer lugar. Si tienes los conceptos básicos cubiertos y todavía no se te ve por ningún lado, ejecuta este diagrama de flujo:

Explicamos cómo ejecutar este proceso de principio a fin en nuestra guía para clasificar en la primera página de Google, pero aquí hay una versión simplificada para comenzar:
- Ver la competencia
- Alinea su página con la intención de búsqueda
- Cubre el tema en su totalidad
- Crea backlinks de alta calidad
- Agregar enlaces internos
Paso 1. Comprueba la competencia
El posicionamiento en Google no es un juego en solitario. Cada sitio que se clasifica en la primera página es tu competidor. Tendrás que superarlos para llegar al puesto número uno. Entonces, lo primero que debes hacer es verificar la fuerza de la competencia en relación con tu sitio web.
Para ello, busca tu palabra clave y observa el calibre de los sitios en la primera página.
Si hacemos esto para la palabra clave “pijamas de mujer”, los mejores resultados están dominados por grandes marcas como Kohls, Target y Amazon.

A menos que también seas una gran marca, probablemente sería bastante difícil superar a estos sitios.
Para una palabra clave como “pijama alto para mujer”, las cosas parecen un poco más prometedoras. Hay algunas marcas menos conocidas en la primera página, incluso hay una pequeña marca en el puesto número 1.

Si las cosas parecen difíciles en esta etapa, probablemente sea mejor buscar una palabra clave diferente, al menos si deseas tener la oportunidad de clasificar a corto o mediano plazo.
Lectura recomendada: Dificultad de palabras clave: cómo determinar sus posibilidades de clasificación en Google
Paso 2. Alinea tu página con la intención de búsqueda
La intención de búsqueda es la razón detrás de la consulta de un buscador. Por ejemplo, si buscas “sugerencias para blogs”, notarás que todas las páginas de mayor rango son listas de sugerencias desordenadas.

Si buscas “cómo escribir una publicación de blog”, todas son guías prácticas con instrucciones paso a paso.

Para tener la mejor oportunidad de clasificarte en la cima de Google, debes crear el tipo de contenido que la gente está buscando. Puedes hacerlo buscando tu palabra clave objetivo e identificando las tres C de la intención de búsqueda:
- Tipo de contenido: ¿Las páginas de clasificación superior son principalmente publicaciones de blog, páginas de productos, páginas de categorías de productos o páginas de destino?
- Formato de contenido: ¿Las páginas de alto rango son principalmente guías prácticas, tutoriales paso a paso, publicaciones de listas, artículos de opinión, reseñas, comparaciones u otra cosa?
- Ángulo del contenido: ¿Existe una propuesta de venta única dominante utilizada por las páginas de mayor rango? (por ejemplo, para principiantes, en 2020, etc.)
Lectura recomendada: Intención del buscador: el “factor de clasificación” ignorado por el que deberías estar optimizando
Paso 3. Cubra el tema en su totalidad
Google quiere posicionar las páginas que cubren las cosas que los buscadores quieren saber. Pero, ¿cómo saber qué preguntas y subtemas Google considera importantes para esta palabra clave?
El mejor punto de partida es examinar las páginas de alto rango en busca de puntos en común. Por ejemplo, las tres páginas de mayor rango para “dieta paleo” hablan sobre alimentos. Eso nos dice que es probablemente algo sobre lo que la mayoría de las personas que buscan esta palabra clave quieren saber.

También puede conectar algunas páginas de alto rango en la herramienta Content Gap de Ahrefs para encontrar palabras clave comunes. Simplemente pega las URL de la página y deja el campo inferior en blanco.

Si hacemos esto para las tres páginas de mayor clasificación para “dieta paleo”, hay cientos de palabras clave comunes. Si bien muchas son solo formas diferentes de buscar lo mismo, como “dieta paleo” y “dieta paleolítica”, hay algunas palabras clave que representan subtemas como “¿qué es la dieta paleo”, “alimentos de la dieta paleo” y “por qué paleo es malo para ti “.

Probablemente valdría la pena hablar de estas cosas si quisieras clasificar para la “dieta paleo”.
Paso 4. Crea vínculos de retroceso de alta calidad
Los backlinks son un factor de clasificación importante. Google habla de ellos aquí, y también encontramos una clara correlación positiva entre los backlinks y el tráfico orgánico en nuestro estudio de más de mil millones de páginas.

Pero, ¿cómo saber cuántos backlinks necesitas para posicionarse en la cima de Google?
Inserta tu palabra clave en el verificador SERP gratuito de Ahrefs y ve cuántos dominios se vinculan a la página de clasificación superior.

Solo debes saber que no se trata solo de cantidad. Es posible que puedas superar a una página con muchos enlaces mediocres con solo unos pocos enlaces de alta calidad. Obtén más información en este video.
Lectura recomendada: The Noob Friendly Guide to Link Building
Paso 5. Agregar enlaces internos
Los backlinks no son la única forma de aumentar la “autoridad” de una página web. Los enlaces internos relevantes de otras páginas de tu sitio también ayudan. Si crees que has creado suficientes vínculos de retroceso de alta calidad y aún no has alcanzado el puesto número uno, podría valer la pena agregar algunos vínculos internos.
¿Cómo puede encontrar oportunidades de vinculación interna relevantes? Solo busca en Googlesite:yourwebsite.com "palabra clave" para buscar páginas en su sitio que mencionen la palabra clave o frase.
Por ejemplo, si quisiéramos agregar enlaces internos relevantes a nuestra lista de verificación de SEO, buscaríamos site:ahrefs.com "lista de verificación seo"

Aquí hay un ejemplo que encontramos en nuestra búsqueda:

Puedes ver que la publicación incluye la frase “lista de verificación de SEO”, pero no se vincula a ninguna parte. Esta es una gran oportunidad para agregar un enlace interno a nuestra publicación de blog.
Conclusiones
Llegar a la cima de las búsquedas de Google rara vez es una tarea fácil, pero tampoco es ciencia espacial. Solo necesitas averiguar qué tipo de resultados se muestran primero y hacer un esfuerzo para que tu sitio web aparezca allí.
¿Quieres aprender más sobre SEO? Lee esto o mira el video a continuación.
¿Tienes preguntas? Hazme ping en Twitter.
![Cómo llegar a la cima de los resultados de búsqueda de Google [Guía interactiva]](https://liftbodyfocus.vip/blog/es/wp-content/uploads/2020/09/blog-how-to-get-to-the-top-of-google-400x200.png)
