Sigue esta guía de seis pasos para vender SEO: Mejora tu discurso, cierra más ventas y consigue tus primeros clientes (con consejos de profesionales).
Para que los clientes potenciales te tomen en serio y te abran la puerta, tienes que darles a conocer los resultados de tus esfuerzos de SEO.
Si aún no tienes pruebas o resultados, empieza a crearlos.
Muestra el tráfico o los enlaces ganados con capturas de pantalla
Por ejemplo, con Ahrefs pude descargar el siguiente gráfico del tráfico orgánico de una empresa para la que hice SEO y marketing de contenidos y añadirlo a mi sitio web:

Si has trabajado en una campaña eficaz de link building, introduce la URL en Site Explorer de Ahrefs, haz una captura de pantalla de los dominios de referencia, añádela a la página de testimonios de tu sitio web y describe los objetivos, el proceso y los resultados de la campaña.

Enseña un antes y un después de los resultados
Aquí tenemos un ejemplo que muestra cómo Will mejoró la velocidad de su sitio en un 718% y terminó con más del doble de tráfico.
Además de describir su proceso, Will compartió una captura de pantalla en la que se compara el tráfico de diciembre con el de octubre:

Consigue testimonios de clientes
Mejor aún, si los clientes hacen comentarios positivos sobre los resultados que obtuvieron de tu trabajo de SEO, habrás establecido credibilidad a los ojos de los clientes potenciales.

El siguiente paso es encontrar y cualificar a los clientes potenciales.
Puedes encontrar clientes potenciales utilizando inbound marketing, por ejemplo, tu sitio web, SEO, PPC, grupos de Facebook, comunidades, referencias, email marketing y técnicas de outbound, como el correo electrónico y el contacto telefónico.
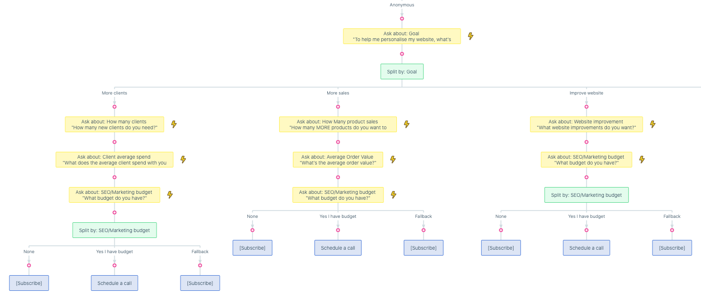
A continuación, califica a los clientes potenciales mediante las preguntas adecuadas, independientemente del canal de marketing.
Puedes utilizar una secuencia de cualificación como la que se muestra a continuación cuando te dirijas a los clientes potenciales.
| Su objetivo | ||
|---|---|---|
| Más clientes ↓ | Más ventas a clientes ↓ | Mejorar el sitio ↓ |
| P2. ¿Cuántos clientes? ↓ | P2. ¿Cuántas ventas a clientes? ↓ | P2. ¿Qué mejoras? ↓ |
| P3. Ingresos por cliente ↓ | P3. Valor del pedido medio ↓ | |
| P4. Palabras clave de la búsqueda del público objetivo ↓ | P4. Palabras clave de la búsqueda del público objetivo ↓ | |
| P5. ¿Cuál es el presupuesto? ↓ | P5. ¿Cuál es el presupuesto? ↓ | ¿Cuál es el presupuesto? ↓ |
| P6. Nombre, correo electrónico, URL y teléfono | P6. Nombre, correo electrónico, URL y teléfono | Nombre, correo electrónico, URL y teléfono |
Ejemplo 1: Inbound
En total, el 60% de los profesionales del marketing afirman que las prácticas inbound marketing, como el SEO, son su fuente de clientes potenciales de mayor calidad.

He utilizado esta secuencia para calificar a los visitantes nuevos de mi web:

En primer lugar, les pregunto si buscan clientes, ventas o mejoras en el sitio web:

A continuación hago un par de preguntas relacionadas con la primera pregunta.
Después les pregunto si tienen algún presupuesto:

Ahí les ofrezco agendar una llamada.

Si no tienen presupuesto, les invito a suscribirse a mi newsletter, donde puedo ofrecerles servicios más adelante:

Por ejemplo, Fiona me dijo que está buscando cuatro nuevos clientes que gasten alrededor de 1.000£, pero indicó que no tiene presupuesto:

Si tienen algo de presupuesto, les pido su nombre, correo electrónico y URL, y les invito a una reunión de “descubrimiento”:

Tu lista de email
Puedes enviar un correo electrónico a tus suscriptores con la primera pregunta y una secuencia similar para cualificar a los clientes potenciales:

En este ejemplo, Cecilia hizo clic en la opción “Más clientes” e indicó que busca entre 11 y 20 clientes más:

A continuación, programó una llamada rellenando el formulario de arriba.
Ejemplo 2: Outbound
En este ejemplo de outbound, llamé por teléfono a Richard, director de una empresa de prácticas de insolvencia para la que previamente había creado una web.
En conversaciones anteriores, me dijo que conseguía clientes de pago a través de otros canales de marketing y cuánto pagaba por un cliente potencial y cualificado.
Es un cliente potencial cualificado, ya que me dijo que tiene presupuesto y necesita más clientes. Ahora es el momento de hablar con él.
Si has cualificado a un cliente potencial antes de una llamada de descubrimiento, ya tienes la información que necesitas para proponerle un resultado.
(De lo contrario, la llamada utilizará las preguntas del segundo paso).
Cómo presentar sus resultados (más clientes)
Con el permiso de Richard, he hecho todo lo posible por recrear nuestra conversación telefónica para que te hagas una idea de cómo puede ir esto.
Yo (mensaje de texto): ¿Puedo comentarte algo por teléfono?
Richard (mensaje de texto): Llámame.
Yo: Hola Richard, ya hemos hablado de cuánto te gastas en conseguir nuevos clientes. Idealmente, ¿cuántos clientes nuevos buscas al mes?
Richard: 20.
Yo: Tienes una tasa de conversión de clientes muy alta en estos otros canales. Pero digamos que tu sitio web puede generar clientes potenciales cualificados y que tu equipo puede convertir el 20% de esos clientes potenciales en clientes.
Lo que significa que necesitas unos 100 clientes potenciales cualificados de la web al mes.
Richard: Correcto.
Yo: Digamos que el sitio web puede convertir el 10% de su tráfico en clientes potenciales cualificados, lo que significa que necesitas 1.000 visitas al mes.
Richard: Sí.
Yo: Eché un vistazo en Google Ads a las palabras clave objetivo como “planes de gestión de deudas” e “insolvencia empresarial”, y la búsqueda de tus clientes. Y el coste por clic era de 16 euros el clic.
Así que tendrías que gastarte 16.000 euros al mes en Google Ads para conseguir 1.000 visitas a tu sitio web, según los cálculos anteriores.
Richard: No me voy a gastar 16.000 euros al mes (risas).
Yo: Veamos una solución alternativa. He estado mirando el tráfico web de dos de tus competidores que generan clientes potenciales cualificados desde sus sitios web.
Uno recibe 5.700 visitas al mes; el otro, 7.200 visitas al mes procedentes de los resultados orgánicos, no de los resultados de pago.
Tú eres un tío de finanzas. Sabes que se necesita una inversión continua antes de ver un retorno, ¿verdad?
Richard: Correcto.
Yo: Para conseguir ese tipo de tráfico, tendré que identificar las cosas que la gente busca. Tendría que pagar a alguien con experiencia en el sector para que escribiera el contenido adecuado para esas cosas. Además, debería invertir en conseguir enlaces de webs con autoridad.
Richard: Y solo queremos gente que busque soluciones de liquidación de empresas, no de liquidaciones personales.
Yo: Exacto. Entonces, ¿qué invertirías cada mes en vez de gastarte 16.000 euros con Google Ads para conseguir las 1.000 visitas?
Richard: Bueno, rápidamente, probablemente entre 2.000 y 3.000 euros al mes.
Yo: ¿Cómo has llegado a esa cifra?
Richard: Soy el director financiero. Podemos permitirnos invertir entre 24.000 y 36.000 euros en un año en el que no necesitamos ver resultados a corto plazo.
Una explicación rápida
- 20 clientes
- Dividido por 20% de conversión
- Equivale a 100 clientes potenciales
- Dividido 10% conversión tráfico
- Equivale a 1.000 visitas
- El CPC de la palabra clave equivale a 16€
- 16.000€ de gasto en anuncios de Google para conseguir 1.000 visitas
Para calcular el CPC de las palabras clave a las que se dirigiría tu cliente, entra en Keywords Explorer de Ahrefs, introduce sus palabras clave objetivo y mira la columna CPC.

Finalización de la llamada de descubrimiento
Cuando la llamada termine de forma natural, puedes terminar la conversación con: “Entonces, ¿hacia dónde crees que deberíamos ir a partir de aquí?”.
Solo hay tres resultados posibles a esta pregunta:
- No les interesa.
- Quieren ver el escenario que les has explicado para comentarlo con los demás.
- Quieren programar una reunión de seguimiento con otros miembros de su equipo.
Ahí terminé la llamada con Richard y le dije que prepararía el escenario que habíamos discutido.
Afortunadamente, trabajo con la persona que toma las decisiones finales y la que aprueba el pago.
Así que al día siguiente, envié por correo electrónico a Richard esta propuesta de una página en la que resumía el objetivo, la campaña, las opciones de precios y el análisis del tráfico de la competencia. Puedes crear una copia aquí.

Después quedé en persona con Richard. Tras una pequeña charla, le pregunté si había leído la propuesta.
Me pidió que le explicara si el crecimiento de la competencia era factible, lo que llevó la conversación al link building.
Le expliqué que podía pedir enlaces a algunos de sus contactos en el sector y a sitios web de acreditación, pero que el resto de los enlaces tendría que ganárselos.
Luego le expliqué los procesos de búsqueda de palabras clave y de contenidos (elegir sobre qué temas escribir) y las diferencias entre la opción A y la opción B.
Richard terminó la conversación afirmando que le convencía la idea. Pero, como buen director, tenía que revisar, editar y aprobar todos los contenidos escritos, necesitaba la aprobación de todos los miembros de su equipo.
Es posible que tu cliente potencial involucre en el proyecto a alguien más, como un responsable de ventas, marketing o web, para que participe en una reunión de seguimiento de ventas y hablar de lo siguiente:
- Debatir cómo funcionará este proyecto de SEO
- Planificar la duración del proyecto, estimar los costes, cómo empezar y cómo informar y medir los resultados.
- Referencias de otros clientes
Los clientes pueden echarse atrás si no puedes ofrecerles garantías razonables sobre el rendimiento de su tráfico en el futuro. Pero los SEO tampoco pueden garantizar resultados. Hay demasiadas incertidumbres:
- Las actualizaciones del algoritmo de Google pueden afectar al rendimiento del sitio web
- Los problemas técnicos de SEO pueden afectar al rendimiento
- En ocasiones, el contenido puede no funcionar tan bien como se esperaba en un principio.
- El SEO de la competencia puede mejorar y superar el rendimiento de tus páginas
Hay que encontrar un equilibrio. Ahí es donde entra en juego la previsión SEO.
Una previsión SEO muestra el crecimiento del tráfico orgánico previsto para un periodo de tiempo.
Proporcionar una previsión demuestra que confías y eres competente en tu capacidad para proporcionar servicios SEO, lo que implica que tendrás que rendir cuentas con respecto a un objetivo acordado.
Previsión SEO en 5 minutos
Cómo prever el tráfico
Para predecir el tráfico a nivel de palabra clave, puedes utilizar el Potencial de tráfico (TP) para obtener una indicación rápida del tráfico orgánico potencial disponible para las palabras clave principales de tu cliente.
El TP muestra la suma del tráfico orgánico que recibe la página que se encuentra en la primera posición del ranking para la palabra clave objetivo, entre todas las palabras clave para las que se posiciona, lo que actúa como un buen predictor del tráfico que podría recibir tu artículo, si tiene un buen rendimiento.

Cómo predecir las ventas
Si quieres prever las ventas de una palabra clave concreta, necesitarás conocer el índice de conversión de clientes más el valor medio de los pedidos.
- Valor medio de pedido ( AoV, del inglés Average Order Value) = cuánto gastaría un cliente típico en su tienda.
- Tasa de conversión de visitantes en clientes (CR, conversion rate) = frecuencia con la que sus visitantes se convierten en clientes.
Esta sería la fórmula: TP * CR * AoV
Crea pronósticos más detallados
Si tu cliente potencial busca una previsión más detallada o una previsión de la competencia, merece la pena elaborar una previsión SEO utilizando múltiples fuentes de datos.
Para ello, te aconsejo que empieces por el post de Patrick Stox sobre pronósticos SEO.
Utilizando nuestra propuesta de plantilla de contrato SEO, completa los detalles de las áreas resaltadas:

Este contrato incluye:
- Responsabilidades, quién hace qué, etc.
- Alcance del trabajo.
- Duración del trabajo.
- Condiciones de pago.
Además, es posible que el cliente te pida que firmes un acuerdo de confidencialidad antes de compartir información de la empresa contigo y tu equipo.
He preguntado a profesionales del SEO en X cómo consiguieron sus primeros clientes, y esto es lo que han dicho.
1. Comparte tus habilidades con otras personas
La Dra. Marie Haynes empezó en SEO compartiendo sus conocimientos y experiencia con otras personas:
“Me ofrecí a mirar los análisis de una persona porque no estaban seguros de si Penguin les había afectado. Hice esto unas cuantas veces y la gente lo consideró valioso, así que empecé a ofrecer un informe por 89 dólares”.
2. Networking en eventos
Encuentra clientes haciendo networking en eventos. Estos son los eventos que recomienda Shane Jones.
The first one I remember came via @mancseo back in around 2008 - 2009 ish.
In more recent years, it had attending @brightonseo which had become a big driver of new business for me.
— Shane (@shanejones) November 13, 2023
3. Comparte estudios de caso de SEO
Los profesionales del SEO me dijeron que compartir estudios de casos en Facebook, Linkedin, X e Instagram es una forma estupenda de atraer a nuevos clientes.
“Conseguí mi primer cliente SEO (como freelance SEO) en un grupo de Facebook”.
Liam Quirk encontró el éxito utilizando LinkedIn e Instagram.
“Empecé publicando casos prácticos de SEO en LinkedIn que demostraban nuestros resultados y capacidades. Esto no solo construyó mi marca personal, sino que también atrajo a clientes potenciales que buscaban servicios SEO.”
Liam Quirk, Fundador, Quirky Digital
4. Haz uso de emails en frío
Los correos electrónicos en frío no tienen la mejor reputación, pero son una de las formas en que los SEO me dijeron que consiguieron sus primeros clientes.
Cold emails ❄️
— Sam Charles 🌱🔎 (@SamCharlesUK) November 13, 2023
Hay formas de enfocar el primer contacto que pueden facilitar la tasa del éxito.
“Solíamos buscar una palabra clave en Google, y pasábamos de la página 2 a la 7 de Google, encontrábamos sus nombres y direcciones de correo electrónico, y les enviábamos un correo”.
En cuanto a la tasa de éxito, los SEO mencionaron que normalmente se necesitan unos 50 correos electrónicos para conseguir algunos contactos.
5. Consigue trabajo en sitios de autónomos
Además de Upwork, hay otros sitios web para autónomos populares en los que puedes intentar vender tus servicios de SEO, como People Per Hour o Fiverr.
Algunos SEO me contaron que esta fue una de las formas en que consiguieron sus primeros clientes:
I’ve got my first client via Upwork. I had the “advantage” of speaking Hungarian and English, which helped me to land clients from the Benelux, and then other English-speaking countries.
— Zoltan (@Zolko007) November 13, 2023
6. Habla con empresarios que ya conozcas
Shawn Hill lo hizo y consiguió trabajo haciendo marketing en redes sociales y también servicios de SEO para una empresa local.
I hired a roofing company after a hail storm. After talking a bit, the owner said she needed social media help and I said I could help.
After figuring it out on the fly, within a couple months she asked if I could also write blogs for her. Of course.
But I got competitive and…
— Shawn Hill (@shwnhll) November 13, 2023
Reflexiones finales
En resumen, hemos tratado cómo enfocar la venta de servicios SEO centrándonos en tres áreas clave:
- Presenta el resultado que desea el cliente en vez de tus servicios.
- Utiliza la psicología para ofrecer un precio de referencia más alto que el tuyo.
- Ofrece un precio verbal o una propuesta de una página antes de enviar un contrato.
¿Tienes preguntas? Estamos en X.

