Sigue este proceso de cinco pasos para diagnosticar y solucionar el problema:
- Solicitud de indexación
- Comprobar si hay problemas de crawl budget
- Comprobar la calidad de los contenidos
- Comprobar que el contenido está enlazado internamente
- Comprobar backlinks
Si solo ves algunas páginas con el problema “Descubierta - actualmente no indexada”, prueba a solicitar la indexación a través de Google Search Console (GSC). Para ello, haz clic en “Inspección de URL” en el menú e introduce la URL de la página. Si no está indexada actualmente, pulsa el botón “Solicitar indexación” (o “request indexing”).

Si todo va bien, deberías ver un mensaje indicando que la URL se ha añadido a la cola de rastreo prioritario.

Si esto no funciona, casi siempre hay un problema sin descubrir que hay que diagnosticar y solucionar antes de solicitar la indexación por segunda vez.
Existe una forma de enviar a Google solicitudes de indexación de golpe (es decir, varias URL a la vez). Obtén más información en nuestra guía sobre la API de indexación de Google.
Crawl budget es la velocidad y el número de páginas que un motor de búsqueda quiere rastrear en tu web. Si las URLs que se pueden rastrear superan el crawl budget, es posible que aparezca la advertencia de “Descubierta - Actualmente sin indexar”.
Según Gary Illyes de Google, el 90% de las webs no tienen que preocuparse de esto. A pesar de que los problemas con el crawl budget tienden a afectar a las webs más grandes, hay ciertas configuraciones técnicas específicas, problemas y errores que pueden provocar problemas en las webs más pequeñas.
Veamos algunos aspectos que pueden provocar problemas de crawl budget y cómo mejorarlos.
¿Sirves contenido de subdominios?
Supongamos que tu web principal está en ejemplo.com, pero tienes activos en un subdominio como cdn.ejemplo.com. En este caso, el subdominio de activos puede considerarse parte de tu web principal y agruparse para el crawl budget.
Para resolver este problema es recomendable servir activos desde una URL CDN con un crawl budget independiente.
¿Tienes demasiados redireccionamientos?
Normalmente, cuando decidimos eliminar una página de una web, añadimos una redirección a otra página que sea relevante. Pero este redireccionamiento no siempre es necesario. A menos que la página tenga backlinks o tráfico, es mejor eliminar o sustituir los enlaces internos a la página eliminada y devolver un 404.
Usemos este diagrama para explicar el proceso:

Puedes encontrar URLs redireccionadas con enlaces internos y externos de forma gratuita con una cuenta de Ahrefs Webmaster Tools (AWT). El proceso es el siguiente:
- Rastrea tu web con el Site Audit de Ahrefs
- Dirígete al último rastreo (latest crawl)
- Haz clic en el informe de Redirects
- Haz clic en el número de redirecciones URL internas
- Añade columnas para “No. de todos los inlinks” y “No. de dominios de referencia”

¿Tienes contenido duplicado?
Hablamos de contenido duplicado cuando hay copias casi iguales o exactamente iguales de páginas accesibles en varias URLs. Algunos ejemplos son:
- Las mismas páginas son accesibles en versiones www y sin www de tu web, así como HTTPS y HTTP.
- Instancias de desarrollo o staging.
- Páginas sin productos o categorías con contenido repetitivo.
La forma de resolver los problemas de contenido duplicado depende de las circunstancias.
Aprende más: Contenido duplicado: por qué pasa y cómo solucionarlo
¿Has utilizado enlaces internos nofollow?
Los enlaces nofollow no previenen que la página sea indexada. Sin embargo, si los usas internamente lo que estás diciendo a los motores de búsqueda es que una página no es importante.
Aquí se explica cómo encontrar páginas con enlaces internos nofollow de forma gratuita utilizando AWT:
- Rastrea tu web con el Site Audit
- Dirígete al informe de Links
- Haz clic en la pestaña “Issues”
- Busca las advertencias y avisos “Page has nofollow incoming internal links only” (la página solo tiene enlaces internos entrantes nofollow) y “Page has nofollow and dofollow incoming internal links” (la página tiene enlaces internos entrantes nofollow y dofollow).

Si la página es importante, reemplaza los enlaces nofollow con los dofollow.
¿Tienes páginas huérfanas?
Si la única forma de descubrir tu página nueva es a través del sitemap y no tiene enlaces internos, Google puede pensar que no tiene importancia.
Cubriremos esto en detalle un poco más adelante cuando hablemos de enlaces internos.
Google no indexa todo lo que descubre, lo que prioriza es el contenido de alta calidad, único y atractivo. Como Google aún no ha rastreado las páginas con esta advertencia, no puede saber si el contenido es de calidad baja o no. Pero puede hacerse una idea basándose en páginas similares que ya ha rastreado, razón por la cual puede haber “despriorizado” el rastreo.
Estos son algunos tipos de contenido que es poco probable que Google indexe:
- Contenido traducido automáticamente: las traducciones automáticas con la API de traducción de Google (o similares) dejan mucho que desear. Por lo que no ayudan mucho a la gente buscando algo en un motor de búsqueda.
- Contenido hilado: esto se refiere básicamente al software que se utiliza para reescribir contenido. El resultado es casi siempre contenido plagiado de baja calidad.
- Contenido generado por IA: las herramientas de escritura de IA están ganando popularidad, pero rara vez crean contenido útil sin el input humano.
- Contenido repetitivo: es decir, páginas sin mucho contenido único.
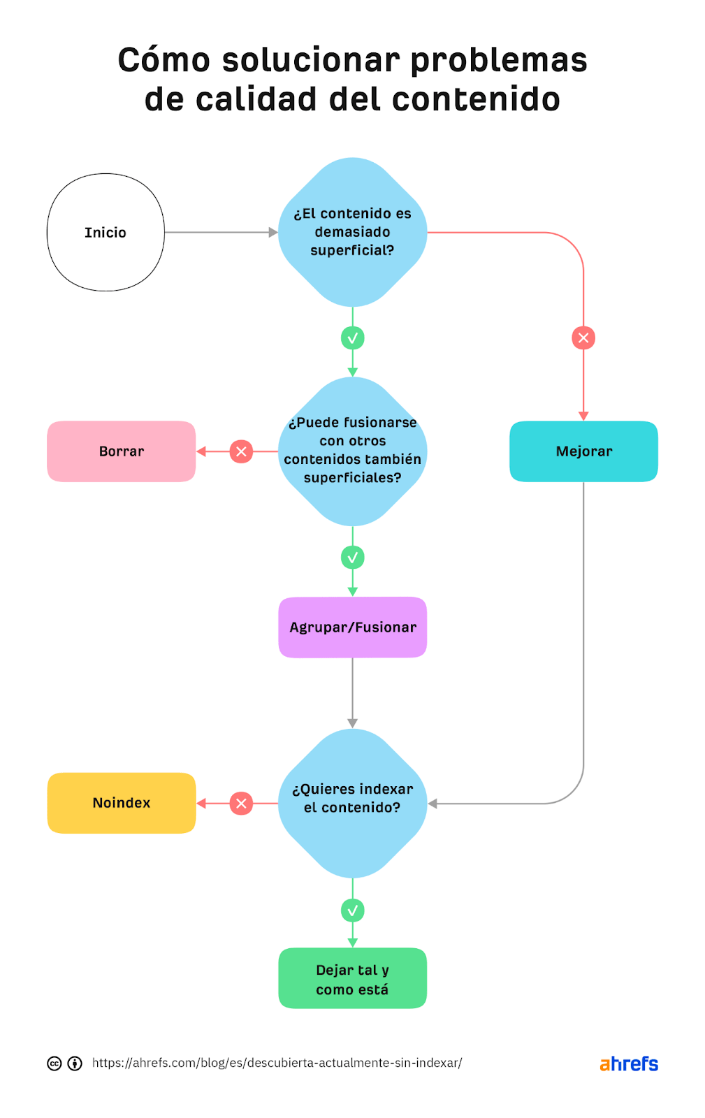
Si alguno de estos puntos se aplican a tu contenido, usa el diagrama de abajo para encontrar una solución:

En otras palabras, si tienes contenido que se ha repetido demasiado, combínalo con otro contenido repetitivo/superficial para crear algo útil, o elimínalo directamente. De lo contrario, mejora el contenido. Si el contenido resultante no está hecho para la búsqueda orgánica, usa un noindex para que los motores de búsqueda puedan priorizar el rastreo de páginas más importantes.
Los enlaces internos son enlaces de una página de tu web a otra. Google considera que las URLs sin muchos enlaces internos (o ninguno) no son importantes, y es posible que no las indexe. Puedes comprobar si una URL tiene enlaces internos gratis con AWT. Así es como:
- Rastrea tu web con el Site Audit
- Dirígete a la herramienta de Page explorer
- Filtra por “All pages” en “Content”
- Agrega una columna para el “No. of all inlinks”

Si has seleccionado backlinks y/o sitemaps como fuentes de URL al configurar tu proyecto, también podrás encontrar algunas páginas huérfanas. Simplemente dirígete al informe de Links, haz clic en la pestaña “Issues” y busca el error “Orphan page (has no incoming internal links)”.

Puede que no sea posible encontrar todas las páginas huérfanas de tu web con una herramienta de rastreo como el Site Audit. Esto se debe a que las páginas huérfanas no tienen enlaces internos para rastrear. Tendrás que verificar los registros del servidor para obtener más información. Aprende a cómo hacerlo en nuestra guía para encontrar páginas huérfanas.
También puedes usar Ahrefs para encontrar oportunidades de enlaces internos entre dos páginas existentes:
- Dirígete al informe de Internal link opportunities del Site Audit
- Introduce una palabra clave relacionada con la página a la que quieras agregar enlaces internos
- Elige “Keyword” como modo de búsqueda.
Por ejemplo, supongamos que Ahrefs escribió un post sobre investigación de palabras clave. Si introducimos “keyword research” encontramos páginas en nuestra web que mencionan esta palabra clave y nos muestra el contexto. A partir de aquí podemos agregar enlaces contextuales internos donde sea relevante.

Como alternativa, puedes buscar dentro del texto de la página usando el Page explorer para encontrar páginas potencialmente enlazables cuando publiques una página nueva.

Sin embargo, ninguna de estas tácticas pueden reemplazar una buena arquitectura web con enlaces internos lógicos. Esto es algo que toda web debería priorizar. Si tienes problemas, una opción es “piratear” tu profundidad de rastreo y asegurarte de que todas tus páginas internas están enlazadas desde un sitemap HTML.
Un sitemap (mapa del sitio) HTML es una página HTML que ofrece a los usuarios una mejor imagen de la arquitectura de tu web y una forma más fácil de navegar. A diferencia de los sitemaps XML, que están hechos para ser analizados por diferentes sistemas, los sitemaps HTML están hechos para los usuarios. Aunque hay gente que piensa que esto está ya anticuado, siguen siendo relevantes.
Si tienes una web grande, puedes plantearte dividirlo en una estructura lógica, de lo contrario vas a tener miles de URLs enlazadas desde una página. Mira cómo lo hace LinkedIn para inspirarte.
Asegúrate de utilizar las etiquetas <a> adecuadas para los enlaces internos en vez de utilizar funciones de JavaScript como onClick() para llevar al usuario a otra página. Si estás utilizando Jamstack o un framework de JavaScript, verifica cómo éste, o algunas de sus bibliotecas, manejan los enlaces internos. Deben representarse como etiquetas <a>.
Los backlinks son una de las señales que utiliza Google para decidir si una página puede ser valiosa y digna de rastreo. Si tu página no tiene, o tiene pocos backlinks de calidad, puede ser una de las razones por las que Google haya “despriorizado” el rastreo.
Conseguir más backlinks es probablemente la parte más difícil, pero merece la pena. Incluso un enlace valioso puede ayudar a Google a descubrir tu contenido e indexarlo más rápido.
Puedes ver el número de backlinks que tiene cualquier página de tu web de forma gratuita con AWT.
Si quieres comprobar una página en concreto, pégala en el Site Explorer de Ahrefs y consulta el informe de Vista general.

Si quieres ver qué páginas tienen muchos backlinks o ninguno, introduce tu dominio en el Site Explorer y consulta el informe de Mejor por enlaces.

Si una página que sea importante tiene pocos o ningún backlink, podría ser una buena opción crear alguno más.
Sigue aprendiendo
- La nueva API de inspección de URLs de Google Search Console: qué es y cómo usarla
- Cómo corregir “indexado, aunque bloqueado por robots.txt” en GSC

