Podría parecer una publicación relativamente estándar, pero la creamos estratégicamente para que atrajera enlaces de una campaña de outreach.
Y funcionó. Enviamos 515 emails y obtuvimos 36 backlinks desde 32 sitios web.
La publicación ahora se posiciona #1 for “SEO stats” (estadísticas SEO):

En esta guía, aprenderás:
- ¿Por qué elegimos una página de estadísticas?
- ¿Cómo creamos la página y construimos enlaces hacia ella?
- Resultados detallados de nuestra campaña
- ¿Cómo podríamos haber mejorado nuestros resultados?
Probablemente has oído de la Técnica Skyscraper. Es una táctica de link building donde buscas una página con muchos enlaces, creas algo “mejor”, y luego muestras tu página nueva y mejorada a aquellos que enlazan hacia la que ahora es una página inferior.
Puede funcionar para cualquier tipo de contenido, pero tenemos la teoría de que podría funcionar particularmente bien para las páginas de estadísticas porque:
- Las páginas de estadísticas tienden a tener muchos enlaces
- Las páginas de estadísticas suelen estar desactualizadas
- Las páginas de estadísticas suelen ser actualizadas descuidadamente
Ahondemos un poco más profundo en por qué estas cosas son importantes.
1. Las páginas de estadísticas tienen a tener muchos enlaces
Cada campaña ‘skyscraper’ comienza con una o varias páginas que tienen toneladas de enlaces. Y si buscas en Google páginas de estadísticas sobre cualquier temática popular, casi siempre verás que las páginas mejor posicionadas tienen toneladas de backlinks.
Solo observa los resultados para “youtube statistics” (estadísticas de Youtube):

Hay muchas páginas aquí con enlaces de miles de sitios web.
Esto suele suceder porque los bloggers y los periodistas normalmente citan estadísticas de estas páginas para sus publicaciones.
Por ejemplo, observa esta publicación de Shopify sobre comenzar un canal de YouTube para tus negocios:

Title: Cómo comenzar un canal de YouTube para tus negocios
Diariamente, los usuarios de Youtube miran más de mil millones de horas de videos de Youtube y sin embargo solo el 9% de los negocios pequeños han comenzando su canal. Mientras el consumo de Youtube sigue aumentando, la oportunidad para los negocios también lo hace.
El escritor cita dos estadísticas en el primer párrafo y las enlaza hacia sus fuentes, una de las cuales es una lista curada de estadísticas de YouTube. Es muy probable que haya encontrado esa publicación investigando para escribir ese artículo, haya observado un dato útil, y luego lo haya citado y enlazado a la página.
2. Las páginas de estadísticas suelen estar desactualizadas
La mayoría de las páginas de estadísticas rara vez son actualizadas y, como resultado de esto, suelen mostrar estadísticas poco precisas y desactualizadas.
Aquí hay un ejemplo:

Title: Estadísticas de usuarios de YouTube
La plataforma tiene más de 1,9 mil millones de usuarios conectados por mes.
Si observamos la fuente de esa estadística, nos lleva a la página de Prensa de YouTube. Aquí dice que hay más de 2 mil millones de usuarios por mes, en lugar de los citados 1,9 mil millones.
Eso es un problema porque provoca que los bloggers y periodistas citen estadísticas desactualizadas.
Por ejemplo, si revisamos el reporte de Backlinks para esta página en el Site Explorer, buscamos “1.9 billion” (1,9 mil millones) en los anchors y textos aledaños, filtramos a “one link per domain” (un dominio por sitio), observamos 55 sitios web citando la estadística desactualizada y enlazando hacia la página.

55 backlinks de dominios únicos
3. Lás páginas de estadísticas suelen ser actualizadas descuidadamente
Aún cuando las personas actualizan sus páginas de estadísticas, no siempre lo hacen bien. Uno de los errores comunes que suelen cometer es eliminar las estadísticas desactualizadas de la página sin reemplazarlas por estadísticas nuevas.
El problema aquí es que mientras que las estadísticas son eliminadas, las citas y los enlaces permanecen.
Por ejemplo, revisemos el reporte de Anchors para la lista de estadísticas de YouTube en Site Explorer. Muchas de las páginas de referencia citan una estadística diciendo que YouTube es el tercer sitio más visitado de la web. Sin embargo, si buscamos esa estadística en esa página, no la encontraremos.

3ra más visitada
Esto sucede porque el autor actualizó la página y eliminó esa estadística.
Es posible que ya tengas una idea de hacia dónde vamos con esto. Si ese no es el caso, no te preocupes. Vamos a ir comentando todo el proceso a continuación.
Esto es lo que hicimos:
- Encontramos una temática ganadora
- Encontramos prospectos de enlaces
- Redujimos los prospectos de enlaces
- Creamos la página de estadísticas
- Encontramos información de contactos y examinamos los prospectos
- Escribimos y enviamos emails para outreach
Paso 1. Encontrar una temática ganadora
Desde el comienzo, sabíamos que queríamos crear una página de estadísticas sobre SEO o marketing online porque de eso se trata nuestro sitio. Sin embargo, no teníamos aún una temática definitiva en mente, así que primero debimos hacer una investigación.
Para comenzar, buscamos en el Keywords Explorer de Ahrefs algunas keywords relacionadas a nuestro negocio como “SEO”, “search engine optimization” (optimización de motores de búsqueda), “content marketing” (marketing de contenidos), etc.

Desde ahí, fuimos al reporte de Phrase match (coincidencia de frase) y utilizamos el filtro “Include” para encontrar keywords que contuvieran palabras como estadísticas, hechos y figuras.

Esto nos dió algunas ideas, pero debimos reducirlas a aquellas con las páginas mejor posicionadas y que tenían muchos backlinks. Para esto, utilizamos el filtro de Keyword Difficulty y así excluimos todas las keywords que tenían baja dificultad.

Si te estás preguntando por qué utilizamos el filtro de Keyword Difficulty para esto, es porque esta métrica está basada en la cantidad promedio de dominios de referencia que enlazan hacia las páginas mejor posicionadas. Si una keyword tiene un KD elevado, normalmente significa que las páginas mejor posicionadas tienen enlaces entrantes de muchos sitios web.
Esto redujo bastante las cosas, pero aún quedaban algunas ideas, de las cuales las más relevantes eran sobre “SEO statistics” (estadísticas SEO).
Finalmente, revisamos la vista general de SERP para asegurarnos que las páginas mejor posicionadas eran en su mayoría páginas de estadísticas. Resultó bastante sencillo deducir si ese era el caso, observando los títulos de las páginas.

Paso 2. Encontrar prospectos de enlaces
Si estuviéramos realizando una campaña “shotgun”, encontrar prospectos de enlaces sería sencillo. Simplemente descargaríamos la lista completa de backlinks de cada página de estadísticas, escribiríamos alguna publicación vieja, y luego enviaríamos el mismo mail de difusión a todos.
El mismo diría algo genérico como “Hola, vi que enlazaste hacia esta página de estadísticas. La nuestra es mejor. ¿Quieres intercambiar el enlace?”
Este es el típico acercamiento “Skyscraper”, y no es algo que nos guste. Todos hemos recibido este tipo de emails. Son spam, no sirven de nada y son molestos.
Entonces, esto fue lo que decidimos hacer:
Primero, volvimos a revisar la vista general de SERP para “SEO statistics” y buscamos la página de estadísticas con la mayor cantidad de backlinks.

Segundo, analizamos esta página para entender cuáles estadísticas eran las responsables de la mayor cantidad de backlinks..
Para hacer esto, abrimos el reporte de Anchors para esta página en Site Explorer y buscamos por estadísticas mencionadas frecuentemente. Al instante, vimos muchos enlaces haciendo referencia a cómo el 93% de las experiencias online comienzan con un motor de búsqueda.

93%
93% de las experiencias online
93 por ciento
93% de las experiencias online comienzan con un motor de búsqueda
93 por ciento de las experiencias online
93% de todas las experiencias online
Anotamos esto en una hoja de cálculo y luego continuamos mirando el reporte hasta que obtuvimos algunas estadísticas generales.

El 93% de las experiencias online comienzan con un motor de búsqueda
La iniciativa SEO tiene un 14,6% de taza de cierre
El 75% de los usuarios de Internet nunca leen más allá de la primera página de resultados
El 51% de todo el tráfico web proviene de búsqueda orgánica
Luego, quisimos analizar dos parámetros para cada estadística:
- ¿Hay suficientes personas enlazando debido a esta estadística?
- ¿Tenemos alguna buena razón para que enlacen hacia nosotros en lugar, o además, de hacia la página actual?
Para hacer esto, primero volvimos a revisar el reporte de Backlinks para esa página, marcamos el filtro “one link per domain” (un enlace por dominio), luego buscamos cada estadística en los anchors y en los textos aledaños.
Para la estadística “93%”, más de 700 sitios web estaban enlazando hacia la página.

Ese es el primer parámetro validado.
Siguiente, necesitábamos verificar si existía alguna buena razón para contactar a estas personas, así que abrimos la pagina de estadisticas y realizamos este proceso:

Para la estadística “93%”, observamos que ni siquiera estaba mencionada en la página.

La mayoría de las otras estadísticas, aún figuraban en el sitio, pero cuando revisamos sus fuentes, notamos que muchas eran viejas y estaban desactualizadas. En cualquier caso, buscamos en la web una estadística actualizada.
Todo fue registrado en una hoja de cálculo para obtener algo que se ve como esto:

- Columna A: La URL de la página de estadísticas (donde encontramos las estadísticas).
- Columna B: La cantidad de dominios de referencia con enlaces citando las estadísticas (también enlazamos esto al reporte filtrado en el Site Explorer para que sea de más fácil acceso)
- Columna C: La estadística propiamente dicha.
- Columna D: La fuente original de la estadística (si pudimos encontrarla).
- Columna E: La antigüedad de la estadística.
- Columna F: La estadística actualizada (si aplica)
- Columna G: La fuente de la estadística actualizada.
- Columna H: La antigüedad de la estadística actualizada.
- Columna I: Notas y comentarios, como por ejemplo si la estadística estaba desactualizada o no figuraba en la página.
A continuación, repetimos el proceso completo para el resto de las páginas de estadística mejor posicionadas hasta que obtuvimos miles de prospectos basados en ocho estadísticas.

Finalmente, descargamos todos los prospectos relevantes para cada estadística y página, desde el reporte de Backlinks, luego los importamos a una hoja de cálculo de Google y etiquetamos cada URL de acuerdo a su segmento.


En total, tuvimos 1.968 URLs no vetadas
Paso 3. Reducir los prospectos de enlace
A pesar de tener una razón para contactar más de 1.900 prospectos, no quisimos contactar sitios web de mala calidad por obvias razones. Así que nuestra siguiente tarea fue limpiar nuestra lista de prospectos.
El primer paso fue quitar URLs duplicadas del mismo dominio ya que los sitios web podrían estar enlazando a más de una página de estadísticas. Y no queríamos contactar al mismo sitio más de una vez.
Esto fue sencillo de realizar. Simplemente añadimos una columna para sitio web de referencia y usamos una herramienta como esta para extraer los dominios raíces en lotes. Luego, las copiamos a nuestra hoja.
Luego utilizamos la funcionalidad incorporada para eliminar los dominios duplicados.

El segundo paso fue eliminar los prospectos que enlazaban hacia páginas de estadísticas con enlaces nofollow, UGC o sponsored. Para hacer esto, filtramos la columna “Type” (Tipo) y eliminamos las filas.

El último paso fue excluir los sitios web que no tenían demasiado tráfico. Para hacer esto, obtuvimos el nivel de tráfico para cada dominio de todos los prospectos utilizando la Ahrefs API y el editor de código en Google Sheets.
Si nos estás siguiendo y no tienes una suscripción API, puedes utilizar nuestra herramienta de Batch Analysis. Simplemente pega hasta 200 dominios por vez y configura el target mode a domain with all its subdomains (dominio con todos sus subdominios).

Luego puedes exportar el archivo y correr un VLOOKUP para los dominios raíz.
Al terminar este proceso, nos quedaron 902 en nuestra hoja.
Paso 4. Crear la página de estadísticas
La realidad de las páginas de estadísticas es que es difícil crear una que se destaque. Sin embargo, hicimos tres cosas fundamentales para convertir la nuestra en la “mejor” página de estadísticas SEO:
- Incluir estadísticas populares de otras páginas
- Incluir otras estadísticas interesantes
- Agrupar las estadísticas por categorías
Veamos por qué estas tres cosas son importantes.
Incluir estadísticas populares de otras páginas
Incluimos en nuestra publicación todas las estadísticas que ayudaron a otras páginas similares a ganar muchos enlaces. Si la estadística estaba desactualizada, buscamos y añadimos una más reciente.
Uno de los motivos por los que hicimos esto fue para relacionar nuestra página a nuestra campaña de link building. Sin embargo, también nos dimos cuenta de que estas eran las estadísticas que las personas encontraron más útiles. ¿Cómo lo sabemos? Porque esas son las más citadas por bloggers y periodistas.
Incluir otras estadísticas interesantes
No todas las estadísticas en nuestra página estaban relacionadas a nuestra campaña de link building. Hicimos un esfuerzo para encontrar e incluir otras que parecieron interesantes.
Sin embargo, no queríamos incluir ninguna estadística desactualizada, así que hicimos el esfuerzo de rastrear la fuente original de cada estadística que queríamos incluir. Si no podíamos encontrarla o nos dábamos cuenta de que estaba desactualizada, entonces buscábamos una más reciente.
Esto puede parecer de poca importancia, pero realmente es un gran problema con la mayoría de los listados de estadísticas.
Por ejemplo, la estadística del “93%” que habíamos encontrado antes, proviene de un reporte del 2006.
Agrupar estadísticas por categoría
Las personas no consumen listados de estadísticas como lo harían con una publicación de blog regular. La mayoría solamente está buscando información procesada para añadir a sus publicaciones y respaldar sus posiciones. Por ese motivo, necesitamos hacer nuestras publicaciones de la forma más organizada y sencilla de digerir.
Para hacer esto, agrupamos las estadísticas en categorías y añadimos enlaces en la introducción.

También enumeramos las estadísticas SEO más citadas dentro de la sección “top SEO statistics” (Principales estadísticas SEO), en el comienzo de la publicación. Esto facilitó a las personas encontrar las estadísticas más interesantes y más citadas.
Paso 5. Encontrar la información de contacto y prospectos actualizados
Habiendo publicado nuestra lista de estadísticas SEO (y no habiendo indexado la página), ya casi estamos listos para hacer una difusión y construir algunos enlaces. Pero primero, necesitamos encontrar información de contacto de nuestros prospectos.
Si has leído nuestra guía de link building a escala o visto nuestro video del mismo tema, entonces sabrás que somos fans de usar APIs y automatización para esto.
Con eso en mente, esto es lo que hicimos:
- Corrimos todas las URLs a través de una herramienta personalizada para conseguir la mayor cantidad de nombres de autores posible. Estuvo lejos de ser perfecto, pero obtuvimos 741 nombres.
- Corrimos esos nombres a través de la API de Hunter para buscar las direcciones de email. Hunter nos devolvió 452 direcciones de email. Eso resulta alrededor de un 60% de tasa de acierto.
- Corrimos esas direcciones de email a través de la API de NeverBounce para ver a cuáles de ellos eran accesibles.
Luego de alrededor de 30 minutos de automatización, obtuvimos 168 emails válidos, 92 que necesitaron algo de intervención manual, y 178 que no eran accesibles.

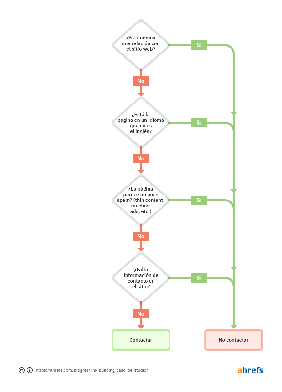
Para los emails válidos, lo único que debimos hacer fue revisar que las páginas eran de una calidad decente. Vlad, uno de los miembros de nuestro equipo, se encargó de ello. El se tomó algunas horas cada semana para actualizar los prospectos y encontrar la información que faltaba de los contactos..
Aquí hay una versión simplificada del proceso de actualización que él llevó a cabo:

Luego etiquetó todos los prospectos en la hoja de cálculo, lo que nos dejó con 515 sitios listos para contactar.
También escribió notas sobre la temática de cada página que enlaza.

Paso 6. Escribir y enviar los emails para outreach
Antes de apretar enviar, el último paso fue escribir nuestros templates de difusión y crear campos personalizados para cada prospecto.
Nuestra idea aquí fue personalizar los emails en función de las estadísticas a las que hacían referencia cada prospecto.
Esto es lo que hicimos:
Hola [Primer Nombre],
Vi que mencionaste [Estadística] en tu página sobre [Temática Página].
[Argumento]
Publicamos esta y otras estadísticas sobre SEO aquí:
https://liftbodyfocus.vip/blog/57-seo-statistics-for-2020/%3C/strong%3E%3C/p%3E%3Cp%3ENo estoy seguro si estás editando tus publicaciones de forma activa pero, en caso afirmativo, ¿podrías actualizarlo? Sin presiones 🙂
Saludos,
Vlad
Los primeros tres campos personalizados fueron simples ya que ya contábamos con esa información en nuestra hoja de cálculo.
Para el argumento (pitch), escribimos ocho párrafos personalizados basados en las estadísticas mencionadas.

Finalmente, juntamos todo en una hoja y lo importamos a nuestra herramienta de difusión: PitchBox. El resultado fue un email sencillo y personalizado para cada prospecto.
Aquí hay un ejemplo del resultado final:
Hola Josh,
Vi que mencionaste como el 93% de las experiencias online comienzan con un motor de búsqueda en tu página sobre SEO para ecommerce.
Esta estadística tiene 14 años de antigüedad. Investigaciones más recientes sugieren que ese número se ha reducido a 68%. Creo que esto se debe a que las redes sociales y otras fuentes ahora se llevan alrededor de ⅓ del tráfico.
Publicamos esta y otras estadísticas sobre SEO aquí:
https://liftbodyfocus.vip/blog/57-seo-statistics-for-2020/%3C/strong%3E%3C/p%3E%3Cp%3ENo estoy seguro si estás editando tus publicaciones de forma activa pero, en caso afirmativo, ¿podrías actualizarlo? Sin presiones 🙂
Saludos,
Vlad
Ahora todo lo que restaba hacer era presionar enviar.
En total, enviamos 515 emails. 473 fueron entregados, y 42 rebotaron.
En función de los email que fueron entregados, tuvimos un ratio de conversión de 5,71%, lo que significa que 27 de los sitios web que fueron contactados enlazaron hacia nosotros.
Sin embargo, otras dos cosas fantásticas sucedieron:
- Obtuvimos enlaces de cinco sitios que no habíamos contactado. Es probable que esto se deba a que algunas personas encontraron nuestra publicación en otras que enlazaban hacia nosotros y en redes sociales. En total, nos compartieron 19 veces en Facebook y dos en Twitter.
- Algunos sitios web nos enlazaron más de una vez. Esto fue tanto desde páginas nuevas como viejas.
Si tenemos en cuenta estas cosas, nuestra campaña nos trajo un total de 36 enlaces editoriales desde 32 sitios web únicos.
No obstante, la cantidad no solo es lo que importa. ¿Qué hay sobre la calidad?
Analicemos los dominios en función del Domain Rating:

9 de los 32 dominios de referencia tenían DR igual o mayor a 70. 12 tenían DR entre 40 y 69. Y los 11 restantes tenían valores de DR entre 4 y 39.
Si hacemos el mismo análisis para el tráfico orgánico estimado, obtenemos los siguientes resultados:

1 sitio web recibe más de 1.000.000 visitas de búsqueda por mes. 6 reciben entre 10.000 y 1.000.000. 6 reciben entre 1.000 y 9.999. 16 reciben entre 100 y 999. Y 4 no obtienen tráfico de búsqueda.
Juzgando según las métricas de SEO convencionales, entonces, la mayoría de los enlaces que obtuvimos fueron de alta calidad. Por supuesto, las métricas no son infalibles, pero habiendo revisado manualmente cada enlace que obtuvimos, esta conclusión tiene sentido.
A pesar de haber tenido éxito con esta campaña, algunos podrían discutir que obtener 5,71% de ratio de conversión no es nada especial.
Hace cinco años, podría haber sido cierto, pero la difusión se ha vuelto más difícil y cada vez más personas están pidiendo dinero u otra cosa a cambio.
Dicho esto, existen dos formas con las que seguramente hubiéramos incrementado nuestra tasa de conversión.
1. Negociar con los prospectos
El ratio de conversión de nuestra campaña fue de 5,71%, pero el ratio de respuesta fue de 17,55%. Eso significa que 83 personas respondieron a nuestro email, pero solo 27 enlazaron hacia nosotros (además de dos personas a las que no contactamos).
Mientras que algunos de ellos contestaron “gracias, pero no”, muchos nos pidieron intercambiar enlaces y otras cosas.
Aquí hay un breve detalle:
- 8 personas pidieron hacer un intercambio de enlaces
- 6 personas pidieron algo más a cambio (por ejemplo: una cuenta gratis de Ahrefs, compartir su contenido en redes sociales, etc.).
- 3 personas pidieron dinero
Comprar enlaces va en contra de las Google’s Webmaster Guidelines, así que es algo que jamás haríamos ni tampoco lo recomendamos a nadie. Pero incluso si excluimos a esas personas, quedaban aún 14 que estaban dispuestas a negociar. Con un poco flexibilidad, seguramente hubiéramos llegado a un acuerdo para beneficiarnos mutuamente y conseguir que ellos enlacen hacia nosotros. Eso hubiera aumentado nuestros dominios de referencia a 41, lo que nos da un ratio de conversión de 8,7%.
2. Enviar recordatorios
Según un estudio de Authority Hacker de más de 600.000 emails de difusión, enviar 3 recordatorios duplicó sus resultados. Sin embargo, no enviamos ningún recordatorio automático porque no queríamos molestar a las personas.
Eso puede sonar loco para la mayoría de los link builders, pero lanzamos esta campaña únicamente para testear nuestra táctica. Nuestro objetivo no fue obtener la mayor cantidad de enlaces humanamente posible. Es por esto que solo enviamos recordatorios a las personas que nos dijeron que iban a enlazarnos pero no lo habían hecho luego de dos semanas.
Si hubieramos seguido el consejo de Authority Hacker’s y hubiéramos enviado tres recordatorios, nuestro ratio de adquisición de enlaces hubiera sido por lo menos 11,42%.
Conclusiones
Dado que pusimos mucho esfuerzo en esta campaña y solo obtuvimos backlinks desde 32 sitios web, podrías preguntarte si el blogger outreach vale la pena. Por suerte, la respuesta a esta pregunta es sencilla: por supuesto que sí.
Los backlinks siguen siendo una señal de posicionamiento importante, y no existe otra forma de construir enlaces white-hat de alta calidad sin realizar la difusión. A pesar de que llevamos esta campaña durante pocas semanas, también vale la pena señalar que no fue tan complicada de preparar. Si tuviéramos que hacerlo de nuevo, suponiendo que tuviéramos a alguien que actualizara prospectos y buscara la información de los contactos, creemos que podríamos preparar la campaña completa en un solo día laborable.
¿Tienes preguntas? Háblame en Twitter.
Traducido por Agencia Eleven.

