
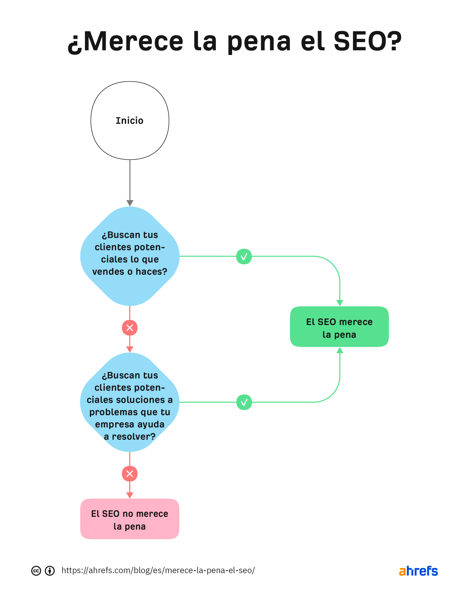
Así es como funciona: si la respuesta a ambas preguntas es “sí”, entonces es probable que el SEO te merezca la pena. Esto se debe a que el SEO aumenta las posibilidades de posicionarse en los primeros puestos de las búsquedas relevantes y obtener un tráfico constante y cualificado por el que no es necesario pagar.
Pero si la respuesta a todas ellas es “no”, entonces es posible que te convenga otro tipo de marketing.
¿No sabes con seguridad cómo responder a estas preguntas? Sigue leyendo.
Si tienes un negocio local, la respuesta a esta pregunta es, casi con toda seguridad, “sí”, al menos estadísticamente:
- 4 de cada 5 consumidores utilizan motores de búsqueda para encontrar información local (Google).
- El 76% de las personas que buscan algo cercano en sus smartphones visitan un negocio en un día (Google).
- El 28% de las búsquedas de algo cercano acaban en compra (Google).
En resumen, si no apareces en las búsquedas locales relevantes, estás perdiendo dinero. El SEO local ayuda en este sentido y tenemos una guía completa al respecto.
Pero si tienes un ecommerce, SaaS o un negocio online, este puede no ser el caso, especialmente si estás haciendo algo completamente nuevo o de nicho.

Las empresas que fabrican sistemas de baño inteligentes (o bañeras inteligentes) probablemente tengan que invertir en otros tipos de marketing antes de que la gente se ponga realmente al día con su tecnología. Ahora mismo, la mayoría de la gente solo se da un baño normal. (Datos procedentes del Generador de palabras clave gratuito de Ahrefs).
Así que el primer paso es introducir lo que haces o vendes en una herramienta de búsqueda de palabras clave y ver si hay volumen de búsquedas.
Por ejemplo, si introducimos “robot de cocina” en el Generador de palabras clave gratuito de Ahrefs, veremos que tiene un volumen de búsquedas mensual estimado de 5900 solo en Estados Unidos. Esto responde a nuestra pregunta: la gente busca lo que hacemos.

Aunque este no sea el caso, es posible que la gente busque productos o servicios concretos que ofrezcas. Por tanto, merece la pena introducir algunos de ellos en una herramienta de palabras clave para ver si la gente los busca. Si no es así, no te preocupes el SEO puede seguir mereciendo la pena. Esto nos lleva a la pregunta n.º 2.
Aunque la gente no busque directamente lo que haces o vendes, puede que busquen problemas o soluciones con los que puedas ayudarles. Hay muchas posibilidades de que esto ocurra:
- El 68% de las experiencias online comienzan con un motor de búsqueda (BrightEdge).
- El 71% de los investigadores B2B comienzan su investigación con una búsqueda genérica, en vez de consultas que contengan un nombre de marca o producto (Google).
- El 53% de los compradores afirma que siempre investiga antes de comprar para asegurarse de hacer la mejor elección posible (Google).
Por ejemplo, tenemos una herramienta llamada Content Explorer, que es básicamente una base de datos de búsqueda de miles de millones de páginas web. En términos generales, nadie la busca en Google. Sin embargo, se buscan problemas que la herramienta ayuda a resolver, como la prospección de enlaces o la búsqueda de ideas de contenido.

Temas con alto potencial de tráfico y baja competencia. Los resultados están en español y muestran sitios con los que puede competir un sitio nuevo.
El SEO suele ser útil en este caso porque puedes crear contenidos que enseñen a los usuarios a resolver sus problemas con la ayuda de tu producto o servicio. Esto es precisamente lo que hacemos en Ahrefs.

Uno de nuestros artículos explica una solución con respecto al uso de Content Explorer. Este artículo recibe un tráfico orgánico mensual estimado de 5300.
Para ver si la gente está buscando problemas que tú puedes ayudar a resolver, solo tienes que utilizar una herramienta de investigación de palabras clave, como hicimos en la pregunta n.º 1. Esta vez, introduce el nombre del problema que tu producto o servicio puede resolver. Además, consulta la pestaña Preguntas para buscar preguntas relevantes.

Por ejemplo, supongamos que alguien inventa un programa o producto de relajación y le da un nombre completamente nuevo. Ese nombre seguramente no tendrá ningún volumen de búsqueda. No obstante, como puedes observar, el problema de no experimentar una relajación efectiva sí lo tiene. En consecuencia, esa persona puede crear contenido respondiendo a preguntas sobre relajación y generar awareness sobre su programa de relajación.
Si quieres obtener más información para tu investigación, puedes llevarla al siguiente nivel con las funciones que ofrecen las herramientas SEO prémium. No solo puedes buscar más palabras clave del tirón, sino que también obtienes más métricas, tienes acceso a filtros avanzados e, incluso, puedes ver las palabras clave de tus competidores.

Una pequeña muestra de nuestro Keywords Explorer. Aquí puedes ver una investigación similar para preguntas relacionadas con la relajación, pero también hemos utilizado más palabras clave semilla y filtros avanzados para mostrar palabras clave de baja competencia con un tráfico considerable. Además, puedes ver el Tráfico Potencial (TP) de esas palabras clave: más volumen de búsqueda no siempre se traduce en más tráfico.
Si tu respuesta es “sí” a las dos primeras preguntas, en teoría, el SEO merece la pena. En cualquier caso, existe un aspecto más: el coste o esfuerzo puede ser mayor que la recompensa.
Básicamente, tienes tres opciones para invertir en SEO:
- Contratar a una agencia. Probablemente la opción más cara, con un coste medio de 134,66€/hora (+ anticipo). Pero no tienes que aprender SEO y puedes empezar rápido.
- Crear un equipo o subcontratar a autónomos o consultores. Algo caro. Por término medio, los consultores SEO cuestan entre 50 y 100€/hora (+ anticipo), los autónomos entre 50 y 60€/hora (+ anticipo) y un especialista SEO interno puede costar entre 40 y 50.000€/año. Hay que saber lo que se hace e invertir tiempo en el proceso de contratación e incorporación.
- Hacerlo tú. La opción más barata, pero requiere tiempo y habilidad.
Puede que exista una cuarta opción “híbrida”: contratar a una agencia o un freelancer durante algún tiempo para ver los resultados. A continuación, es posible que te interese crear un equipo interno de SEO o, incluso, aprender SEO tú mismo.

Si decides contratar a una agencia de SEO o a un consultor, pregúntale si cree que el SEO te merecerá la pena. Una buena agencia te dará una respuesta sincera y podrá explicarte por qué es así de una forma u otra.
Si vas a hacerlo tú o vas a contratar a alguien para que lo haga, tienes que aprender cómo funciona el SEO y hacer una investigación de palabras clave para asegurarte de que estás buscando las palabras clave adecuadas.
En términos generales, cuanta más gente busque algo, más competitivo y difícil será posicionarse por ello. Por este motivo, si es tu primera vez en el mundo del SEO, es posible que te merezca la pena buscar palabras clave de baja competencia para empezar, siempre que sigan siendo relevantes para tu negocio.

Aquí van algunas conclusiones. Todo el mundo sabe que los perros necesitan comida. Algunas personas se preguntan si pueden compartir un plátano con un perro, y la comida para humanos y para perros air-dried son conceptos relativamente nuevos que no mucha gente conoce. No es de extrañar. La segunda palabra clave tiene una dificultad de posicionamiento media (KD), mientras que las dos últimas son relativamente fáciles de posicionar.
Si quieres aprender más sobre SEO para tomar decisiones informadas y con confianza, dirígete a nuestros materiales de aprendizaje gratuitos:
- SEO: la guía completa para principiantes. Prueba este si prefieres la versión completa.
- Curso completo de formación SEO: aprende SEO gratis. Para quienes prefieran una versión en vídeo de nuestro curso de SEO (14 tutoriales, dos horas de visionado).
- Guía para principiantes sobre SEO para PYMES. Un gran recurso si buscas soluciones SEO específicas para pequeñas y medianas empresas.
- SEO para Startups: 8 pasos para crecer con poco presupuesto. Más información sobre SEO para una startup.
- SaaS SEO: la guía definitiva. Útil si quieres empezar a hacer SEO para un negocio SaaS (además de ver cómo hacemos SEO).
Reflexiones finales
Por lo tanto, si quieres impulsar tu negocio con SEO, lo primero que tienes que hacer es determinar si las consultas relacionadas con tu negocio tienen demanda de búsqueda. Después de todo, el SEO consiste en canalizar una parte de esa demanda de búsqueda hacia tu web.
Por último, creo que la respuesta que hemos intentado ofrecer en este artículo es la más directa. Es decir, la respuesta más rápida que se puede dar a esta pregunta. Pero, obviamente, es tan solo eso y no un análisis exhaustivo de tu empresa y tu entorno de mercado. Considéralo como el primer paso de tu viaje SEO: una invitación a crear o pedir a un profesional que diseñe una estrategia SEO hecha para ti.
¿Tienes alguna pregunta? Escríbenos por X.
