
Los motores de búsqueda solían funcionar de uno a uno: una consulta de búsqueda devolvía un conjunto único de resultados con las páginas que mejor coincidían con la consulta exacta.
Luego evolucionaron a una relación de muchos a uno, reconociendo que consultas como “fontanero en Madrid” y “servicio de fontanería en Madrid” podían satisfacerse con los mismos resultados.
Pero la búsqueda por IA ha invertido ahora el modelo a uno a muchos. Una búsqueda se expande en múltiples para ayudar al modelo de IA a obtener un contexto relevante. A esta técnica se la conoce como query fan-out o como “distribución múltiple de consultas”.

Esta guía explica cómo funciona query fan-out, por qué la utilizan las plataformas de IA y cómo optimizar para ella.
Query fan-out es una técnica que utilizan las plataformas de búsqueda por IA. Consiste en tomar una única consulta o prompt del usuario y expandirla automáticamente en múltiples subconsultas relacionadas para generar respuestas más completas.
Las plataformas de búsqueda por IA utilizan la técnica de query fan-out para:
- Manejar consultas ambiguas explorando múltiples interpretaciones en lugar de adivinar de forma incorrecta la intención del usuario (p. ej., “funda de móvil roja” activa búsquedas para modelos de iPhone, Samsung y Pixel simultáneamente).
- Extraer información de diversas fuentes para crear respuestas más ricas de lo que podría ofrecer una sola página.
- Anticipar preguntas de seguimiento y recopilar de forma proactiva la información que los usuarios probablemente necesitarán a continuación.
- Responder a preguntas complejas y polifacéticas que requieren síntesis entre diferentes temas y perspectivas (p. ej., “¿es bueno el trabajo en remoto para la productividad?”).
- Personalizar los resultados basándose en el contexto del usuario, su ubicación, su historial de búsqueda y sus patrones de comportamiento.
Por ejemplo, cuando buscas “cómo empezar un podcast” en el AI Mode de Google o en ChatGPT, podrías asumir que la IA busca esa frase exacta. No lo hace.
Esto se aplica tanto si escribes una consulta corta como si pegas un prompt de 1000 palabras.
En cualquier caso, desglosa tu consulta en subconsultas entre bambalinas. En este ejemplo, las subconsultas se relacionan con la estructura del podcast, el branding, la configuración técnica, el alojamiento, la búsqueda de invitados, la planificación de contenidos, las estrategias de promoción y el engagement con la audiencia.
Por ejemplo, aquí están los ángulos que ChatGPT buscó cuando se le preguntó cómo empezar un podcast sobre SEO.

En segundo plano, ejecutó búsquedas para estas consultas exactas (y más):
- “ideas para podcasts de entrevistas en solitario”
- “guía de podcasts de marketing”
- “ideas de nombres y branding para podcasts”
- “configuración técnica para podcasts en 2025”
- “el mejor alojamiento y distribución de podcasts en 2025”
- “invitados para podcasts sobre marketing, tecnología y diseño”
- “planificación de contenidos para podcasts sobre marketing y tecnología”
- “cómo promocionar un podcast usando SEO y redes sociales”
- “los mejores podcasts de SEO y marketing en 2025”
- “diagrama de segmentos de un podcast”
- “equipo de grabación para podcasts”
Estas subconsultas se ejecutan en paralelo a través de múltiples fuentes de datos, lo que incluye índices web, plataformas de podcasts, gráficos de conocimiento, bases de datos de productos y redes sociales.
Luego, la IA sintetiza todos los resultados en una única respuesta completa, citando las fuentes más relevantes y destacadas que ha identificado.
Las consultas del tipo query fan-out se pueden entender de dos maneras: por su forma (cómo se construyen a partir de la consulta original) y por su función (qué vacío de información intentan cubrir).
Formatos de las consultas de fan-out
A través del análisis de las solicitudes de patentes de Google, investigadores como Mike King han identificado las formas principales que adoptan las consultas sintéticas.
Estos patrones aparecen de forma constante en AI Mode, ChatGPT y otros sistemas de búsqueda por IA:
| Tipo de fan-out | Descripción | Consulta original | Ejemplo de subconsultas |
|---|---|---|---|
| Temas relacionados | Materias estrechamente conectadas que aportan contexto | preparación de comidas para principiantes | recipientes para preparar comidas”, “recetas fáciles para preparar comidas”, “consejos de almacenamiento para la preparación de comidas” |
| Preguntas implícitas | Inquietudes no declaradas que la IA predice que tienes | cambiarse a paneles solares | cuánto cuestan los paneles solares”, “tiempo de instalación de paneles solares”, “calculadora de ROI de paneles solares” |
| Consultas comparativas | Evaluaciones conjuntas | software de gestión de proyectos | Asana vs Monday”, “herramientas de gestión de proyectos para equipos pequeños”, “comparativa de precios de software de gestión de proyectos” |
| Novedad | Búsquedas urgentes que priorizan la información actual o actualizada | mejores smartphones | mejores smartphones 2026”, “últimos lanzamientos de smartphones”, “teléfonos mejor valorados en febrero de 2026” |
| Reformulaciones | Diferentes expresiones de la misma intención | cómo reducir la tasa de rebote | mejorar el engagement del sitio web”, “mantener a los visitantes en el sitio más tiempo”, “disminuir la tasa de salida del sitio web” |
| Variaciones contextuales | Ángulos personalizados basados en el historial, la ubicación o el comportamiento del usuario | mejores restaurantes | mejores restaurantes en [ciudad del usuario]”, “mejores restaurantes de [tipo de cocina]”, “mejores restaurantes abiertos ahora” |
| Consultas del siguiente paso | Acciones que los usuarios suelen realizar después de la búsqueda inicial | síntomas de la diabetes | cómo se diagnostica la diabetes”, “opciones de tratamiento para la diabetes”, “plan de dieta para la diabetes” |
Funciones de las consultas fan-out
La complejidad de la consulta y el vacío de información que un sistema de IA intenta cerrar determinan si utiliza query fan-out, qué consultas genera y cuántas consultas genera.
Investigaciones de Seer Interactive y Nectiv encontraron una media de entre 9 y 11 consultas fan-out por prompt, con un 59 % que activan entre 5 y 11 búsquedas. Pero el 24 % desencadena entre 12 y 19 fan-outs, llegando hasta 28.
La ambigüedad y la falta de contexto en el prompt de un usuario determinan la profundidad de la query fan-out.
Las consultas poco específicas obligan a la IA a pedir aclaraciones o a recopilar contexto de forma autónoma. Por ejemplo, cuando se le pidió que ayudara a un usuario a comprar una funda de móvil roja, Claude hizo preguntas aclaratorias por adelantado y requirió menos consultas fan-out durante la investigación.

ChatGPT Deep Research no solicitó contexto adicional; en su lugar, ejecutó cientos de búsquedas para explorar todas las posibilidades. Por ejemplo, ejecutó 200 búsquedas solo para cubrirse ante el posible modelo de teléfono del usuario y los tipos de fundas preferidos:

Por lo que hemos observado, las plataformas de IA tienden a expandir los prompts de los usuarios siguiendo algunos patrones recurrentes, como:
- Desambiguación: Cuando una consulta es poco específica, la IA primero busca acotar las posibilidades. “Funda de móvil roja” se convierte en una búsqueda de modelos de iPhone, Samsung y Pixel para determinar qué dispositivo se adapta mejor a las necesidades de quien busca.
- Atributos de entidades: La IA resuelve qué es la cosa en todas sus dimensiones: color, material, características, compatibilidad, etc. La IA expande la consulta del usuario para cubrir todo el espacio y agrupar las características que probablemente le importarán más.
- Etapas del recorrido: Cuando una consulta abarca múltiples etapas de decisión, la IA busca en todas ellas.Comprar cortadora láser activa consultas simultáneas de investigación temprana, educación, búsqueda de materiales, validación comunitaria y compra.
- Señales de confianza: Las consultas de alto riesgo activan búsquedas de marcadores de credibilidad como reseñas, credenciales, validaciones, políticas o avales. Una compra de 15 € necesita una verificación mínima. Los temas YMYL o las compras caras requieren una validación exhaustiva.
- Criterios de comparación: La IA identifica qué atributos importan para las decisiones, no solo lo que existe. Las búsquedas de “comparativa de precios”, “comparativa de materiales” y “comparativa de valoraciones” revelan dimensiones de evaluación en lugar de catalogar características.
- Acción y riesgo: Cuando las consultas implican acciones, la IA verifica la viabilidad, las consecuencias y la infraestructura de la transacción. ¿Qué fuentes te permiten completar mejor esta acción? ¿Qué pasa si falla? Tales búsquedas cubren la disponibilidad de los productos, envíos, devoluciones, garantías y reembolsos.
Cuantas más dimensiones requieran resolución, más profunda será la query fan-out.
Todas las principales plataformas de búsqueda impulsadas por IA (AI Mode de Google, ChatGPT, Claude y Perplexity) utilizan query fan-out, lo que la convierte en algo fundamental para la forma en que millones de personas descubren contenido.

Desafía la mentalidad de palabras clave en torno a la cual los profesionales del SEO han optimizado durante décadas. Posicionarse en el número 1 para una sola consulta ya no es suficiente.
La IA busca simultáneamente docenas de consultas relacionadas, puntuando y comparando resultados en todas ellas. Tu contenido ahora compite directamente por la relevancia en todo un panorama temático, no solo por un término de búsqueda.
Esto eleva el listón de qué contenido acaba siendo citado realmente.
Quizás lo más significativo es que query fan-out expande el contexto implícito. Anticipa las diferentes formas en que quienes buscan exploran los temas y les acerca un paso más a conseguir las respuestas que buscan.
La búsqueda tradicional dependía del contexto explícito en las consultas de búsqueda. Por ejemplo, a menos que mencionaras que querías auriculares “para correr”, Google no mostraría páginas o productos que fueran específicos para corredores.
Las plataformas de IA no necesitan necesariamente que los usuarios incluyan todo el contexto relevante en sus búsquedas. Pueden inferir gran parte a partir del historial de búsqueda y el comportamiento del usuario (entre otros datos).
Aquí tienes un ejemplo de cómo ChatGPT obtuvo contexto de conversaciones pasadas con un usuario, adaptando implícitamente su formato de respuesta según lo que pensaba que el usuario preferiría:

La IA tiene en cuenta los contextos que más le importan a quien busca durante el proceso de fan-out.
Esto cambia fundamentalmente el enfoque del SEO, alejándolo de la optimización para palabras clave individuales y acercándolo a comprender a tu audiencia y cubrir de forma exhaustiva los temas que les interesan.
El proceso básico de query fan-out sigue estos pasos:
- Análisis de la consulta: La IA analiza tu prompt o pregunta para comprender la intención, la complejidad y el tipo de respuesta necesaria (ocurre en milisegundos).
- Descomposición: Tu único prompt se divide en múltiples subconsultas que cubren todos los ángulos relevantes (p. ej., “cómo empezar un negocio” se convierte en consultas sobre planes de negocio, requisitos legales, financiación, marketing y contabilidad).
- Recuperación en paralelo: Todas las consultas fan-out se buscan de forma simultánea en índices web (como Google, Bing y Brave), gráficos de conocimiento, bases de datos y repositorios especializados.
- Síntesis: La IA combina múltiples listas de resultados de búsqueda en un único conjunto unificado utilizando fusión de rango recíproco (RRF), un método que puntúa y fusiona varias listas de resultados recompensando a aquellos que aparecen de forma constante en ellas.
- Puntuación: Cada documento recibe una puntuación en función de su relevancia para la consulta original y su posición en las listas (p. ej., posicionarse en el n.º 2 en una lista y en el n.º 5 en otra podría puntuar 1/2 + 1/5). Los documentos que aparecen en múltiples listas acumulan puntuaciones más altas.
- Clasificación final: Los documentos se vuelven a clasificar según su puntuación total, lo que produce el conjunto unificado de resultados que la IA utiliza para generar su respuesta.

Este proceso explica por qué los artículos completos que aparecen en múltiples resultados de consultas de fan-out acaban siendo citados de forma más destacada. También queda validado en el estudio de Surfer SEO, que sugiere que posicionar para múltiples consultas de fan-out aumenta tus posibilidades de ser citado por la IA.
Ser relevante para una búsqueda muy concreta ya no es suficiente. Necesitas relevancia y visibilidad en temas enteros.
Entender query fan-out es una cosa. Adaptar tu estrategia de SEO a ella es otra. Aquí tienes un proceso práctico para empezar.
Puedes utilizar muchas herramientas para encontrar consultas de fan-out para tus palabras clave objetivo y temas.
Por ejemplo, en Brand Radar de Ahrefs, introduce tu marca o tema y navega hasta el informe de respuestas de la IA. Verás las consultas de fan-out para los prompts de ChatGPT y Perplexity.

Donde mucha gente se equivoca es al pensar que estas consultas son como clústeres de temas 2.0 y que necesitan optimizar para estos términos exactos en su contenido.
Funcionalmente, parecen similares a las consultas long-tail, pero internamente son bastante diferentes. Por ejemplo, son:
- Sintéticas, ya que son generadas por la IA para ayudarle a crear una respuesta completa para el usuario que busca.
- Inconsistentes, ya que incluso el mismo prompt desencadena diferentes fan-outs entre los modelos de IA y quienes buscan.
- Probabilísticas, lo que significa que incluso con el mismo prompt, modelo y usuario, las consultas únicas de fan-out son muy comunes.
- Ricas en contexto, lo que significa que la IA añade modificadores contextuales que los humanos tal vez nunca llegarían a buscar.
- Consultas con volumen de búsqueda cero, ya que más del 95 % no recibe búsquedas recurrentes.
En lugar de eso, busca los patrones que surgen y adapta tu estrategia de optimización de búsqueda en consecuencia.
| Patrón de fan-out | Qué lo activa | Prioridad de optimización | Ejemplo |
|---|---|---|---|
| Gran peso de la entidad | Productos, herramientas o servicios con múltiples atributos | Cobertura explícita de atributos + datos estructurados | Auriculares inalámbricos” -> priorizar comparativas de modelos, especificaciones de características, tablas de compatibilidad |
| Gran peso del recorrido | Compras complejas, categorías desconocidas, decisiones en múltiples etapas | Clústeres de contenido que abarcan todas las etapas | Paneles solares para el hogar” -> contenido de concienciación, calculadoras de costes, guías de instalación, análisis del ROI |
| Gran peso de la confianza | Temas YMYL, artículos de alto coste, decisiones irreversibles | Señales EEAT + validación de terceros | Asesor financiero” -> credenciales, certificaciones, reseñas de clientes, cumplimiento normativo |
| Comparativo | Consultas que implican elegir entre varias opciones | Evaluaciones conjuntas + criterios de decisión | Mejor software CRM” -> tablas comparativas de características, ajuste de casos de uso, desgloses de precios |
| Personalizado | Consultas dependientes de la ubicación o contextuales | Relevancia local + ángulos específicos del usuario | Cafeterías” -> guías de barrios, horarios, servicios, preferencias del usuario |
| Reciente | Temas urgentes o en evolución | Frescura del contenido + calificadores temporales | Tendencias SEO” -> tácticas específicas para 2026, actualizaciones recientes de algoritmos, mejores prácticas actuales |
Una vez que identifiques los patrones que surgen de las consultas fan-out sobre tu marca o tema, priorízalos según su impacto.
No todos los patrones de fan-out importan por igual. Céntrate en aquellos que:
- Se alinean con tus objetivos de negocio y público objetivo (p. ej., una herramienta de gestión de proyectos dirigida a pequeñas empresas se centra en clústeres de “productividad de equipos”, no en “flujos de trabajo empresariales”).
- Llenan vacíos en tu cobertura de contenido existente (p. ej., posicionas para “cómo empezar un podcast” pero no tienes nada sobre “equipamiento para podcasts para principiantes”).
- Ofrecen oportunidades de diferenciación competitiva (p. ej., tus competidores dominan “el mejor software CRM” pero nadie tiene una cobertura sólida sobre “CRM para freelancers”).
Como comprobación final, me gusta introducir las consultas prioritarias en Keywords Explorer para analizar las métricas de búsqueda. Esto ayuda a descartar rápidamente las consultas sin potencial de búsqueda:

A continuación, audita tu contenido existente frente a los patrones de las consultas de fan-out prioritarias que has identificado. ¿Qué ángulos cubres ya? ¿Cuáles faltan?
Empieza por lo más amplio. Mira el contenido de todo tu sitio web y comprueba si hay algún vacío de contenido evidente.
Una forma rápida de hacerlo es en el informe Estructura del sitio de Site Explorer de Ahrefs para ver todas las páginas que tienes y cómo rinden en las búsquedas:

Si tienes un sitio web grande, prueba a usar los filtros para buscar temas y temáticas específicos. Evalúa si cubres los patrones de nivel superior que surgen de tu análisis de query fan-out. Por ejemplo, ¿cubres el tema desde múltiples intenciones? ¿Tienes contenido relevante para las diferentes etapas del recorrido de la persona que busca?
Anota cualquier vacío a este nivel. Estos se convertirán en tareas para crear nuevo contenido.
A continuación, profundiza haciendo una auditoría página por página. El propósito es evaluar la profundidad de cada artículo sobre la consulta o tema objetivo. Estos vacíos se convertirán en tareas para actualizar el contenido existente.
Puedes hacer esto de forma manual leyendo cada página y considerando si hay algún hueco que puedas llenar simplemente añadiendo nuevas secciones. O puedes probar AI Content Helper.
Introduce tu página y la palabra clave principal por la que quieres optimizar, y el informe se genera automáticamente.

Si hay consultas fan-out específicas para las que quieres optimizar, puedes introducirlas en lugar de la palabra clave principal del artículo para obtener insights más profundos y ángulos de optimización.
El informe también ejecutará un análisis de intención para asegurar que la página que estás optimizando coincida con la intención de la consulta de fan-out. Puedes utilizar esto para comprender las intenciones de búsqueda dominantes que cubren tus temas objetivo y sus fan-outs.

Luego te dará ideas para secciones que añadir y que cubran la consulta de fan-out específica que te interesa.

También puedes utilizar los patrones de query fan-out para informar tu estrategia off-site. Muchas consultas fan-out desencadenan búsquedas de validación externa, como sitios de reseñas, listas de “lo mejor de”, publicaciones del sector, webs de comparación y discusiones en comunidades. No puedes optimizar para esto en tu propio sitio web.
Sin embargo, puedes utilizar el informe de Páginas citadas de Brand Radar para ver qué fuentes de terceros citan las plataformas de IA para tus temas prioritarios y consultas de fan-out.

Busca patrones como:
- Dónde ya eres visible: Sitios de reseñas, directorios del sector o afiliados que ya te mencionan.
- Dónde aparecen los competidores, pero tú no: Vacíos en tu presencia de terceros.
- Qué tipos de contenido dominan: Artículos tipo lista, comparativas, reseñas o cobertura de noticias.
Añádelos a tu lista de prospectos de outreach si quieres mejorar el posicionamiento de tu marca dentro de ellos.
Ya sea auditando tu propia presencia o la de terceros, prioriza los vacíos que se alineen con los fan-outs de alta prioridad identificados en tu análisis.
Query fan-out es cómo la búsqueda por IA hace suposiciones informadas sobre lo que realmente estás buscando. Optimizar para ella significa pensar más allá de los clústeres de temas. El enfoque correcto dependerá de qué tipo de contexto esté intentando completar la IA.
Para productos, herramientas y servicios, asegúrate de que los datos de tus entidades estén completos y sean consistentes:
Asegúrate de que todos los atributos de tus productos o entidades estén listados y sean precisos.
Por ejemplo, si alguien quiere comprar una funda de móvil, en realidad no tiene un montón de preguntas sobre fundas de móvil que necesiten respuesta en el artículo de un blog.
Lo que más le importa son los atributos y las características del producto, como:
- Color y diseño, p. ej., “funda de móvil roja”
- Modelo de teléfono en el que encaja, p. ej., “funda para iPhone 17”
- Material del que está hecho, p. ej., “funda de cuero para móvil”
- Estilo y características, p. ej., “funda de móvil con tarjetero”
Pero también le importan las características implícitas que no suelen aparecer en sus consultas de búsqueda. Utiliza estas como un filtro mental para elegir qué proveedores y productos le resultan atractivos.
Por ejemplo, ChatGPT Deep Research realizó 420 búsquedas antes de recomendar qué fundas de móvil rojas comprar. Analizó las señales explícitas que las personas suelen buscar (enumeradas arriba) y luego añadió también muchas implícitas, como tonos de rojo específicos, el hecho de que no “amarilleen” con el tiempo, alineación para carga inalámbrica, distribuidores populares cerca de la persona que busca y más:

A esto lo llamo agrupamiento de características o feature stacking. Es la lista mental de características y expectativas que alguien se forma cuando busca lo que quiere comprar. Query fan-out hace que esto sea visible y una capa para la que necesitamos optimizar.
- Optimiza las páginas de producto con descripciones precisas, imágenes y detalles de las características relevantes. Por ejemplo, añade imágenes con fundas rojas y un selector de color en la página del producto.
- Optimiza las imágenes con menciones específicas a las características y atributos que representan. Por ejemplo, nombra la imagen como “funda de móvil roja para iPhone 15 por {Tu marca}”. Añade descriptores similares en el texto alternativo (alt text).
- Optimiza tus etiquetas y categorías (y otras taxonomías) para incluir propiedades de alta prioridad de tu línea de productos principal. Por ejemplo, añade una etiqueta para “rojo” si vendes muchos tipos de fundas de móvil rojas.
- Crea páginas de colecciones relevantes para optimizar directamente para palabras clave como “fundas de móvil rojas”, siempre que tengan volumen de búsqueda o sean segmentos prioritarios en tu línea de productos.
- Añade el marcado schema de producto relevante y complétalo de la manera más precisa y completa posible. No escatimes en las especificaciones técnicas de tu producto o en las características y atributos relevantes.
- Comprueba los datos de tu Merchant Center y los feeds de productos relevantes para asegurarte de que las propiedades, características y atributos de los productos están incluidos de forma precisa donde corresponda.
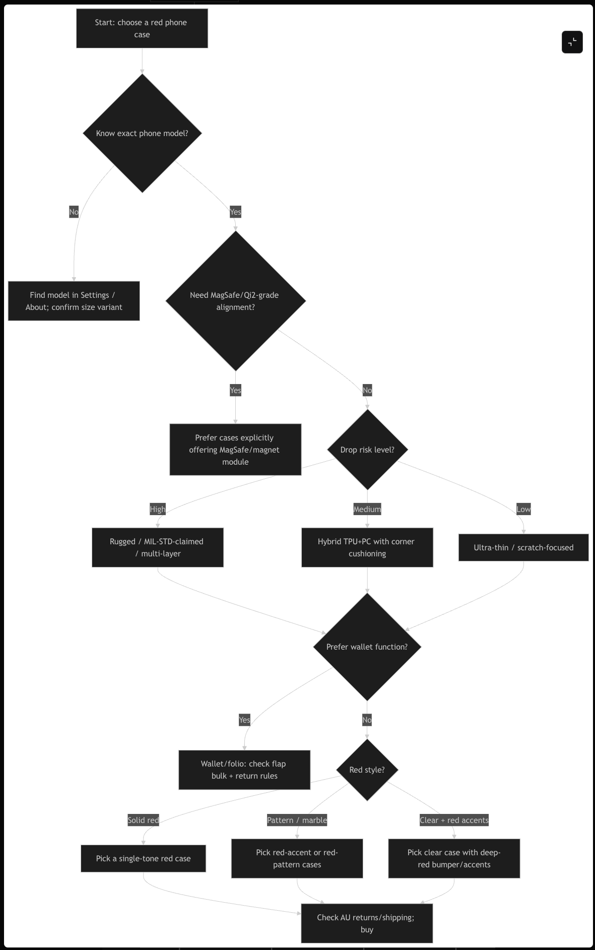
Si quieres asegurarte de no perderte nada, prueba a pedirle a tu LLM preferido que trace un diagrama de flujo de decisiones o que ejecute un análisis exhaustivo para identificar patrones más profundos. Si estás optimizando para otras entidades además de productos, el mismo proceso se aplica también a ellas.
Por ejemplo, ChatGPT desarrolló este diagrama de flujo de decisiones y añadió consultas de fan-out en cada nivel:

Para recorridos de búsqueda complejos, cubre cada etapa del proceso de decisión:
Optimiza a través de clústeres de contenido que abarquen todas las etapas. Construye páginas pilar (visiones generales y amplias de un tema) respaldadas por páginas clúster (inmersiones profundas en subtemas específicos) que cubran cada etapa: concienciación, educación, comparación, decisión e implementación.
También puedes utilizar el informe de Preguntas en Keywords Explorer (o herramientas visuales como AlsoAsked y Answer the Public) para trazar un mapa con las preguntas comunes en las diferentes partes del recorrido de quien busca.

Esto funciona muy bien para los temas informacionales, donde los artículos pueden proporcionar las respuestas completas que la gente está buscando.
Optimizar en esta etapa incluye principalmente crear nuevo contenido para desarrollar tu autoridad temática y actualizar el contenido existente para obtener una cobertura más profunda.
Para temas de alto riesgo o YMYL, haz que tu experiencia y credenciales sean imposibles de pasar por alto:
Ayuda a que la IA reconozca tu experiencia en el tema incluyendo pruebas sociales y señales de confianza que pueda mostrar (comúnmente conocidas como señales EEAT), como:
- Credenciales de quien escribe
- Citas de terceros
- Reseñas
- Premios
- Metodologías transparentes
- Políticas publicadas
- Casos de estudio
- Presencia en la comunidad
Una vez que identifiques qué señales de confianza aparecen en las query fan-outs, puedes realizar una auditoría E-E-A-T para encontrar cualquier brecha que puedas cerrar.

Céntrate en los patrones prioritarios que hayas notado en las consultas de fan-out que analizaste. Recuerda: la IA extrae señales de confianza de toda la web, no solo de tu sitio.
Query fan-out puede cambiar lo que mides, pero no debería reemplazar a las métricas de SEO tradicionales. Más bien, añade una nueva capa. Necesitas visibilidad tanto del rendimiento de búsqueda tradicional como de los patrones de citación de la IA.
Así es como puedes hacerlo en Ahrefs.
- Rastrea la visibilidad de búsqueda en la IA con Brand Radar: Monitoriza cuándo y cómo se cita tu marca a través de ChatGPT, Perplexity, las funciones de IA de Google y más. Puesto que query fan-out significa que podrías ser citado por consultas para las que nunca optimizaste de manera directa, haz un seguimiento de forma amplia en tu espacio temático, no solo en las palabras clave objetivo.
- Usa Rank Tracker de Ahrefs para monitorizar tus clústeres de temas: Añade tus consultas fan-out prioritarias con un potencial de búsqueda decente junto a tus palabras clave principales. Usa etiquetas para agrupar las consultas relacionadas por clúster de temas, y luego rastrea el rendimiento agregado en cada clúster en lugar de obsesionarte con posiciones individuales.
- Supervisa el rendimiento a nivel de tema con los Porftfolios de Ahrefs: Agrupa las páginas que cubren el mismo tema en portfolios que representen tus clústeres de temas. Sigue las métricas agregadas para ver si tu estrategia de cobertura completa está mejorando la visibilidad a través de todo el panorama temático, no solo en páginas específicas.
- Cambia tus métricas de éxito para la visibilidad en IA: Céntrate en las tendencias de visibilidad a nivel de tema y la frecuencia de citación en lugar del ranking individual de las palabras clave. Query fan-out significa que un solo posicionamiento (incluso en palabras clave competitivas) no es suficiente. Los patrones en las plataformas de IA revelan si tu contenido está siendo reconocido como una autoridad en tu espacio temático.

Las métricas de SEO tradicionales (rankings, tráfico, conversiones) siguen siendo importantes para medir el rendimiento de la búsqueda. Las métricas de visibilidad en la IA (citas, cobertura de temas, rendimiento a nivel de clúster) añaden una nueva dimensión que complementa en lugar de sustituir a la medición tradicional.
Reflexiones finales
Query fan-out revela algo que ha sido cierto desde el principio: a las personas que buscan les importa el contexto que rara vez ponen en palabras. Mentalmente agrupan requisitos y filtran por criterios implícitos que a menudo no buscan de forma directa.
La búsqueda por IA maneja esa carga cognitiva a través de query fan-out, transformando una consulta poco específica en una investigación exhaustiva. Para la visibilidad en la búsqueda de IA, el objetivo no es posicionar para palabras clave o prompts individuales; sino cubrir de forma exhaustiva los contextos implícitos y explícitos detrás de cada búsqueda.
Para empezar, elige un tema de alta prioridad. Mapea sus patrones de fan-out, audita lo que tienes y llena sistemáticamente los vacíos.
¿Tienes preguntas? Estamos en LinkedIn y en X.
