
Tanto el SEO como el PPC (Pay Per Click, o pago por clic) son formas de promocionar tu negocio en los motores de búsqueda. Por tanto, ambos son tipos de marketing en buscadores (SEM).
En esta guía vas a aprender a crear una estrategia SEM para atraer más tráfico a tu sitio web.
Pero antes de nada hay que asegurarse de que se entienden los conceptos básicos.
- ¿Qué es el SEO?
- ¿Qué es el PPC?
- ¿Qué es el SEM?
- ¿Cuánto tarda el SEM en hacer efecto?
- ¿Cuánto cuesta hacer SEM?
- ¿Qué tipo de SEM es el mejor?
La optimización para motores de búsqueda (SEO) es el proceso de intentar aparecer en los resultados orgánicos de un motor de búsqueda. Consta de cuatro pasos principales:
- Investigación de palabras clave: también conocido como Keyword Research. Encuentra lo que la gente busca
- SEO on page: el SEO que se desarrolla dentro de la página. Elabora contenidos para los usuarios
- SEO off-page: el SEO fuera de la página. Genera confianza y autoridad a partir de otras páginas web
- SEO técnico: garantiza que los motores de búsqueda puedan encontrar, rastrear e indexar tus contenidos
Investigación de palabras clave
El keyword research consiste en comprender las palabras y frases que tus clientes buscan en los motores de búsqueda. Esto se puede hacer con herramientas de investigación de palabras clave como el Keywords Explorer de Ahrefs.
Por ejemplo, hay 1.600 búsquedas al mes en España de “seo y sem”:
Posicionarte en esta palabra clave podría enviarte un tráfico generoso.
Más información: Investigación de palabras clave: una guía para principiantes
SEO on page
El SEO on page consiste en crear el tipo de contenido que los usuarios quieren ver. La forma de hacerlo depende de la palabra clave a la que te dirijas.
Por ejemplo, la gente que busca “seo vs. sem” lo que quiere es aprender. Quieren un artículo que explique las principales diferencias, y los resultados de la búsqueda orgánica lo demuestran.
La gente que busca “ropa de bebé” quiere ir de compras. Quieren resultados de ecommerce.
Una vez más, podemos averiguarlo a través de los resultados orgánicos:
Dar a los usuarios lo que buscan es lo que se conoce como alinear el contenido con la intención de búsqueda.
Pero la intención de búsqueda no es lo único que importa para el SEO on page. Hay otros factores importantes:
- Ubicar estratégicamente las palabras clave
- Crear un título convincente
- Utilizar URL descriptivas
- Optimizar las imágenes
Más información: SEO on page: una guía para principiantes
SEO off-page
El SEO off-page consiste en hacer cosas fuera de tu web para demostrar a Google que tus páginas se merecen aparecer en el ranking.
La creación de backlinks de alta calidad es la actividad de SEO off-page más eficaz, ya que los backlinks son uno de los tres factores de posicionamiento más importantes de Google. Actúan como votos de otros sitios web.
Por ejemplo, supongamos que este artículo recibe backlinks de otras páginas web populares sobre SEO. Esto demuestra a Google que otra gente del sector avala nuestro contenido, lo que puede indicar que se merece un puesto en el ranking.
Puedes ver quién enlaza a cualquier página en el informe Enlaces del Site Explorer de Ahrefs.
Los enlaces no son el único factor importante off-page. Cosas como las reseñas también son importantes.
Más información: SEO off-page: qué es y por qué es importante
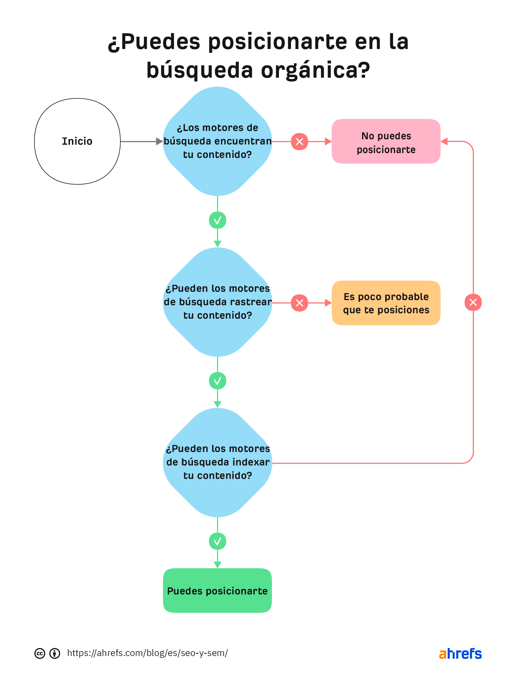
SEO técnico
El SEO técnico consiste en asegurarse de que los motores de búsqueda puedan encontrar, rastrear e indexar el contenido. Es poco probable que te posiciones en el ranking a menos que los motores de búsqueda puedan hacer estas tres cosas.
Este diagrama lo explica:

Por ejemplo, supongamos que bloqueamos el rastreo de este artículo a los motores de búsqueda. Esto les impediría ver lo que hay en la página y les haría más difícil entender para qué debería posicionarse. Como resultado, probablemente no se posicione para nada.
Más información: SEO técnico: una guía para principiantes
El PPC (pago por clic) es una forma de publicidad en la que se paga por los clics en una página web desde plataformas populares. En el caso del SEM, desde motores de búsqueda como Google.
Por ejemplo, hacer clic en este anuncio de Google le cuesta dinero a Apple:
Esto es lo que implica la publicidad PPC en Google:
- Investigación de palabras clave: encuentra lo que buscan tus clientes
- Configuración de la puja: decide cuánto quieres pagar por el clic
- Creación de anuncios: crea un anuncio atractivo y relevante
- Segmentación por audiencia: elige quién debería ver tu anuncio
Investigación de palabras clave
La búsqueda de palabras clave para Google Ads no solo consiste en averiguar qué buscan los clientes. También se trata de investigar cuánto es posible que cuesten los anuncios, lo que varía en función de la palabra clave.
Por ejemplo, el coste medio por clic (CPC) de “ropa de bebé” es el doble que el de “ropa de bebé recién nacido”:

Configuración de la puja
La configuración de la puja es el proceso por el que decides cuánto estás dispuesto a pagar a Google por un clic en un anuncio. Si la competencia puja más que tú y tienen anuncios igual de relevantes (o más), Google no mostrará mucho tu anuncio y no obtendrás muchos clics.
Creación de anuncios
La creación de anuncios consiste en decidir qué dirá el anuncio y a dónde enviará a los usuarios.
Por ejemplo, este anuncio lleva a los buscadores a nuestra página de destino de Site Audit:
Google asigna a los anuncios un nivel de calidad que indica su relevancia y utilidad.
En general, los anuncios con un nivel de calidad alto son vistos por más gente y pagan menos por los clics. Aquí tienes algunos consejos de Google para mejorar el índice de calidad.
Segmentación por audiencia
La segmentación por audiencia consiste en decidir quién debería ver tu anuncio. Puedes dirigirte a un público en función de quiénes son, qué les interesa, dónde se encuentran y mucho más. Google ofrece más información sobre la segmentación por público.
El marketing en buscadores o Search Engine Marketing (SEM) consiste en atraer tráfico a tu web desde los motores de búsqueda. Este tráfico puede proceder de resultados orgánicos, de resultados de pago o de ambos. Se utiliza el SEO para obtener tráfico de resultados orgánicos y el pago por clic (PPC) para obtener tráfico de resultados de pago.
Dicho de otro modo:
Tanto el SEO como el PPC son tipos de SEM.
El SEM puede ser rápido o lento. Depende de si utilizas SEO o PPC.
El PPC es instantáneo. Google empezará a mostrar tu anuncio a los usuarios inmediatamente, por lo que puedes empezar a atraer tráfico en cuestión de minutos.
El SEO es más lento. Mucho más lento.
De hecho, nuestro estudio de 2 millones de palabras clave reveló que solo el 22% de las páginas entre las 10 primeras se publicaron en menos de un año.
Esto no significa que no puedas posicionarte más rápido. Algunas páginas de nuestro estudio se posicionaron en apenas 60 días.
Según nuestros datos, cuanto menor es el volumen de búsqueda de una palabra clave, más posible es que ocurra.
Dicho de otro modo: si quieres tener más posibilidades de posicionarte rápido, apunta a palabras clave de bajo volumen.
Puedes encontrar palabras clave con poco volumen filtrándolas en el Keywords Explorer:

Más información: Cómo encontrar palabras clave con poca competencia para el SEO
El SEM no es gratis. Hay costes asociados al marketing en buscadores, ya sea SEO o PPC.
Si estás haciendo PPC, cada clic te cuesta dinero. Más clics = más gasto.
Si estás haciendo SEO, los clics son “gratis” una vez que te posicionas, pero posicionarse lleva tiempo y esfuerzo.
Por ejemplo, nuestra lista de estadísticas SEO actualmente ocupa el primer lugar para “seo statistics”, y ha estado constantemente entre los cinco primeros durante los últimos 12 meses.
Pero esto no ha sido posible sin un esfuerzo previo. Pasamos mucho tiempo investigando, creando y construyendo enlaces a esta página a través de email outreach.
Calculo que nos costó miles de dólares en horas de trabajo obtener estos resultados.
Sin embargo, el SEO es casi seguro más barato que el PPC en este caso, ya que el CPC medio para “SEO statistics” (Estadísticas de SEO) en EE.UU. es muy alto.
De hecho, el Site Explorer de Ahrefs estima que el tráfico de búsqueda orgánica que estamos recibiendo en esta página costaría unos 4.100 dólares al mes en anuncios PPC.

Dado que esta página ha estado recibiendo aproximadamente la misma cantidad de tráfico orgánico durante más de 18 meses, nos habría costado unos 73.800 dólares con PPC.
Además, si nuestra estrategia SEM consistiera únicamente en PPC, el tráfico caería a cero en cuanto dejáramos de llenar los bolsillos de Google. Pero con el SEO, el tráfico se mantiene constante, a pesar de que llevamos meses sin tocar la página.
Sabiendo lo que sabemos sobre el SEM, es fácil llegar a la conclusión de que el SEO es la clave, ya que el tráfico orgánico es “gratuito” y pasivo.
No siempre es así. Depende de la palabra clave.
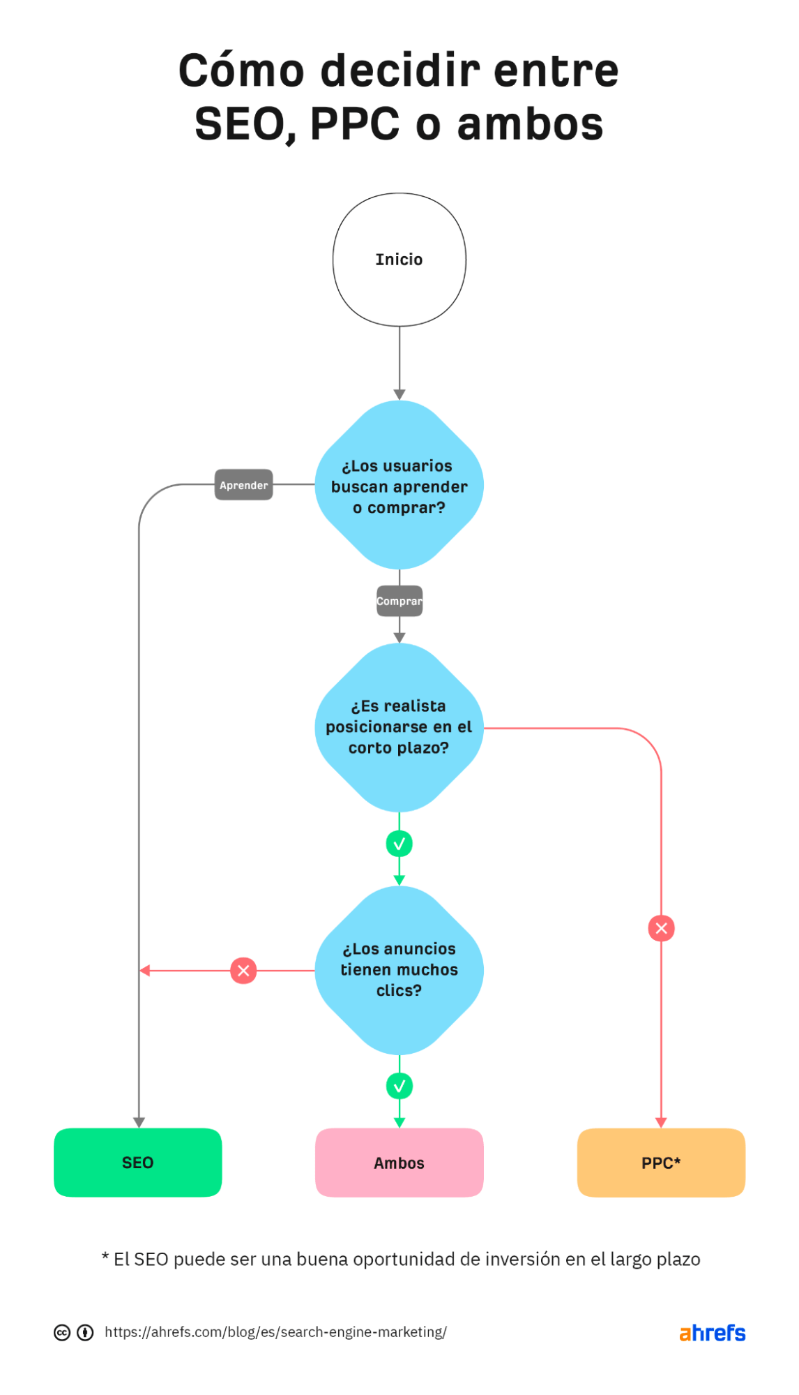
A veces el SEO es la mejor opción. Otras veces el PPC funciona mejor. Otras veces la mejor estrategia SEM es utilizar conjuntamente SEO y PPC.
Aquí tienes un diagrama de flujo que te ayudará a decidir entre una y otra:

Aquí tienes tres reglas generales:
- El SEO es mejor para palabras clave informativas.
- El PPC es mejor para palabras clave “difíciles de posicionar”.
- PPC y SEO son mejores para palabras clave con mucha publicidad.
Veamos las razones.
El SEO es la mejor estrategia SEM para las palabras clave informativas
Las palabras clave que la gente busca para aprender, no para comprar, no suelen ser buenas candidatas para el PPC.
Esto se debe a que la conversión será muy baja, por lo que es difícil rentabilizar la inversión.
Por ejemplo, toma la palabra clave “para que sirven las proteinas”. Obtiene 1.200 búsquedas mensuales y tiene un CPC promedio bajo de 0,80$.

Aunque podrías conseguir 100 clics de esta palabra clave por tan solo 80$, la mayoría de estas personas no están en el mercado de las proteínas en polvo y es poco probable que las compren. Solo quieren saber para qué sirven las proteínas.
¿Cómo lo sabemos? Mira los resultados de la búsqueda. Todos son entradas de blog.

Pero tal vez te preguntes: Si es posible que pocos de estos usuarios se conviertan, ¿qué sentido tiene utilizar el SEO para posicionarse orgánicamente?
La respuesta es sencilla: es más probable que los números salgan bien, ya que el SEO suele ser más barato.
Por ejemplo, hay un artículo en la séptima posición en esta palabra clave que recibe unas 5.800 visitas mensuales de búsqueda orgánica, con un Domain Rating (DR) de 85.
El post en sí es corto, básico y probablemente no les llevó mucho tiempo escribirlo.
Aunque solo uno o dos de los 5.800 visitantes orgánicos mensuales conviertan, la creación y optimización del post ha merecido la pena. No se puede decir lo mismo de los anuncios de pago, ya que costaría unos 2.900 dólares al mes atraer el mismo tráfico mediante PPC.

El PPC es mejor para palabras clave “difíciles de posicionar”.
Algunas palabras clave pueden tardar años en posicionarse.
Por ejemplo, si quieres posicionarte con “comprar proteína en polvo” con una tienda de suplementos nueva, tus posibilidades de posicionarte a corto plazo son algo bajas. Esto se debe a que te enfrentas a marcas consolidadas como Amazon, MyProtein y Alcampo.

¿Significa que deberías abandonar el SEO y limitarte a los anuncios?
No necesariamente, pero el PPC es probablemente la mejor opción para atraer tráfico a corto plazo.
Aquí tiene tres ventajas de publicar anuncios:
- Puedes conseguir tráfico de inmediato. El tráfico de pago es instantáneo. Envía ese tráfico a una página relevante optimizada para conversiones y podrás impulsar las ventas.
- Puedes probar y optimizar las conversiones. Google Ads te indica el coste medio por conversión. Utiliza estos datos para realizar pruebas controladas y mejorar tu tasa de conversión.
- Puedes obtener datos valiosos sobre palabras clave. El informe de términos de búsqueda de Google Ads muestra los datos de conversión de las palabras clave por las que está pujando. Utilízalo para encontrar palabras clave de alta conversión a las que dirigirte con SEO.
Por ejemplo, supongamos que vendes proteína en polvo.
Si pujas por palabras clave relevantes, recibirás clics instantáneos. Algunos de ellos convertirán y otros no. Realizar pruebas y optimizar las conversiones es una forma de sacar más partido a tus campañas, pero es posible que algunas palabras clave generen más conversiones que otras.
Esto es lo que podría aparecer en el informe de términos de búsqueda de Google Ads:

En este caso, palabras clave más específicas como “low carb protein powder” y “organic protein powder” tienen mayores tasas de conversión que las palabras clave más amplias.
Estas palabras clave pueden ser buenas candidatas para el SEO como parte de una estrategia SEM a largo plazo.
Si tienes curiosidad por saber cuáles son las palabras clave más fáciles de posicionar en la búsqueda orgánica, pégalas en el Keywords Explorer de Ahrefs y ordénalas por Dificultad de palabra clave (KD).

PPC y SEO son mejores para palabras clave con mucha publicidad.
Google muestra más anuncios para unas palabras clave que para otras.
Por ejemplo, hay tres anuncios para la palabra clave “seguro de coche”.

Esto conduce a un menor número de clics en los resultados orgánicos, ya que son empujados hacia abajo en la página.
¿Cuántos clics menos?
Para la palabra clave “seguro de coche”, hay clics en los resultados de pago en el 36% de las búsquedas:

Esto significa que el PPC es una forma estupenda de obtener tráfico de esta palabra clave, pero ¿qué pasa con el SEO?
Depende de lo fácil que sea posicionarse orgánicamente.
Posicionarse para “seguro de coche” sería algo difícil, ya que tiene una puntuación KD de 36. Esto significa que probablemente necesitarías varios backlinks para posicionarte, algo que suele tardar.
Ahora echemos un vistazo a la palabra clave “seguro de coche por meses”:

En este caso la palabra clave tiene una puntuación KD muy baja, por lo que también puede ser una buena candidata para el SEO con el fin de maximizar el tráfico de búsqueda, a pesar de que el 30% de los clics sean de pago.
Sigue aprendiendo
Echa un vistazo a los siguientes recursos y vídeos para obtener más información sobre SEO, PPC y SEM.
- Guía de SEO para principiantes
- Guía de PPC Marketing para principiantes
- ¿Qué es Search Engine Marketing? Una guía para principiantes
- SEO vs. PPC: Diferencias, pros, contras y cuál elegir (en inglés)
También puedes ver (en inglés) el vídeo de abajo:

