Así que en esta guía vamos a ver:
- Tendencias y qué tienes que tener en cuenta.
- Qué es social media marketing.
- En qué aspectos clave te tienes que enfocar.
- Ejemplos reales de marcas en España.
El social media marketing (o marketing en redes sociales) es el tipo de marketing que consiste en planificar, gestionar y optimizar la presencia de una empresa o marca en redes sociales para alcanzar objetivos de negocio.
Incluye todo lo relacionado con crear y distribuir contenido en redes, interactuar con la audiencia, crecer en visibilidad y, en general, aprovechar plataformas como Facebook, Instagram, TikTok, LinkedIn, X (Twitter) o YouTube para apoyar la estrategia de marketing de la empresa.
Aquí podemos hacer una distinción clave entre el marketing en redes sociales pagado y orgánico.
- Orgánico se refiere a toda actividad en redes que no implica pagar directamente por difusión: publicaciones en tu página de Facebook, historias en tu Instagram, vídeos, interacción con la comunidad, etc., que generan alcance de forma “natural” (bueno, en realidad, según lo que decida el algoritmo).
- Por otro lado, cuando hablamos de paid social o social ads nos referimos a la publicidad en redes sociales: anuncios segmentados por audiencia por los que la marca paga para obtener mayor alcance o conversiones.
Hay 5 tendencias que tenemos que tener en cuenta:
1. Las redes sociales ya no son redes sociales. Atrás quedan los tiempos en los que entrabas en Facebook a ver lo que habían publicado tus amigos o tu primo. Tienen el mismo nombre, pero las redes sociales actualmente se parecen más a la televisión: nos conectamos para ver un río infinito de contenido en vídeo en Instagram o TikTok, no para conectar con nuestros amigos y conocidos.
2. El vídeo vertical domina claramente. Relacionado con el punto anterior, atrás quedan los tiempos de publicar textos y enlaces en redes sociales detrás del logo de una marca: desde hace años el vídeo se ha impuesto, sobre todo en los formatos verticales y cortos, ya sea en los Reels de Instagram, TikTok o los shorts de YouTube.
En 2025 se estimaba que el vídeo (especialmente de formato corto) representaba cerca del 90% del tráfico de internet. De hecho, más de la mitad de los usuarios de YouTube ya ven Shorts mensualmente y el engagement con Reels en Instagram subió un 25% desde 2021. Para las marcas, esto significa que el contenido audiovisual breve y optimizado para móviles es casi obligatorio para captar la atención.
3. Vivimos en un mundo sin clics. Han pasado 4 años desde que Amanda Natividad, de SparkToro, acuñara el término “Zero Click”, que, básicamente, venía a decir que las plataformas premiaban el contenido que se quedaba dentro, no el que enviaba tráfico:

Hoy es más cierto que nunca, incluso con Google, el tradicional aliado que más tráfico enviaba, cada vez lo hace menos.
4. La IA disminuye las barreras de entrada y abre las puertas a nuevos tipos de contenido. La democratización de la creación de contenido empezó hace mucho, pero con las herramientas de IA llega a un nuevo nivel. Nano Banana (Google) o Sora (OpenAI) permiten crear imágenes y vídeos mucho más fácilmente. De hecho, la app de Sora alcanzó los primeros puestos en la App Store en 2025, señal de la demanda por experiencias sociales impulsadas por IA.

5. La visibilidad en IA se está convirtiendo en algo fundamental para cualquier marca. Y esto también influye en las redes sociales, porque también son fuente de información para ChatGPT o Gemini. Es decir, lo que creemos en redes sociales, puede tener una segunda vida en plataformas de IA.
Ninguna de estas tendencias es nueva, son la culminación de un proceso que empezó hace años, pero que ha terminado de materializarse y que nos deja un escenario como este con más contenido, más fácil de crear, más fácil de encontrar, que apenas envía tráfico a nuestros activos digitales.
La competencia es más dura que nunca y destacar entre el ruido en redes sociales es cada vez más difícil.
Pero para eso estamos aquí.
En mi día a día me he encontrado con muchos profesionales que tienen en la cabeza los datos de hace 10 o 15 años: cuando todavía las redes sociales alcanzaban solo a una parte de la población y las personas mayores eran completamente ajenas a ese mundo.
Esto ha cambiado completamente.
Datos de uso de redes sociales e Internet en España y el mundo
Algunos datos para poner en contexto la importancia de las redes sociales:

- El Estudio de Redes Sociales 2025 de IAB situó el uso de redes en 86% de los internautas de 12 a 74 años, unos 30 millones de personas.
- El INE reporta que el 96,3% de la población de 16 a 74 años usó internet en los últimos 3 meses.
- En España había 39,0 millones de “identidades de usuario” en redes sociales, equivalente al 81,4% de la población. Puede haber duplicados, pero la cifra nos da una idea del alcance.
Así que, desde hace casi 10 años, podemos hablar de la “madurez” de las redes sociales: la cobertura en la sociedad es casi completa.
WhatsApp, aunque siendo puristas, no sería una “red social”, es la plataforma más popular, seguida de Instagram y YouTube:

A nivel global, los datos de penetración de redes sociales son similares:

- El número de usuarios de redes sociales alcanzó los 5.660 millones a finales de 2025, lo que equivale al 68,7% de la población mundial (y alrededor del 94% de los usuarios de internet).
- Además, el usuario típico utiliza 6,75 redes sociales al mes de media, reflejo de que la atención se reparte entre múltiples plataformas (por ejemplo, alguien puede usar WhatsApp, Instagram, YouTube, TikTok, Facebook y LinkedIn en un mismo mes… O día).
- La adopción ya es masiva, pero el crecimiento se está desacelerando (solo se ha registrado un 4,8% más de usuarios respecto al año anterior), lo que indica que casi todo el que puede estar en redes sociales, ya lo está.
- El usuario promedio pasa más de 18 horas y media a la semana en redes sociales (incluyendo vídeo).
Con estas cifras creo que queda claro: las redes sociales son actualmente el mayor canal de distribución de contenido de la historia.
Pero, ¿cómo puede ayudar a los objetivos de tu marca?
Como en cualquier disciplina de marketing, en social media marketing debemos establecer objetivos claros y medir resultados mediante KPIs (indicadores clave de rendimiento, key performance indicators).
Una técnica habitual es alinear los objetivos de redes sociales con las etapas del marketing funnel (embudo de marketing):

Vamos a ver una tabla resumen de posibles objetivos y métricas por etapa del funnel:
| Etapa del Funnel | Objetivos en Social Media | Métricas a tener en cuenta |
|---|---|---|
| Atención | Alcanzar a la mayor cantidad de público relevante y aumentar el awareness de la marca. | Alcance de publicaciones (reach), impresiones, número de seguidores nuevos. También podríamos considerar otras como las menciones de la marca, la cuota de conversación o share of voice. |
| Interés | Generar interacción y construir comunidad e interés alrededor de la marca, servicio o producto. | Número de interacciones (me gusta, comentarios, compartidos…), tasa de engagement (% de gente que interactúa sobre alcance) Otras métricas como clics en enlaces (CTR) hacia contenidos, reproducciones de vídeo y tiempo de visualización, participantes en encuestas o dinámicas pueden ser relevantes, aunque, especialmente en el caso de clics, hay quien los considera parte de las siguientes fases del embudo. |
| Deseo y acción | Lograr acciones concretas que tengan valor para nuestra marca, como leads o ventas. | Conversiones atribuidas a redes sociales (ej. descargas, registros, compras que podamos atribuir a redes sociales), ROI de campañas pagadas en redes. |
| Fidelización (retención) | Mantener y aumentar la lealtad de clientes existentes, fomentar el advocacy (que nos recomienden). | Tasa de retención de seguidores (evitar unfollows), número de clientes recurrentes que interactúan, contenido generado por usuarios (UGC) compartido sobre la marca, valor del sentimiento de menciones (positivas vs negativas), NPS en redes (encuestas de satisfacción), tiempo de respuesta y tasa de resolución en atención al cliente vía redes. |
Lo que voy a contar es parte de mi experiencia y no tiene por qué aplicar a todos los casos, pero me he encontrado muchas veces en la misma situación: intentamos medir todo, pero al final nos acabamos centrando en el número de seguidores.
En los últimos años el número de seguidores se ha vuelto casi irrelevante: podemos tener mucha visibilidad con pocos seguidores y al contrario. Sin embargo, creo que el sesgo de valorar el número de seguidores por encima de otras métricas, permanece.
Actualmente creo que las dos métricas más relevantes, al menos en canales como Instagram o TikTok, son las reproducciones totales y las interacciones.
La mayoría de errores vienen de empezar por el canal (“se ha puesto de moda TikTok, tenemos que montar algo ahí”) o por formato (“¡necesitamos un podcast! ¡Somos la única marca sin podcast!”).
Mi recomendación para evitar esto es empezar por los objetivos y seguir por la audiencia: para quién vas a crear contenido en redes sociales es uno de los factores clave.
Cuando sabes qué quieres conseguir y para quién, puedes pensar el resto:
- Sobre qué temas vas a crear contenido.
- En qué canales vas a tener presencia.
- Qué formatos vas a usar.
- Con qué periodicidad vas a publicar.
¿Quién es tu público? ¿Qué intenta conseguir? ¿Qué le frena? ¿Qué señales le dan confianza? La respuesta a esas preguntas determina si necesitas vídeo corto o carruseles, si debes publicar 5 veces por semana o 2, si es mejor usar un gancho con humor o datos, o si tiene sentido crear contenido más atemporal o más novedoso.
Un buen atajo: define 2–3 segmentos reales (no “buyer personas de cartón”) y para cada uno concreta Jobs-to-be-done, objeciones y triggers.
A mí me gusta adaptar el marco de buyer persona al mundo de los contenidos. Aquí tienes un ejemplo de plantilla:

Hay muchas formas de elegir las temáticas sobre las que crearás contenido para redes sociales, aquí voy a hablar de dos, que puedes combinar.
Usa temáticas semilla
La temática semilla en general vendrá facilitada por la marca (si trabajas en agencia) o, probablemente, la dirección de la empresa. Si no, se pueden plantear propuestas a partir de sus productos, servicios, marca, posicionamiento…
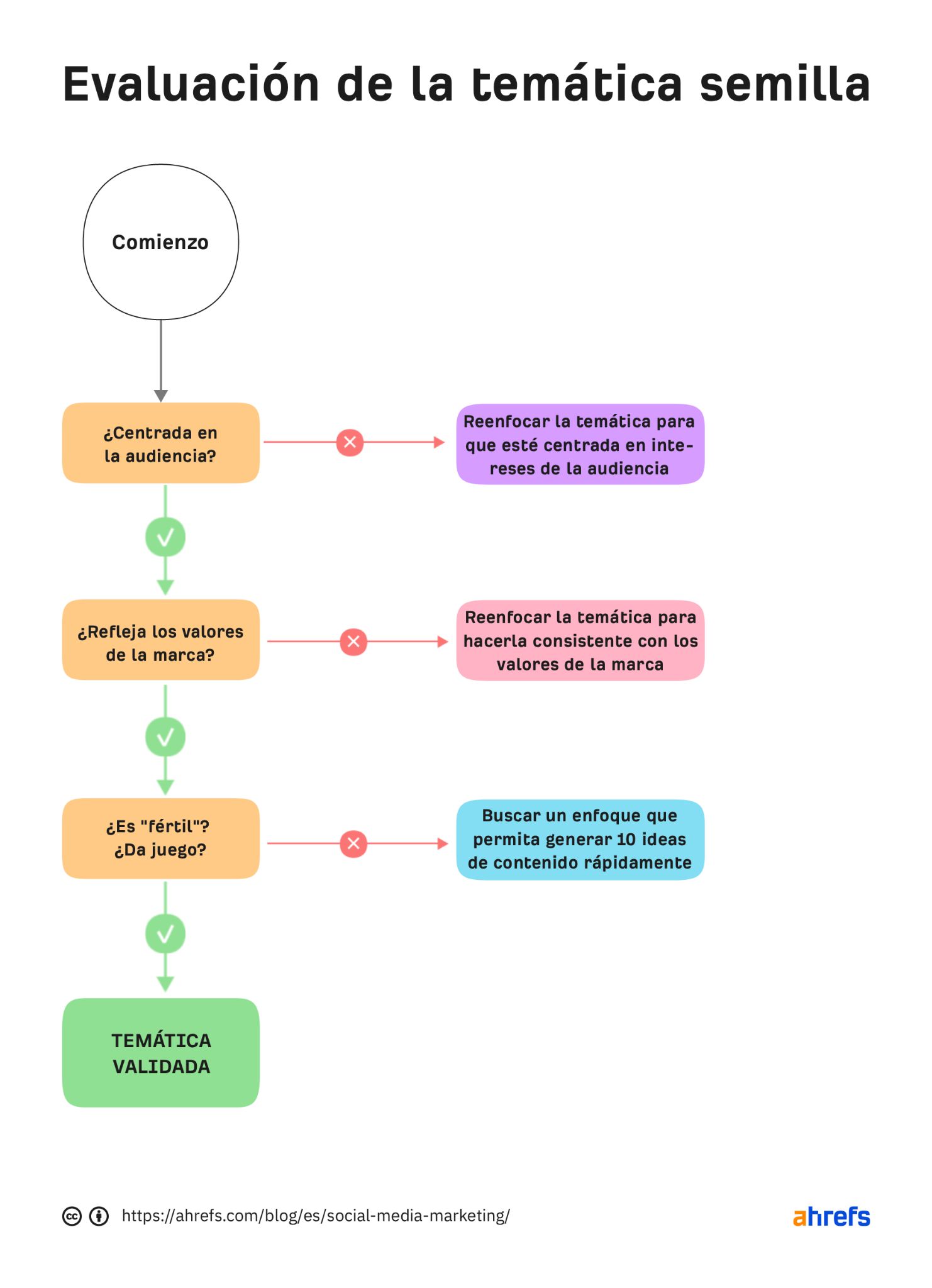
Esta temática semilla es solo el punto de partida, en el punto siguiente, elegimos el enfoque de esta temática para acercarnos a las temáticas finales, que ya podremos usar para crear contenidos en redes sociales.
Por ejemplo, este es el proceso que sigo:

Puedes enriquecer este proceso haciendo keyword research, es decir, investigación de palabras clave. Por ejemplo, puedes introducir un tema que creas que tiene potencial y ver qué se está buscando, usando esto como base para tus publicaciones en redes sociales.
Si trabajas en el área de redes sociales de un banco y quieres crear contenidos sobre hipotecas, puedes ir a Keywords Explorer de Ahrefs y buscar “hipotecas”. Después,
- Ve a “Términos coincidentes”.
- Elige “Preguntas”.
Y verás las preguntas más habituales en buscadores:

Hay temas que te pueden dar ideas para vídeos, artículos, hilos de X - Twitter o carruseles de Instagram.
A mí se me ocurren:
- Un carrusel para Instagram en el que expliques cómo calcular la hipoteca que te puedes permitir en función de tus ingresos.
- Un reel explicando lo malo de las hipotecas inversas.
- En caso de que nuestro banco dé el 100% de la hipoteca, podríamos crear una campaña de paid social.
- Para profundizar en keyword research, puedes leer nuestra guía completa.
Crea tu cebolla de contenidos
La “cebolla de contenidos” es un modelo clásico para representar tus temáticas. La idea es que a partir de una idea central, desarrolles temas más concretos en cada exterior.
Algo así:

Tener de 3 a 5 temáticas bien definidas te asegura variedad pero a la vez consistencia en tus temas, alineados a tus objetivos de marketing. Todo contenido que planifiques debería caer en uno de esos temas, para no desviarte ni confundir a la audiencia. Pregúntate: ¿Qué quiere ver/leer/experimentar mi público objetivo en redes y qué tiene que ver con mi marca?
Aquí tienes un ejemplo para una librería-cafetería ficticia, creado por Fernando de Córdoba, estratega de marca y contenidos que ha trabajado para marcas como ING, Coca Cola o Suanfarma y autor del libro “Los secretos de las marcas”:

En cierto modo, estas decisiones son ahora fáciles.
Ya sabes qué quieres conseguir, para quién y sobre qué temas: así que entender si encaja mejor en un formato u otro, no es difícil.
Ten en cuenta:
- En qué plataformas están tus usuarios. Tanto Instagram como Facebook o TikTok tienen una cobertura social amplia, pero también tienen sus sesgos de edad (en Facebook son mayores que en TikTok, por ejemplo). Si vas a centrarte en temas más profesionales, LinkedIn es tu sitio.
- Sabiendo las plataformas, los formatos son casi obvios. Si vas a TikTok, usarás vídeos cortos (quizá no tan cortos, pero, en general, será la dinámica). En Instagram tienes más variedad de formatos, pero, de nuevo, los reels son el formato dominante.
Con esto definido, llega el momento de determinar la periodicidad y controlar tu calendario editorial.
Las bases para crear un calendario editorial para redes sociales, son más o menos las mismas que para un blog o cualquier otro canal.
Necesitas:
- Tener clara tu estrategia y objetivos
- Configurar tu calendario, incluyendo temáticas, objetivos, responsables y toda la información relevante.
- Añadir el contenido y las subtareas clave.
Cuando ya tengas claras unas cuantas publicaciones, puedes pasar a publicarla.
Esta es una tarea que te puede esclavizar: necesitarás estar pendiente del momento, en una hora y sitio concretos, salvo que uses algún software especializado, como Social Media Manager de Ahrefs.
Cuando “entramos en harina” llega el momento de optimizar. He visto muchos proyectos acabar mal porque les come el día a día.
Para organizar y programar tus publicaciones, puedes usar Social Media Manager de Ahrefs:

Puedes planificar, programar y optimizar publicaciones en redes sociales desde un único lugar, con ayuda de IA, incorporando a tu equipo para que gestione todo desde un único punto.
En estos artículos puedes ver cómo funciona en detalle, para Twitter, Facebook, LinkedIn e Instagram:
- Cómo programar publicaciones en Twitter.
- Cómo programar tus publicaciones en Facebook.
- Cómo programar tus publicaciones en LinkedIn.
- Cómo programar tus publicaciones en Instagram.
Para acabar, veamos algunos ejemplos de social media marketing.
Hay cientos de ejemplos, porque hoy en día, casi todas las empresas tienen presencia en redes sociales.
Me gustaría destacar 3 casos no tan habituales.
Helados la Menorquina
La Menorquina lanzó “Consultoría Creativa”, una miniserie de branded content en formato mockumentary (falso documental) que parodia el lenguaje y los rituales del marketing (consultores un tanto trastornados, reposicionamientos, reuniones sin sentido…) para generar atención a través del humor y autoparodia.
La serie se planteaba como 6 episodios de menos de 2 minutos, con estreno semanal, y se distribuyó de forma nativa en Instagram, TikTok, X y YouTube, combinando entretenimiento con objetivos de marca.
Mezclaron a un actor protagonista con la participación de empleados reales como secundarios, convirtiendo la marca en “personaje” y no solo en anunciante.
No tengo ningún vínculo personal con nadie de la marca o la agencia. No ha tenido continuidad, así que quizá los resultados no fueron los esperados, pero pocas veces me he reído tanto con un contenido de marca.
Ahrefs (en español) en LinkedIn
El punto central de la estrategia de contenidos de Ahrefs es el blog (el que estás leyendo ahora), pero también cuenta con una fuerte presencia en redes sociales, además de contar con su propio podcast y canal de YouTube (también en español).
En la página de Ahrefs en LinkedIn compartimos novedades de producto, breves tutoriales o entrevistas con profesionales relevantes:
Además, el equipo de Ahrefs publica directamente desde sus cuentas en LinkedIn: algo que genera mayor alcance y vinculación.
Netflix en WhatsApp
¿Es WhatsApp una red social? Pues “no del todo”, pero, precisamente por eso, no se suelen analizar iniciativas interesantes en este canal, que no deja de ser el más usado en España.
Netflix gestiona muy bien sus redes sociales, usando su propiedad intelectual para generar conversación.
En WhatsApp esto lo hace de forma más íntima: compartiendo memes, votaciones, o recomendaciones:

Con más de 3,3 millones de suscriptores, la presencia de Netflix en WhatsApp les permite acceder a su público de forma más directa que en redes sociales “convencionales”.
Reflexiones finales
Cuando en 2010 empecé a trabajar en marketing en redes sociales el panorama era muy distinto. Gran parte del contenido en redes podía producirse de forma casi anónima, “detrás del logo”: predominaban el texto y los enlaces, formatos baratos y rápidos de generar, en una época en la que las plataformas daban bastante visibilidad gratuita.
Desde hace años esto ha cambiado: buena parte del contenido que mejor funciona lo firman personas visibles, el vídeo corto es el formato por defecto y las redes se han convertido cada vez más en entornos de consumo y entretenimiento, en lugar de espacios compartidos con novedades de tu red más cercana.
El resultado para las marcas es que producir buen contenido corporativo hoy es más difícil, más caro y mucho más exigente que hace unos años.
Si tuviera que resumir en una sola frase la mejor forma de aproximarse a las redes sociales corporativas actualmente, diría que las marcas deben ser “creadoras de contenido” en su temática.
Es decir, tienen que funcionar de forma más parecida a lo que ya funciona: contenido interesante, entretenido, educativo, que sea útil para su público objetivo.
¿Hay algo que te gustaría que añadiéramos? Escríbenos por X (Twitter) o LinkedIn.
