Pas d’inquiétude. Voici une liste de 17 astuces qui vont vous aider à améliorer votre marketing de contenu et vous aider à avoir plus de visiteurs, de leads et de ventes :
- Sachez pour qui vous créez du contenu
- Ciblez des sujets avec un trafic de recherche potentiel
- Attaquez-vous aux meilleurs sujets de vos concurrents
- Priorisez les sujets avec un “potentiel commercial”
- Comprenez le TAF de l’intention de recherche
- Créez un calendrier de contenu
- Faites la promotion de votre contenu
- Concevez des images à partager
- Recyclez votre contenu
- Ajoutez des “déclencheurs de liens”
- Mettez votre contenu à jour
- Faites de l’outreach aux blogueurs
- Ayez une opinion
- Donnez un autre point de vue sur votre secteur
- Ne soyez pas obsédé par le nombre de mots
- Gérez un portfolio de contenu
- Créez des hubs de contenu
Les agences d’optimisation du taux de conversion (CRO en anglais pour Conversion Rate Optimisation) écrivent du contenu sur le CRO et attirent donc d’autres professionnels du CRO. Mais les professionnels du CRO n’ont pas besoin des services d’une agence de CRO. Le blog de l’agence n’attire donc pas de leads utiles, et déclare que le content marketing ne marche pas.
Mais si l’agence de CRO avait pris un peu de recul pour bien mettre à plat qui elle essayait de viser, il aurait été clair que le contenu à créer n’était pas “tactiques de CRO avancées” mais “comment optimiser votre page d’accueil pour attirer plus de leads”.
C’est la toute première étape de la création d’une stratégie de contenu : définissez clairement pour qui vous créez du contenu.

Si vous savez déjà qui vous allez viser, assurez-vous de le rédiger au propre et de le partager à toute votre équipe. Sinon, vous pouvez utiliser le template ci-dessous pour déterminer qui viser pour votre entreprise.
Lecture recommandée : How to Create Detailed Buyer Personas for Your Business [Free Persona Template]
Le trafic issu des mails et des réseaux sociaux est un sacré boost, mais il ne dure pas longtemps.

Cependant, si vous créez du contenu sur des sujets que des utilisateurs cherchent constamment sur Google, c’est qu’il y a un intérêt garanti et continu. Aussi longtemps que votre article est ranké dans Google, vous allez recevoir du trafic consistant de manière passive.

Voici comment trouver ces sujets :
- Allez dans l’Explorateur de contenu Ahrefs
- Entrez un sujet en rapport avec votre marché
- Allez dans le rapport Matching terms (termes correspondants)
- Passez sur l’onglet Questions

Ici, vous verrez plus de 300 000 sujets potentiels à viser. Parcourez la liste et choisissez ceux qui semblent le plus pertinents pour votre site.
Lecture recommandée : Keyword Research: The Beginner’s Guide by Ahrefs
Ce ne serait pas génial si vous pouviez savoir quels sont les articles de vos concurrents qui attirent le plus de succès pour que vous puissiez faire mieux et avoir plus de succès ?
Bonne nouvelle, vous pouvez.
Voici comment :
- Allez dans l’Explorateur de site Ahrefs
- Entrez le domaine d’un concurrent
- Allez dans le rapport Top pages

Vous verrez toutes les pages classées par trafic organique, ainsi que les mots-clés qui envoient le plus de trafic aux pages.
Dans l’exemple ci-dessus, on peut voir que l’article de Beardbrand sur les styles de barbe reçoit un trafic estimé de 105 000 visiteurs organiques par mois. Le mot-clé qui leur envoie le plus de trafic est “beard styles”.
Si nous avions un e‑commerce concurrent, nous pourrions attaquer ce sujet aussi.
Seul, le trafic est une mesure de vanité. Cela n’améliore pas vos affaires (plus de lead, plus de revenus…). Avoir plus de trafic en soi n’est pas un objectif.
Chez Ahrefs, nous donnons aux sujets un score de “potentiel commercial”.

Trouver la bonne association “potentiel commercial” et “trafic de recherche potentiel” nous aide à créer du contenu qui va amener de la croissance.
C’est pour cela que notre blog tourne autour du SEO et du marketing de contenu et pas de sujet comme “recherche d’image inversée”.

Même si c’est une recherche populaire (environ 1,5 million mensuelles) et peut potentiellement attirer des tonnes de trafic, ça n’a rien à voir avec notre produit (potentiel commercial 0)
L’objectif de Google est de fournir aux utilisateurs les résultats de recherche les plus pertinents pour toutes les requêtes. Donc, pour ranker dans Google, il faut montrer que vous êtes le résultat de recherche le plus pertinent.
Cela veut dire correspondre à l’intention de recherche. Le Pourquoi derrière la requête.
On peut analyser la SERP, la page de résultat de moteur de recherche pour comprendre l’intention de recherche. Tapez votre mot-clé cible dans Google et analysez les pages les mieux positionnées pour le TAF de l’intention de recherche.
A. Type de contenu
Les types de contenu sont généralement dans l’une de ces cinq catégories : article de blog, produit, catégorie, landing page ou vidéo. Si nous cherchons par exemple “comment apprendre le hangul”, on peut voir que les premiers résultats sont principalement des vidéos.

Si vous voulez vous positionner sur ce mot-clé, vous aurez sans doute à créer une vidéo.
B. Format du contenu
Le format du contenu s’applique surtout aux articles de blog, ce sont généralement soit des guides, des tutoriels, des news, des listes, des opinions ou des critiques.
Les meilleurs résultats pour “meilleurs exercices de sport à la maison” sont principalement des listes :

Alors que ceux pour “comment apprendre la grammaire coréenne” sont surtout des guides “how-to”

Pour avoir une chance de battre ces résultats, il faut s’adapter à la demande.
C. Angle du contenu
L’angle d’un contenu, c’est “l’argument de vente” du contenu. Des personnes qui chercheraient “comment faire de la sangria” veulent une recette qui soit simple.

Lecture recommandée : What is Search Intent? A Complete Guide for Beginners
Nous pouvons suivre l’avancée de tous nos efforts de publication grâce à un calendrier de contenu

Chaque entrée du calendrier liste les informations sur chaque contenu comme :
- Sujet
- Auteurs
- Contributeurs
- Status
- Date de rendu
- Images
- Slug URL
- Catégorie
Etc.

Cela permet que tout le monde soit dans la boucle de toute la gestion de contenu. Le rédacteur et chaque contributeur sait à quel stade tout le monde est, quand est la date de rendu et quelle est la tâche suivante.
C’est grâce à cela que nous avons été capables de publier deux (voire plus) articles de blog chaque semaine ces dernières années.
Même si vous êtes seul, un calendrier va vous aider à vous motiver, à garder le cap et à continuer à produire. N’attendez pas que l’inspiration vienne pour écrire. Établissez un calendrier et suivez-le.
Lecture recommandée : Comment créer un calendrier de contenu qui vous correspond
Si vous ne montrez pas votre contenu aux personnes que ça pourrait intéresser, votre contenu tout frais sera pratiquement invisible.
Chez Ahrefs, nous faisons la promotion de chaque contenu que nous publions. Au minimum nous :
- Envoyons les articles aux abonnés de notre newsletter
- Partageons les contenus sur nos réseaux sociaux (Facebook, Twitter, LinkedIn)
- Contactons les personnes que nous mentionnons dans notre contenu
- Envoyons des pubs (Facebook, Twitter, Quora, etc.)
Vous allez devoir faire au moins tout cela pour tirer le meilleur de votre contenu. Si vous êtes un site tout récent, vous devrez même en faire plus. Nous vous recommandons de suivre cette checklist de promotion de contenu :
Nous adorons créer des images personnalisées pour notre contenu. Ces images nous aident à simplifier des concepts complexes et améliorent la lisibilité de notre contenu.

L’une de nos images personnalisées.
Already translated
En plus, c’est un contenu génial à partager sur les réseaux sociaux. Même dans un secteur “ennuyeux” comme le SEO, de bonnes images peuvent devenir virales.
Looking for a complete SEO checklist for 2021?
Here’s one you can follow. pic.twitter.com/65brjXPBcg
— Ahrefs (@ahrefs) August 15, 2021
Nos images sont créées en interne par nos illustrateurs. Mais il n’est pas nécessaire de dépenser un gros budget pour en produire. Des images personnalisées n’ont pas besoin d’être dignes d’un musée pour être partageables. Le blog très populaire WaitButWhy n’utilise que de bonhommes bâton et des cartoons dessinés à la main. Des outils comme Canva peuvent aussi vous faciliter la vie pour en créer.

Avant de publier, re-jetez un œil à votre contenu. Choisissez les endroits où placer votre image va ajouter de la “valeur”, c’est-à-dire mieux illustrer un concept, améliorer la narration, conserver l’intérêt pour le contenu, etc.
Faites durer votre contenu : transformez-le en différents formats à partager sur différentes plateformes.
Nous avons par exemple transformé notre guide sur le marketing d’influence en une vidéo et notre vidéo sur comment avoir plus d’abonnés YouTube en un article de blog.
Nous avons aussi :
- Transformé un article de blog en thread Twitter.
- Transformé une vidéo YouTube en tweets.
- Transformé un article de blog en posts Instagram.
Comme le dit Ross Simmonds, professionnel du marketing “Créez une fois, distribuez pour toujours”
Les liens sont l’un des trois meilleurs facteurs de ranking de Google. Si vous voulez que votre contenu se positionne en haut des résultats de recherche, il vous faut des liens.
L’une des méthodes (à part le link building) est de concevoir des “link triggers”, des déclencheurs de liens (la raison pour laquelle quelqu’un pourrait faire un lien vers une partie de votre contenu) dans votre contenu pendant que vous le rédiger. Non seulement cela va vous faciliter la tâche lorsque vous allez faire de l’outreach pour obtenir des liens, mais cela va aussi aider à en attirer naturellement.
Voici comment le faire :
- Allez dans l’Explorateur de site Ahrefs
- Faites une recherche sur votre mot-clé et allez voir l’aperçu de la SERP
- Trouvez un article similaire avec beaucoup de domaines référents
- Cliquez sur la colonne Backlinks
- Observez les Anchors and target URL (ancre et URL cibles) pour des points communs

Ici par exemple sur un article de Backlinko (donc Brian Dean) sur le copywriting SEO, nous voyons que beaucoup de personnes ont fait des liens grâce à des astuces uniques sur lesquelles Brian a écrit : méthode APP, bucket brigades, etc.

Si nous écrivons sur le même sujet, nous allons avoir besoin de créer nos propres astuces uniques de copywriting SEO.
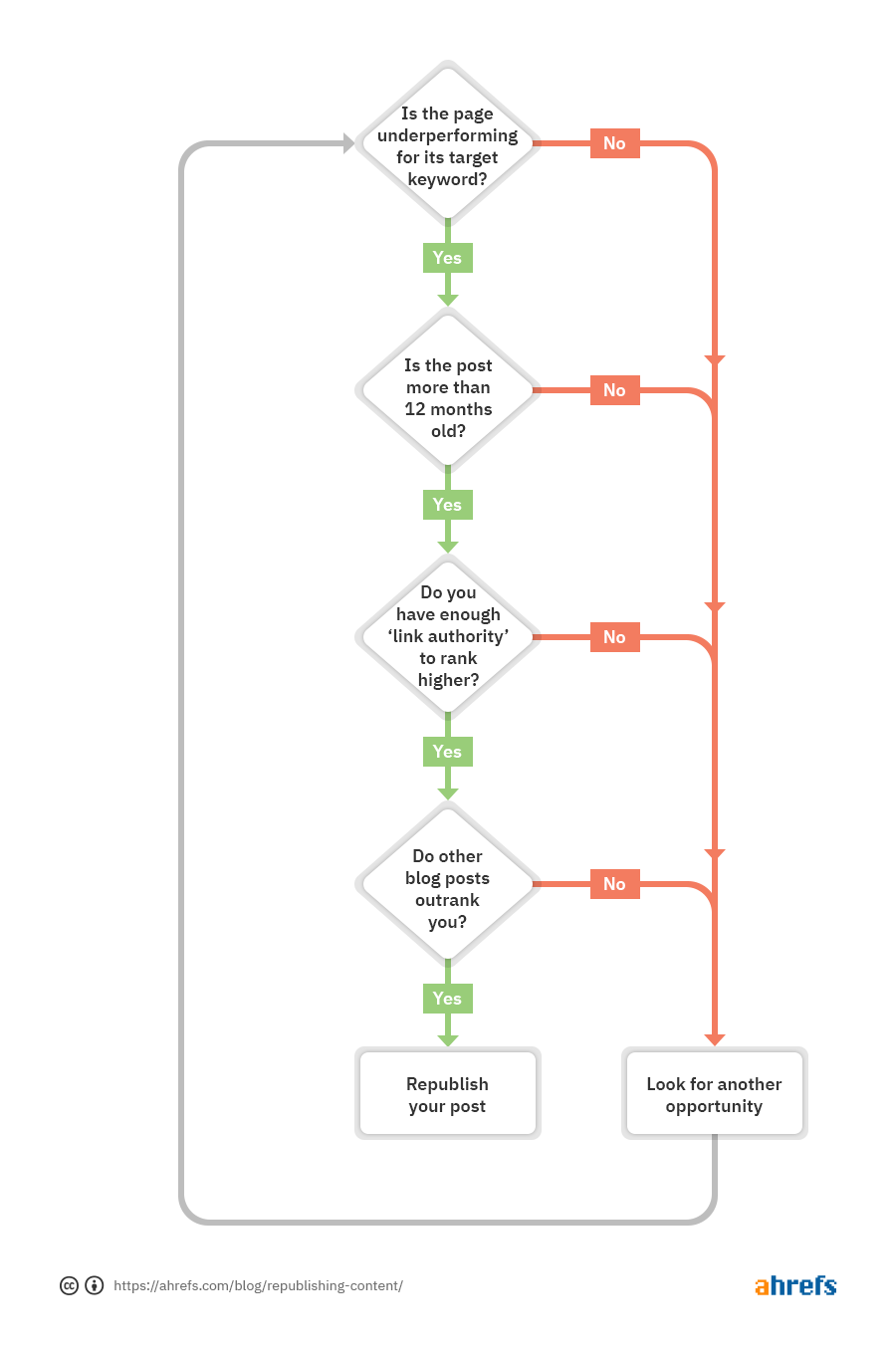
Un contenu peut “périmer”. Les informations ne sont plus à jour, l’intention de recherche des mots-clés cibles peut changer, et votre ranking descendre.
Lorsque cela arrivera, il va falloir mettre à jour votre contenu.
Est-ce qu’il est nécessaire de tout mettre à jour ? Non, surtout si comme nous vous avez des centaines d’articles. Il faut plutôt établir un ordre des priorités. Suivez ce processus :

Vous pouvez également vous servir de notre plugin WordPress SEO gratuit pour vérifier vos articles qui sont en sous-performance. Ensuite, suivez le guide en lien ci-dessous pour apprendre la bonne manière de republier votre contenu.
Lecture recommandée : Republishing Content: How to Update Old Blog Posts for SEO
Faire de l’outreach aux blogueurs consiste à montrer votre produit ou votre contenu aux blogueurs et journalistes qui comptent dans votre secteur en leur envoyant des mails personnalisés.
L’objectif : convaincre des personnes qui ont une grande audience de parler de vous et de faire un lien vers votre site.
L’outreach de blogueur n’est pas du spam. Ce n’est pas une raison pour scraper les mails de tout le monde dans votre secteur et de leur écrire pour supplier d’avoir un lien.
Il faut penser à long terme. Bien entendu, vous voulez quelque chose de leur part, c’est pour ça que vous les contactez. Mais vous voulez aussi faire du réseautage, rester sur leur radar, nouer des liens avec eux. Plutôt que de tout tenter pour avoir un tweet, il faut construire une véritable relation pour obtenir de belles choses dans le futur : une collaboration, un partenariat, etc.
Comment faire un bon outreach de blogueur ?
Nous avons rédigé un guide complet sur comment y parvenir (et à grande échelle), je vous recommande de le lire :
Lecture recommandée : Blogger Outreach: How to Do It at Scale (Without Feeling Like a Jerk)
Nous voulons tous que notre contenu ranke dans Google et génère du trafic. Mais il est facile d’aller trop loin. C’est malheureusement le cas de beaucoup de sites. C’est pour cela que les SERP sont remplies de contenus qui se ressemblent.
N’oubliez pas : le ranking n’est qu’une partie du puzzle. Au final, le lecteur doit consommer votre contenu et apprécier ce que vous vendez. Si vous n’êtes qu’un clone parmi tant d’autres, il n’y a pas de raison de s’inscrire à votre newsletter, s’inscrire à un essai ou acheter votre produit. Il faut sortir du lot.
Sortir du lot veut dire partager une opinion. Le site Wirecutter sort du lot de tous les autres sites d’affiliation, car il partage des opinions. Par exemple, voici la meilleure poêle antiadhésive, les meilleurs écouteurs sans fil, le meilleur appareil DSLR, etc.

Nous partageons régulièrement nos opinions sur notre blog. Par exemple, mon collègue Michal Pecanek a déclaré avec confiance que certaines des mesures SEO populaires n’ont aucun intérêt.

La finance n’est pas vraiment ma tasse de thé. J’ai pourtant lu presque tous les articles sur le sujet écrits par Morgan Housel. Vous feriez sans doute la même chose :

Il écrit sur la finance, mais ne nous fatigue pas avec le jargon de Wall Street. Il nous éduque via différents angles : histoire, psychologie, biologie, espace et guerre. La finance n’est que la toile sur laquelle il peint. Ses pinceaux sont autant de points de vue grâce auxquels il nous présente le sujet.
Votre secteur peut être “ennuyant”, mais votre contenu n’a pas besoin de l’être.
Trouvez de nouveaux angles à utiliser pour voir votre secteur sous un autre jour. Par exemple Animalz a écrit sur le marketing de contenu du point de vue d’un trou noir.
Comme il le dit :
La clé pour convaincre est d’apprendre aux gens quelque chose sous un angle de quelque chose qu’ils comprennent déjà. C’est essentiel dans l’écriture. Les lecteurs veulent apprendre quelque chose de nouveau, et ils apprennent mieux lorsqu’ils peuvent faire des parallèles avec quelque chose avec lesquels ils sont familiers.
De nos jours, lire une recette en ligne veut dire finir l’équivalent de “Guerre et Paix” de Tolstoï avant de finalement savoir comment faire un plat en trois minutes.
Google’s ranking bias for recipe sites that share the chef’s entire life story via an Ayn Rand novel length of content prior to the actual recipe knows no bounds. Esp on mobile just give us the recipe I’m trying to shop not learn the history of the universe.
— Adam Singer (@AdamSinger) October 2, 2019
C’est à cause d’une croyance populaire selon laquelle plus un article est long, plus il attire du trafic organique. Mais selon notre étude de 900 millions de pages, il y a une corrélation négative modérée entre le nombre de mots et le trafic organique pour les articles au-delà de 2000 mots.
En d’autres termes, un article de 10 000 mots va généralement avoir moins de trafic organique qu’un article de 2 000 mots

Ne soyez pas obsédé par le nombre de mots. Personne ne veut d’un contenu plus long. Soyez aussi précis que nécessaire, retirez les parties inutiles et allez droit au but.
Vous ne pouvez pas attendre chaque contenu que vous créez d’atteindre tous vos objectifs de marketing de contenu. Comme en finance, il faut se diversifier.
En fonction des objectifs et priorités de votre entreprise, vous pouvez avoir besoin de :
- Contenu optimisé pour la recherche
- Linkbait
- Contenu qui pousse à l’achat
- Contenu de maître à penser
Et bien plus encore.
Même si ranker sur Google est important pour nous, le contenu conçu pour ranker n’est pas le seul type que nous créons. Nous publions aussi des études de données (pour les liens et avoir une position de maître à penser), des mises à jour de produits (pour retenir le client), des opinions (maître à penser) et des outils gratuits (pour générer du lead direct).
Lecture recommandée : Risk vs. Reward: How to Build a Diversified Content Portfolio
Nous avons récemment organisé nos meilleurs guides gratuits en un point de départ principal pour tous nos lecteurs.

C’est ce que l’on appelle un content hub, un hub de contenu. Ces hubs sont des rassemblements de contenu via une interconnexion sur tout ce qui est sur le même sujet. Voici à quoi cela ressemble en théorie :

Comme notre blog est organisé chronologiquement, une page de hub va aider nos lecteurs à trouver notre contenu facilement et d’une manière bien organisée.
Si vous avez beaucoup de contenu de qualité, pensez à créer une page de hub pour les lier entre eux.
Lecture recommandée : Content Hubs for SEO: How to Get More Traffic and Links
Conclusion
J’espère que vous terminez votre lecture avec plusieurs astuces efficaces et directement applicables pour améliorer le marketing de votre entreprise.
Est-ce que j’ai oublié des astuces intéressantes ? Si vous en avez à partager, dites-le-moi sur Twitter.

