Pas d’inquiétude. Voici une liste de 17 astuces qui vont améliorer votre marketing et vous aider à attirer plus de clients.
- Sachez qui cibler
- Insistez sur ce qui marche déjà
- Abandonnez ce qui ne marche pas
- Créez une liste d’emails
- Entretenez votre audience
- Réussissez votre positionnement de produit
- Créez votre Google My Business
- Améliorez le SEO de vos pages existantes
- Lancez un blog axé produit
- Mettez à jour votre contenu régulièrement
- Reconditionnez votre contenu sur plus canaux
- Soyez inclus dans les listes “meilleur X en Y
- Offrez des choses gratuites
- Soyez le visage de votre entreprise
- Travaillez avec des influenceurs
- Boostez vos posts populaires sur les réseaux sociaux
- Montez des partenariats
La société de production vidéo TAR production recevait entre 2060 et 1300 visiteurs mensuels sur leurs meilleurs articles. Pourtant ils n’en tiraient pas de leads de qualité.
Lorsque l’agence de marketing de contenu Grow and Convert a mené l’enquête, la raison était évidente :
Les articles étaient au sujet de la production de vidéo, mais leurs clients idéaux n’en produisent justement pas.
Donc au lieu d’attirer des clients potentiels, leur contenu attirait d’autres entreprises de production de vidéo, qui n’allaient donc jamais recourir à leurs services.

Beaucoup de petites entreprises font la même erreur. Plutôt que de créer du contenu pour leur audience cible, elles en produisent pour d’autres comme eux. Par exemple, une agence de CRO qui écrit sur le CRO va attirer des experts du CRO, un studio de photographie qui rédige sur comment prendre de belles photos va attirer des photographes amateurs.
Il vous faut déterminer qui exactement est votre audience cible pour avoir un marketing efficace. Si vous avez fait votre étude marketing et créé des personas client, ça devrait être facile. Vous savez déjà qui vous essayez de toucher.
Si vous êtes par exemple un studio de photographie à Singapour, un client ciblé potentiel pourrait être :
Couple millennial (25–35) à Singapour qui se marie.
Vous n’avez pas encore de définition de client cible comme ceci ? Pas de problème, suivez le guide ci-dessous pour en créer un pour votre entreprise.
Lecture recommandée : How to Create Detailed Buyer Personas for Your Business [Free Persona Template]
Personne ne peut mettre en place toutes les tactiques marketing existantes parce que personne n’a de ressources infinies.
C’est pour cela qu’il est crucial d’allouer vos ressources marketing intelligemment.
La meilleure méthode est de déterminer quelles sont les tactiques qui marchent actuellement et dépenser plus sur ces dernières. Vous pouvez augmenter l’échelle en créant des Procédure opérationnelle permanente (POP ou SOP en anglais), engager plus de personnes, investir dans des outils etc. Si quelque chose génère du revenu pour votre entreprise, faites en plus.
Pour comprendre quels canaux fonctionnent, il faut suivre votre KPI marketing. Si vous faites déjà cela, parfait. Sinon, il n’est jamais trop tard pour s’y mettre. Il existe des outils gratuits comme Google Analytics et Outils de webmaster Ahrefs qui vont vous permettre de repérer facilement ce qui marche et ce qui ne marche pas.
Ou encore plus simple : demander à vos nouveaux clients comment ils vous ont trouvés :

Notre canal #Inscriptions dans Slack nous aide à suivre comment les nouveaux inscrits nous ont trouvés.
Tout comme il est logique d’investir plus dans ce qui marche, il est logique de mettre moins dans ce qui ne marche pas. N’essayez pas de forcer sur un canal dans l’espoir qu’il finisse par fonctionner pour votre entreprise. Utilisez vos ressources intelligemment.
Chaque semaine, nous envoyons une newsletter avec tout le contenu que nous avons publié sur les 7 derniers jours à plus de 120 000 inscrits.

Ce ne sont pas des gens au hasard. Ce sont des personnes qui nous ont explicitement dit qu’il voulaient notre contenu.
Comment nous y sommes parvenus ? Simple : nous avons créé une liste email.
Les emails sont peut être une relique l’échelle d’Internet, mais c’est encore un outil marketing à l’efficacité surprenante. Les plateformes de réseaux sociaux peuvent délibérément changer votre reach, mais les mails vous permettent d’entrer en contact avec votre audience à tout moment.
Pour construire une liste d’emails, vous allez devoir convaincre les visiteurs de votre site de s’inscrire. La meilleure méthode est d’offrir quelque chose en retour. La plupart des sites proposent un eBook gratuit, un cours ou, parfois, une réduction.
Pour nous, c’est simplement un opt-in “inscription” :

Vous pouvez faire pareil ou offrir quelque chose d’autre, c’est à vous de voir.
Au final, le nombre d’inscrits n’est justement qu’un nombre. Ces personnes ne vont pas magiquement acheter vos produits juste parce qu’ils sont inscrits. Il faut engager le dialogue et entretenir votre relation avec eux, cela veut dire envoyer des mails régulièrement.
Mais quoi envoyer et à quelle fréquence ?
La réponse diffère de situation en situation.
La partie la plus importante est que vous devez déterminer vos objectifs en amont et les atteindre.
Par exemple, sur notre blog, nous promettons d’envoyer des nouvelles mensuelles sur notre contenu pour tous les inscrits, et c’est ce que nous faisons. Une fois par semaine, nous envoyons une newsletter avec tout le contenu publié depuis la précédente.
En d’autres termes, nous donnons à nos inscrits exactement ce que nous leur avons promis.
Votre “promesse” peut être différente de la nôtre. Mais quelle qu’elle soit, assurez-vous de vous y tenir.
Aux yeux de la plupart de vos clients potentiels, vous n’êtes pas différent de vos concurrents. Après tout, vous n’êtes pas la seule salle de sport ou restaurant italien du coin. Il n’y a donc pas de raison de vous choisir spécifiquement.
À moins d’expliquer pourquoi.
En marketing, c’est ce qu’on appelle le “positionnement”.
Votre positionnement doit rendre parfaitement clair à vos clients potentiels ce que votre produit ou service est, pourquoi il est différent et pourquoi ils doivent trouver cela important.
Si vous n’y arrivez pas, ils n’achèteront pas chez vous.
Le positionnement ne se définit pas en un jour, écrire sur le sujet pourrait donner un livre entier (d’ailleurs, il y a des tonnes de livres sur le positionnement !). Mais la méthode la plus pratique est de lire Obviously Awesome et d’appliquer la méthode pas à pas.
Voici un très rapide résumé :
- Comprenez qui sont vos meilleurs clients (Astuce n°1 !)
- Créez une équipe de positionnement et aligner votre vocabulaire à travers tous vos départements et équipes
- Faites la listes des solutions de la concurrence
- Déterminez quels sont les attributs et fonctionnalités qui rendent votre produit/service unique.
- Déterminez la véritable valeur de ces attributs et fonctionnalités, qu’est-ce qu’elles apportent à vos clients ?
- Trouvez un marché cible qui rend vos valeurs évidentes au segment de clientèle qui a le plus intérêt pour votre proposition unique.
- Fixez votre positionnement dans un document durable qui pourra être partagé à toutes vos équipes.
Google My Business est un outil gratuit qui permet aux entrepreneurs de créer, manager et optimiser leur profil. Faire ceci va aider à mieux se positionner dans les recherches Google, autant dans le recherche web que dans Google Maps.
Optimiser votre profil va généralement prendre une trentaine de minutes, c’est une victoire rapide à coté duquel vous ne devriez pas passer. Surtout si votre clientèle est locale.
Suivez le guide ci-dessous pour créer un profil bien optimisé en 30 minutes.
Lecture recommandée :How to Optimize Google My Business in 30 Minutes
53.3 % de tout le trafic des sites web vient de la recherche organique. Et 76 % des gens qui font une recherche sur leurs smartphones pour quelque chose à proximité visitent le(s) lieu(x) en question dans les 24h.
Traduction : si vous voulez plus de clients dès aujourd’hui, il faut vous positionner sur Google.
Mais vous ne pouvez pas vous contenter de créer des pages et de prier pour que ça rank. D’ailleurs, selon notre étude sur un milliard de pages, 90,63 % d’entre elles ne reçoivent aucun trafic de la part de Google.

La raison est globale : ces pages ne sont pas optimisées pour les moteurs de recherche. Si vous voulez être bien positionné sur Google, vous allez devoir faire de l’optimisation pour les moteurs de recherche (SEO).
En règle générale, cela veut dire :
- Savoir ce que vos clients cherchent. Faites de la recherche de mots-clés pour vous aider à comprendre quels sujets vos clients recherchent.
- Optimisez vos pages. Suivez les meilleures pratiques SEO pour rendre clair à Google que votre page est le meilleur résultat.
- Obtenir des liens vers vos pages, de manière organique ou via l’outreach.
Pour en apprendre plus sur le SEO, vous pouvez lire notre guide du débutant en SEO ou suivre notre cours gratuit en SEO.
Le blog Ahrefs attire un trafic estimé de 238 000 visiteurs par mois, uniquement depuis Google.

Et au-delà du bouche-à-oreille, notre blog est notre deuxième plus grosse source de nouveaux clients.
Comment nous y sommes parvenus ?
a) Ciblez des sujets à fort trafic et haut potentiel commercial
Le SEO n’est pas que pour les pages existantes : c’est aussi pour le nouveau contenu. Si vous voulez que les articles de blog génèrent un trafic passif constant, il va falloir cibler des sujets avec un fort potentiel de trafic.
En suivant l’astuce n°8 vous devriez avoir une bonne idée de comment faire de la recherche de mot-clé, mais voici une rapide démonstration de la manière de trouver des idées de sujet pour votre blog si vous vendez du thé en ligne :
- Entrez un mot clé pertinent (par exemple “thé”) dans notre Générateur de mot-clé gratuit.
- Cliquez sur l’onglet Question.

Parcourez la liste et classez-là selon son “potentiel commercial”
Voici le tableau que nous utilisons chez Ahrefs :

b) Créez du super contenu et mêlez votre produit à la narration
Cette vidéo explique comment créer du super contenu qui se positionnera bien :
Mais il y a encore une chose cruciale à faire :
Nous nous assurons d’inclure notre produit dans chaque article que nous écrivons (mais vous l’aviez certainement déjà remarqué, non ?)
De cette manière, nos lecteurs n’apprennent pas seulement comment résoudre leurs problèmes, mais comment résoudre leurs problèmes en utilisant notre produit.
Inclure votre produit sans avoir l’air de forcer la vente dépend de vos qualités de copywriting, mais sélectionner le bon sujet c’est déjà gagner la moitié de la bataille. C’est pour cela que nous nous efforçons d’écrire sur des sujets avec un potentiel commercial, cela nous permet de parler de notre produit facilement et naturellement.
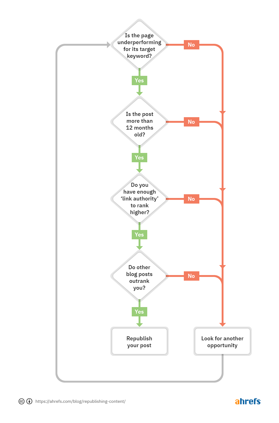
Tous les nouveaux articles que vous publiez ne vont pas se positionner comme il faut à la première tentative. Ce n’est pas grave, vous n’avez pas qu’une seule chance. Réécrivez et re-publiez.
Nous le faisons beaucoup chez Ahrefs. Si vous regardez le nombre d’articles que nous avons re-publié dans l’Explorateur de contenu de Ahrefs, vous verrez que nous avons re-publié au moins une fois 80 articles sur plus de 300.

Mais si vous avez des centaines d’articles (comme nous), vous ne pouvez pas re-publier tout. Il faut faire la liste des priorités.
Ce schéma explique comment :

Vous pouvez utiliser notre plugin SEO WordPress gratuit pour vérifier votre site et dénicher les articles aux mauvaises performances. Ensuite, suivez le guide ci-dessous pour savoir comment bien le mettre à jour et le re-publier.
Lecture recommandée : Republishing Content: How to Update Old Blog Posts for SEO
Chaque contenu que nous créons nous prend un temps faramineux. Ce serait un incroyable gâchis de cliquer sur “publier” et ne plus y penser. A la place, nous voulons qu’il aille le plus loin possible. Nous faisons ça en réutilisant ce contenu dans différents formats.
Par exemple, lorsque nous avons re-publié notre checklist SEO nous avons fait un tweet sur le sujet. Puis, deux mois plus tard, nous avons twitté la liste en elle même, qui a attiré beaucoup d’attention :
Looking for a complete SEO checklist for 2021?
Here’s one you can follow. pic.twitter.com/65brjXPBcg
— Ahrefs (@ahrefs) August 15, 2021
Nous en avons ensuite transformé ce tweet en article LinkedIn.
Plutôt cool, non ?
Nous faisons ça tout le temps. Que ce soit transformer une vidéo en article de blog ou article de blog en sujet twitter, nous poussons chaque contenu créé un peu plus loin.
Où que vous viviez, il y aura une liste “meilleur X en Y” pour les entreprises comme la vôtre.
Voici une liste des meilleurs cafés à Londres :

Si nous rentrons cette page dans l’Explorateur de site de Ahrefs, nous voyons qu’elle reçoit 438 visites organiques mensuelles estimées :

S’il existe de bonnes listes de cet ordre pour votre entreprise, il faut y être inclu. Sinon, vous ratez du trafic potentiel, de la notoriété de marque et des clients.
Vous pouvez trouver des listes pertinentes en utilisant l’Explorateur de contenu Ahrefs :
- Entrez une recherche pertinente (par exemple “meilleur [type d’entreprise] [localité]”)
- Sélectionnez dans le titre (In title) dans le menu déroulant
- Lancez la recherche
- Mettez le filtre de langage sur Français.
- Réglez le filtre “Actif & cassé” (live & broken) sur “seulement actif”
- Ajoutez un filtre de trafic avec un minimum de 100
- Cochez Exclure accueils (exclude homepages)

Parcourez la liste pour voir si vous êtes présent. Si ce n’est pas le cas, c’est le moment de faire de l’outreach pour voir si vous pouvez être inclus.
Tout le monde aime les cadeaux, mais que pour qu’ils fonctionnent en tant qu’outil marketing, vous devez offrir quelque chose qui attire des clients potentiels.
C’est une erreur souvent commise en marketing. Les entreprises offrent des choses qui n’ont aucun lien avec ce qu’ils font (comme un iPhone ou un iPad) et se demandent pourquoi ils ne font pas de conversion client.
Chez Ahrefs, nous créons des versions gratuites “light” de nos outils SEO pour attirer les bonnes personnes.
Par exemple, nous avons un vérificateur de backlink gratuit qui attire 117K visites organiques estimées chaque mois :


(Voici le reste de nos outils SEO gratuits si jamais vous voulez aller voir)
Bien entendu, il n’est pas nécessaire d’être une entreprise de logiciel pour proposer des outils gratuits.
Par exemple, Crunch propose des services de comptabilité et offre un calculateur de revenus nets gratuit.
Les outils gratuits ne sont que l’une des tactiques du monde du “gratuit”.
Vous pouvez offrir vos produits dans une compétition ou une loterie, ce qui est un bon moyen d’à la fois améliorer votre notoriété de marque et de construire une liste d’emails. C’est que j’ai fait il y a bien longtemps lorsque je travaillais dans une toute nouvelle startup. J’ai monté un partenariat avec une autre entreprise pour offrir leur produit, en faire la promotion et partager la liste d’email.

Vous pouvez offrir des échantillons de votre produit, du merch, ou sponsoriser des évènements en offrant de la bière ou des pizzas gratuites… Tout ce que vous pouvez imaginer.
Les clients n’achètent pas à des entreprises, ils achètent à des gens.
C’est pour cela qu’il ne faut pas avoir peur de se mettre sous les projecteurs et de représenter votre marque et votre entreprise.
Que faire si vous n’aimez pas vous rendre public ?
Demandez à vos meilleurs employés d’être le visage de votre marque à votre place.
Chez Ahrefs,c’est notre CMO, Tim Soulo, et il a construit une sacrée fanbase au fil des années :
Hey @timsoulo — huge fan of Ahrefs’ content and product marketing!
It’s been a big influence on our work here at Charlie.
I would love to learn more about the processes behind the great work your produce, how you’re scaled those processes and built your team over time.
— Matt Wallace (@matt__wallace__) January 7, 2021
Du coup, il attire des clients directement vers nous :

Voici quelques exemples de fondateurs/employés qui ont propulsé leurs entreprise en devenant le visage de la marque :
- Justin Mares (Kettle & Fire)
- Eric Bandholz (Beardbrand)
- Carrie Rose (Rise at Seven)
- Steve Ballmer (Microsoft)
Vous n’avez pas d’employés charismatiques ?
Ce n’est pas un problème, vous pouvez travailler des influenceurs.
Les influenceurs sont des personnes avec une audience active et quantifiable (généralement sur les réseaux sociaux) et la capacité d’influencer leur audience à faire des choses.
Vous pouvez travailler avec eux pour une campagne one-shot ou en faire des ambassadeurs de la marque.
Ce n’est pas forcément hors de prix. Personne ne vous demande de faire danser Jackie Chan dans votre pub. Vous pouvez travailler avec des nano et micro influenceurs pour lancer votre campagne. Leurs audiences sont peut-être plus petites, mais ces influenceurs ont une plus grande capacité à influencer leur audience à acheter votre produit.
Lecture recommandée : Influencer Marketing in 2021: Definition, Examples, and Tactics
Notre tweet sur la checklist SEO a obtenu plus de 1000 likes et retweets :
Looking for a complete SEO checklist for 2021?
Here’s one you can follow. pic.twitter.com/65brjXPBcg
— Ahrefs (@ahrefs) August 15, 2021
Est-ce que c’était organique ?
Non. Nous avons vu qu’il marchait bien, donc nous avons payé le booster.
Vous pouvez faire la même chose. Si l’un de vos posts sur les réseaux sociaux fonctionne bien, boostez-le. Ainsi, vous pourrez atteindre plus de gens, améliorer votre notoriété de marque et attirer plus de clients.
Nous avons travaillé en 2018 avec Buffer, un outil de planification pour réseaux sociaux, pour créer un webinaire intitulé “Comment obtenir plus de trafic sur votre site avec du contenu evergreen et du marketing de réseaux sociaux”.
Nous n’étions pas en compétition. Nous visions principalement les professionnels du SEO, et Buffer visait les spécialistes de réseaux sociaux. Mais les deux cibles tombaient dans le même grand groupe : le marketing numérique, et les responsables de marketing numérique utilisent les deux outils simultanément.
Cela donnait un accord parfait pour cette collaboration.
Vous pouvez faire la même chose. Cherchez des entreprises qui touchent la même audience mais ne sont pas directement concurrents. Par exemple, si vous avez une marque de compléments alimentaires, vous pouvez monter un partenariat avec une salle de sport locale.
Ainsi, vous pouvez tous deux profiter de l’audience de l’autre, tout le monde gagne.
Conclusion
J’espère que vous finissez cet article avec de bonnes astuces que vous pouvez directement tester pour votre entreprise.
J’ai oublié de bonnes astuces marketing ? Si vous en avez à partager, je suis sur Twitter.

