Great content is useful, in-depth, and memorable content that shows real expertise.
With brand-new content, you have an uphill battle. Many of the pages that are currently ranking have likely been in those positions for years. In fact, the average top 10 ranking page is 2+ years old.
They’ve had time to gain a lot of links, and many of the pages may have updated content. If you want to beat these sites, you really have to put in the work needed and go that extra mile to create great content.
In this article, we’ll look at the following:
Let’s dive in.
Creating content is hard work. But to truly make something special takes even more work, resources, and expertise. You need to have a great process and the right team in place.
Here’s a framework that may help.
What content should you create?
Rather than starting with a list of keywords as SEOs usually do, I like to start with page-level research and then work backward to keywords and topics.
Plug each of your organic search competitors into the Top pages report in Ahrefs’ Site Explorer and export the files. I recommend saving them in a new folder.

Export the top pages of competing sites.
Now we need to combine all the files with the top pages from different competitors. You may want to do this with one of the online tool options to combine CSV files if that’s easier for you.
But I usually do this with Windows Command Prompt. Here’s the process with Command Prompt. You should:
- Save the files to a new folder.
- Get the path either by using shift+right-click on the folder and “Copy as path,” or copy it from the address bar when viewing the contents of the folder.
- Open Command Prompt, which you can find by searching “cmd.”
- Type “cd,” press “Space,” right-click and paste, then press “Enter.”
- Type “copy *.csv whatever-name.csv” and press “Enter.”
For MacOS, you’ll use Terminal instead of Command Prompt, and the command to combine them is “cat *.csv >whatever-name.csv” for step five. But otherwise, the instructions should be the same.
What you end up with is an easy-to-filter list of the most successful pages your competitors have created in your niche.

Combine CSV file with the top pages of competitors.
- With this file, go to “Insert” > “Pivot Table” > press “OK.”
- From there, select “Top Keyword” and either “Traffic” or “Traffic Value,” and optionally “URL” if you want to see which competitor pages are ranking for terms.
- You’ll want to use “Data” > “Sort” to get an idea of valuable content in your niche and may need to adjust the column width to make it easier to read.
Here’s what the process looks like:

Process for turning this data into a pivot table.
You’ll end up with a useful pivot table like this:

Pivot table showing top pages.
Once you’ve determined the content driving value to competitors, then you probably want to prioritize which ones have the most business value for you. Then you can go back to keyword research to determine what you should include in your content.
Keyword research
Being able to see all the things that people search for is like having a superpower. People are telling you all the things they want. They’re giving you a blueprint of the content they find useful, and that’s exactly what you should include in your content.
Plug a term into Ahrefs’ Keywords Explorer and go to the Matching terms report. With all of the terms, you want to group them in a way that makes sense to you. We have some suggested groupings either by common terms or parent topics.

Matching terms report for “content marketing.”
You may want to go even further for grouping. For example, for head terms (short searches with high search volume) that are mostly informational, the head term itself—“what is head term”—and “definition of head term” will likely all have the same intent and can be grouped together.
With your terms or groups of terms, you want to determine what should be targeted as a page or just be part of another page. There’s not really a right or wrong answer here. Again, you just need to organize the data in a way that makes sense to you.
You may not want to create pages for things where you don’t have much to say or if there aren’t enough people searching for the terms.
There’s an exercise I like to do that helps people understand this part. Print or write all the terms on index cards. I’ll have people or teams of people group these in whatever way makes sense to them. I’ll even share how I group them. What’s fun is it’s rare for two groupings to be the exact same.
Sometimes, a page with more content on a topic will work better. Other times, a page that’s more specific and specialized will work better. The main thing for now is to create the content. You can later test if it performs better combined or separated.
Now that you know what you want to write about, let’s look at that process.
Create an outline or content brief
Every article and video we create at Ahrefs starts with an outline. We use the data from the keyword research process to come up with the main content we want to include.
From there, we add any important points we want to make, data we have, and additional insights or expertise that will be useful to readers.
You may want to read through some of the pages that already rank for additional ideas. Look at the kind of language and related topics that are mentioned. Many of these terms may not show up in traditional keyword research.
We also have a report in Keywords Explorer that can help you see the related topics and language. It’s called the Also talk about report and shows you the kind of language that’s used on these ranking pages.
Even for something that you may know absolutely nothing about, you can get an idea of the kind of language used in the industry. You may want to include this kind of terminology when writing about your topic.

Also talk about report for “brain surgery.”
That covers the basics of the outline, but there are a couple of additional items I like to add.
Writing for featured snippets
For informational content, I recommend that you do a little more research and include the featured snippets that are currently eligible or even write a featured snippet that you think has a chance of becoming the top snippet.
This is arguably the most important section to rank for informational queries. You can see what is already eligible for a snippet and the kind of things that these snippets mention, along with why one may be better than another. Now you just have to make something that’s better.
Here’s an example: For “how to create content,” the main snippet is from inc.com.

Google search result for “how to create content.”
If you append “-inc.com” to your search, you’re removing this site from the results and can see the second eligible featured snippet from hubspot.com.

Google search result for “how to create content -inc.com.”
You can repeat this process, removing more sites from the results to see more eligible featured snippets; also, you can glean insights into what it takes to get featured snippets and figure out why one may be considered better than another.
For some head terms that are more informational in nature, you may have to refine the query as “what is head term” for this to work.
Internal links
The other thing that I like to include is suggested internal links that will go to the new piece of content.
Ever had content that ranked well early on, but the rankings dropped shortly after? New content can inherit some signals and may rank well for a period of time. But eventually, it has to rank with its own signals.
To give your content its best chance to rank, go ahead and link to it where it makes sense in your other content.
If your content already exists, we make this easy for you in Ahrefs’ Site Audit with the Link opportunities report. For instance, for the recently updated content audit post we wrote, there are nine opportunities we can link to using relevant anchor text.

Internal link opportunities for content audit.
With a brand-new blog, what you may want to do is use Page Explorer within Site Audit to search for relevant terms within the text of other pages. In this case, you can see we have 33 pages that talk about content audits. These can potentially link to the blog post about content audits.

Searching for “content audit” within the page text of ahrefs.com.
You’ll only get so far in most niches with content alone, and you’ll likely need links to rank higher. You can go after external links later, but internal links are an easier target.
For instance, when I disavowed links to some of our blog posts, all of the posts lost several positions for important terms and quite a bit of traffic.

With your outline in hand, let’s look at how to create the content.
Producing the content
I’d argue that a single person isn’t likely able to create great content. It usually takes a team of people with different skills.
The team I usually want includes an SEO, an expert, a writer, and an editor involved in the process.
It’s possible that one person can fill more than one of these roles, and there are tools you can lean on for the various functions (except expert insights). But the content is never going to come out as great as the one created by all of these people.

For example, for this article, I’m filling the role of SEO, expert, and writer. I can comfortably fill the SEO and expert roles in this case. In fact, much of the article is about my personal processes.
However, I’ve never been a great writer. Someone who likes to write and has a way with words will likely produce content much faster than I can. Also, their content will likely be easier to understand and more enjoyable to read.
Research
SEOs have the tools and experience to do research, target the right things, and create content that will likely rank well in search. However, most SEOs will probably not be writing about SEO, so they will not be the expert.
While I’ve known many SEOs who have crazy amounts of knowledge in random niches their clients are in, they’re not involved in that niche directly and aren’t true experts.
At best, they can fake expertise by copying what others said, which may not even be correct. This happens with articles on SEO a lot, where people copy and repeat what someone said without knowing that information is wrong. This causes bad information to spread to even more SEOs.
An SEO may even be able to identify some of the language or abbreviations that are used in a niche or relevant related topics and maybe even repeat some points they read, but they lack real expertise and unique insights.
At least some basic research and processes are required to create content for search. Lots of content is created but never gets seen. According to our search traffic study, only ~4% of pages get more than 10 visits a month from organic search.
Knowledge and insights
Experts have years of knowledge and experience in what they do. Most of the time, the people creating articles for search will not have this in-depth knowledge and experience.
Experts are busy being the experts and are rarely the ones who create content. What you really want is to differentiate your articles, show that expertise, and provide those additional insights.
This takes additional work. But if you can interview the expert or have them review the content for accuracy and add their additional insights, this can really differentiate you from the crowd.
If you find a unicorn, i.e., an expert who wants to write their own content, then support them with the research and editing needed to make their content better.
Writing
The output of a good writer is incredible. Their articles are clear, to the point, and a pleasure to read. Anyone can write, but it’s truly an art and a skill to write well.
When you’re writing, you want to cover a topic well. A page may be targeted toward one or two main terms or topics, but top pages usually get traffic from hundreds of different keywords.

Editing
A good editor pays attention to details. They make suggestions and give feedback to writers on how to make their articles better and communicate more effectively. They do a lot more than what Grammarly or Hemingway can.
There are a lot of different indicators you can use to measure success. There’s no one right answer for this, so measure what is important to you.
Different indicators have different use cases. SEOs may want to look at rankings, traffic, or links. But ultimately, businesses should measure things like conversions, qualified leads, and revenue.
The closer to money you can get when reporting, the more impactful that report is for stakeholders. If the content isn’t meeting your goals or expectations, you may want to revisit and audit the content created for search periodically to assess its performance and figure out if/how you can improve it.
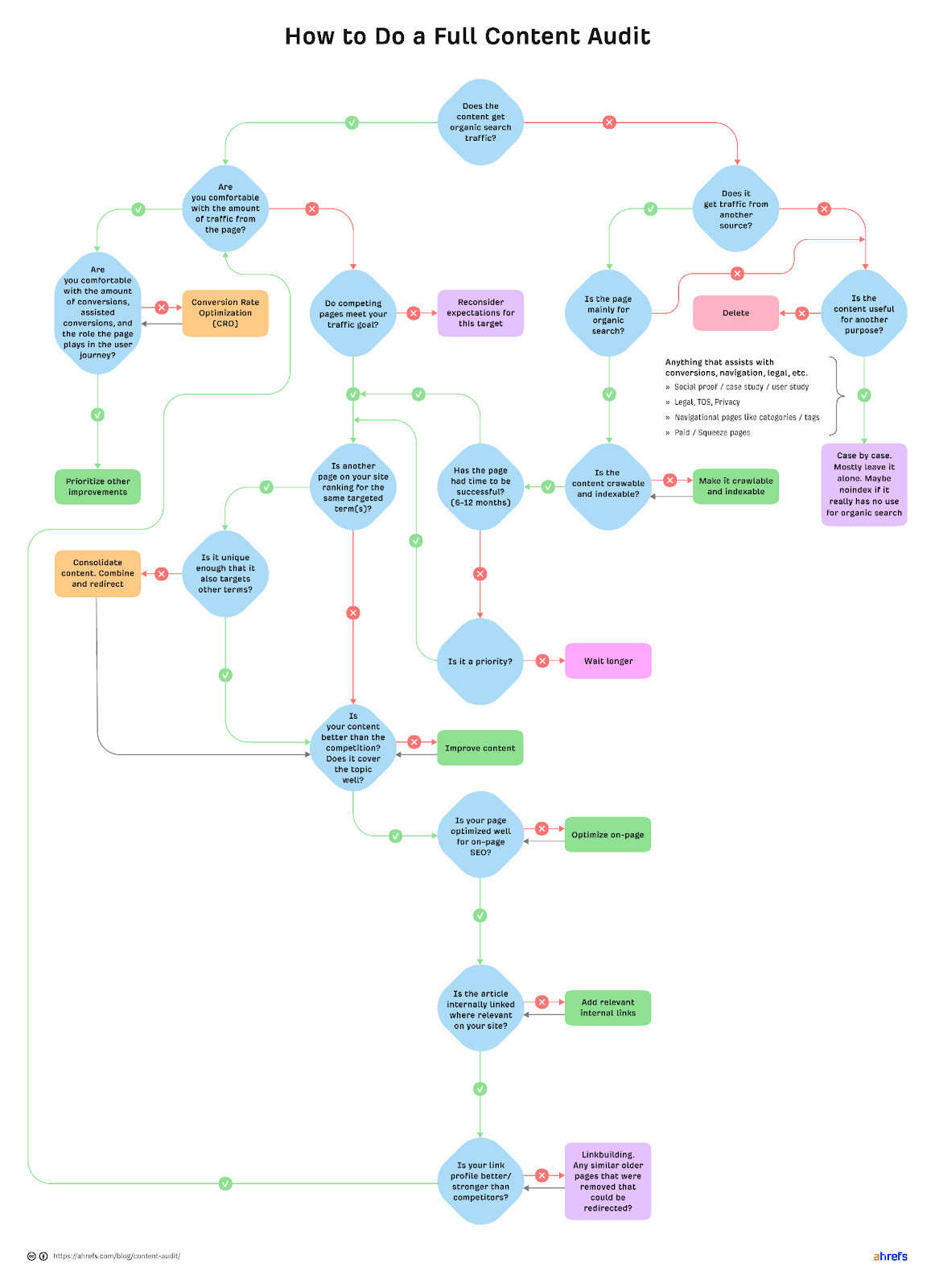
If you’re using WordPress, check out the Ahrefs WordPress SEO Plugin, which helps with content audits and more. If you’re not on WordPress or just want a visual guide, this flowchart covers how I make decisions.

Content audit flowchart.
Final thoughts
Creating great content is hard work and requires a lot of resources. If you skimp in some areas, it creates an opportunity for a competitor to beat you.
Being the leader is also hard. You’ve set the bar. Now people behind you know the expectations they have to meet or exceed if they want to win. That’s why I highly recommend evaluating your most important content from time to time to make sure you’re still ranking where you need to be.
Message me on Twitter if you have any questions.


