Potrebbe sembrare un normalissimo post, ma lo abbiamo creato con l’intenzione di attrarre link per una campagna di outreach.
E ha funzionato. Abbiamo inviato 515 email e ottenuto 36 backlink da 32 diversi siti.
Ora il post è posizionato #1 per “SEO stats” (in italiano: “statistiche SEO”):

In questa guida imparerai:
- Perché abbiamo scelto una pagina contenente statistiche
- Come abbiamo creato la pagina e ottenuto link verso di essa
- I risultati dettagliati della campagna di outreach
- Come avremmo potuto migliorare i risultati ottenuti
Probabilmente hai sentito parlare della tecnica dello Skyscraper. È una strategia di link building dove identifichi una pagina che ottiene molti link, crei un contenuto “migliore” e poi contatti tutti i siti che linkano quella risorsa mostrandogli la tua versione migliorata.
Funziona su ogni tipologia di contenuto, ma abbiamo ipotizzato che potesse funzionare meglio su pagine ricche di statistiche perché:
- Le statistiche riescono solitamente ad attrarre molti link
- Le statistiche sono spesso molto vecchie
- Le statistiche non vengono aggiornate correttamente
Vediamo in dettaglio ognuno di questi punti.
1.Le statistiche riescono solitamente ad attrarre molti link
Ogni campagna di ‘skyscraping’ comincia da una o più pagine che ottengono una tonnellata di link. Puoi riscontrare questa cosa cercando su Google le statistiche su un determinato argomento e analizzando le pagine meglio posizionate.
Guarda ad esempio ai risultati per “youtube statistics”:

Ci sono molte pagine che ottengono link da migliaia di siti.
Questo succede solitamente perchè i blogger e i giornalisti citano le statistiche provenienti da questa pagine all’interno dei loro articoli.
Ad esempio, dai uno sguardo a questo post preso da Shopify che parla di come aprire un canale Youtube per il tuo business:

Chi ha scritto il post cita due statistiche nel primo paragrafo e linka alle rispettive fonti, una delle quali è una lista di statistiche su Youtube. Con molto probabilità ha scoperto questa lista mentre stava compiendo delle ricerche per il suo articolo trovandole particolarmente utili. Questo lo ha portato a citarle e inserire poi un link verso la fonte.
2. Le statistiche sono spesso molto vecchie
La maggior parte delle pagine contenenti statistiche vengono aggiornate di rado e spesso contengono statistiche innacurate proprio perchè vecchie.
Ecco un esempio:

Se controlliamo la fonte della pagina, veniamo portati nella sezione Press di Youtube. Qui, possiamo constatare che ci sono oltre 2 miliardi di visitatori mensili su Youtube piuttosto che gli 1.9 miliardi menzionati.
Il problema è che questa pagina potrebbe portare blogger e giornalisti a citare statistiche vecchie e non più accurate.
Ad esempio, se controlliamo i backlink che questa pagina riceve con il Site Explorer di Ahrefs, e cerchiamo “1.9 billion” (in italiano: 1.9 miliardi) fra le ancore con cui la pagina viene linkata, selezionando poi “on link per domain” (un solo link per ogni dominio), possiamo vedere come ci siano ben 55 siti che citano questa vecchia statistica linkando alla pagina.

3. Le statistiche non vengono aggiornate correttamente
Anche quando le persone aggiornano le proprie statistiche, spesso lo fanno in modo superficiale inserendo incorrettezze. Uno degli errori più comuni è quello di rimuovere le statistiche vecchie dalle pagine senza rimpiazzarle con quelle nuove.
Il problema in questo caso è che quando una statistica viene rimossa, i link e le citazioni ad essa comunque rimangono.
Ad esempio, controlliamo il report chiamato Anchors per la lista di statistiche Youtube che abbiamo visto prima. Molte pagine che citano come Youtube come il terzo sito più visto al mondo. Se però cerchiamo nella pagina questa statistica, noteremo che non è più presente.

Questo perché l’autore ha aggiornato la pagina rimuovendo quella specifica statistica.
Dopo aver letto le precedenti pagine, potresti già esserti fatto un’idea di cosa abbiamo fatto. In caso contrario, non preoccuparti. Andremo attraverso tutto il processo nelle prossime righe.
Ecco cosa abbiamo fatto passo passo:
- Trovare un ottimo argomento
- Identificare i nosti prospect
- Sfoltire la lista dei prospect
- Creare una pagina piena di statistiche
- Ricercare informazioni e analizzare i nostri prospect
- Scrivere e inviato email di outreach
Passo 1. Trovare un ottimo argomento
Sin dall’inizio sapevamo che volevamo creare una pagina contenente delle statistiche sulla SEO o sul digital marketing, perchè queste sono le tematiche che trattiamo. Non avevamo però ancora in mente di preciso cosa trattare e abbiamo quindi fatto un pò di ricerca.
Per cominciare, abbiamo cercato nel Keyword Explorer di Ahrefs le parole chiave correlate al nostro business, come ad esempio SEO, search engine optimization, content marketing ecc..

Da lì, siamo poi andati nel report Phrase Match e utilizzato il filtro “Includi” per trovare parole chiave contenenti parole come statistiche, dati, ricerca, ecc

Questo passaggio ci ha fornito un pò di idee, ma abbiamo dovuto poi sfoltire i risultati in modo da vedere quali fossero le migliori pagine che ottenevano molti backlinks. Per fare ciò abbiamo utilizzato il filtro Keyword Difficulty per escludere tutte le parole chiave a bassa competizione.

Se ti stai chiedendo perché abbiamo utilizzato questo specifico filtro, la risposta è semplice: è una metrica che si basa sul numero medio di backlink che ottengono le pagine attualmente meglio posizionate. Se una data parola chiave ha un KD alto, di solito significa che le pagine che rankano meglio per quella specifica parola chiave ottengono molti link da tanti siti.
Questo ci ha permesso di filtrare sostanzialmente i risultati ottenuti, permettendoci così di identificare le più rilevanti come “Statistiche SEO”.
Infine abbiamo controllato la SERP per assicurarci che le pagine che meglio si posizionavano fossero effettivamente pagine contenenti statistiche. Questo è stato semplice da capire già guardando ai titoli stessi delle varie pagine.

Passo 2. Identificare i nostri prospect
Se stessimo attuando una campagna di tipo “shotgun”, trovare i prospetti per i link sarebbe molto semplice. Sarebbe bastato infatti fare il download delle liste dei backlink di ognuna delle pagine posizionare contenenti statistiche, scrivere un post e poi inviare la stessa email di outreach a tutti.
Questa conterrebbe qualcosa di molto generico e vago come “Hey, ho visto che link a questa pagina. La nostra è migliore. Perchè non scambi il link con il nostro?”.
Questo è il classico approccio alla tecnica dello “Skyscraping”, e non ci piace particolarmente. Tutti infatti abbiamo ricevuto almeno una volta delle email di questo tipo. Sono spammose, inutili e addirittura fastidiose.
Ecco cosa facciamo noi invece:
Prima di tutto, diamo nuovamente uno sguardo alla panoramica della SERP e cerchiamo le liste di statistiche che ricevono un maggior numero di backlink.

Poi analizziamo la pagina selezionata per capire quali statistiche sono quelle che hanno attratto un maggior numero di link.
Per fare questo, abbiamo aperto di nuovo il report Anchors all’interno del Site Explorer e abbiamo cercato le statistiche più menzionate. La cosa che è saltata immediatamente all’occhio, è che molti link si riferivano alla statistica secondo la quale il 93% delle esperienze online comincia con un motore di ricerca.

Abbiamo quindi annotato tutto in uno spreadsheet e continuato ad analizzare il report per trovare altre statistiche molto popolari.

Successivamente, abbiamo filtrato le statistiche cercando quelle che rispondessero positivamente a queste due domande:
- Ci sono abbastanza persone che linkano a questa statistica?
- Possiamo trovare delle motivazioni per convincere queste persone a linkare a noi invece che o in aggiunta alla pagina attuale?
Per rispondere, siamo andati prima sul report chiamato Backlinks per quella specifica pagina, attivato il filtro “one link per domain” (un link per dominio) e poi cercato ogni statistica identificata nelle ancore dei link o nel testo circostante.
Per la statistica del “93%” vista prima, abbiamo trovato oltre 700 siti che linkavano la pagina del nostro competitor.

La risposta alla prima domanda, è quindi positiva.
Ora dovevamo solo trovare un buon motivo per contattare queste persone. Abbiamo quindi aperto la pagina contenente le statistiche andando attraverso il seguente processo:

Ad esempio la statistica del “93% era stata rimossa dalla pagina e non era quindi più presente.

Il resto delle altre statistiche era ancora presente nella pagina, ma controllando le fonti ci siamo resi conto che molte erano vecchie e non più valide. Il passo successivo è stato quindi quello di scandagliare il web alla ricerca di una statistica aggiornata.
Tutto è stato annotato in uno spreadsheet ottenendo un qualcosa simile a questo:

- Colonna A: La URL contenente le statistiche (quelle che abbiamo identificato noi in base al numero di backlink).
- Colonna B: Il numero di domini che faceva riferimento a quelle statistiche (abbiamo anche linkato il report filtrato come mostrato in precedenza nel Site explorer per averlo a portata di mano).
- Colonna C: La statistica stessa.
- Colonna D: La fonte originale della statistica (se ancora presente online).
- Colonna E: L’età della statistica
- Colonna F: La nuova statistica (se esistente)
- Colonna G: La fonte della nuova statistica.
- Colonna H: L’età della nuova statistica.
- Colonna I: Note e idee per contattare i siti che linkano alla vecchia statistica, come il fatto che fosse oramai vecchia o mancante dalla pagina alla quale stavano linkando.
Abbiamo poi ripetuto questo processo per tutte le restanti pagine che si posizionavano meglio per le statistiche di nostro interesse, fino ad ottenere migliaia di prospect su un totale di solo 8 statistiche.

Infine siamo tornati di nuovo sul Site Explorer inserendo la URL del nostro competitor, selezionato il report Backlinks, filtrato per la statistica di nostro interesse e esportato tutti prospect da cui ricevevano un link. Abbiamo poi importato la lista di url su Google sheets e etichettato ogni URL in base alla statistica a cui facevano riferimento.


In totale, questo ci ha portato una lista non curata di 1,986 URL.
Passo 3. Sfoltire la lista dei prospects
Anche se avremmo potuto raggiungere oltre 1,900 prospects, abbiamo preferito eliminare dalla lista quelli di bassa qualità per ovvie ragioni. Il nostro compito successivo, era quindi quello di sfoltire la nostra lista.
Il primo passo è stato quello di rimuovere le URL duplicate, dato che lo stesso dominio avrebbe potuto linkare a più di una statistica, e quindi essere presente nella lista più di una volta. Chiaramente lo scopo era quello di non contattare lo stesso sito due volte.
Questo è stato piuttosto semplice da fare. Abbiamo utilizzato questo tool per estrarre il root domain di ogni sito in un sol colpo. Abbiamo poi aggiunto la lista ottenuta in una nuova colonna all’interno del nostro spreadsheet, rimuovendo poi i duplicati.
Abbiamo poi utilizzato l’apposito funzione di Google sheets per rimuovere i duplicati.

Il passo successivo è stato rimuovere i prospect che linkavano con attributi nofollow, UGC o sponsored. Per farlo, abbiamo filtrato la colonna “Type” e rimosso le righe interessate.

Il passo finale è stato escludere i siti che non ottenevano molto traffico. Per fare ciò abbiamo utilizzato le API di Ahrefs e l’editor script di Google Sheets.
Se stai leggendo questo articolo e non hai accesso alle API, puoi utilizzare il tool Batch Analysis. Qui puoi incollare fino a 200 domini per volta e impostare la target mode su domain with all its subdomains.

Poi puoi esportare il file e utilizzare la funzione VLOOKUP sui domini root.
Alla fine di questo processo, il numero di prospect della nostra lista è sceso a 902.
Passo 4. Creare una pagina contenente statistiche
La verità è che non è per nulla semplice scrivere pagine che contengono liste di statistiche in grado di dare un effetto “wow!”. Abbiamo però fatto 3 cose specifiche per assicurarci che la nostra fosse la “migliore” pagina sulle statistiche relative alla SEO, ovvero:
- Includere statistiche molto popolari da altre pagine
- Includere alcune statistiche particolarmente interessanti
- Raggruppare le statistiche per categoria
Vediamo perché ognuno di questi passaggi è importante.
Includere statistiche molto popolari da altre pagine
Abbiamo incluso ogni statistica che ha aiutato le altre pagine simili alla nostra ad ottenere molti link. Se la statistica era vecchia, ne abbiamo trovata e inserita una più aggiornata.
Parte del motivo per cui abbiamo fatto questo è stata chiaramente la possibilità di utilizzare la pagina per la campagna di link building. Ci siamo però anche resi conto che queste statistiche erano quelle che le persone reputavano più utili. Come lo sappiamo? Perché erano quelle più menzionate da giornalisti e blogger nei loro post.
Includere altre statistiche particolarmente interessanti
Non tutte le statistiche presenti sulla nostra pagina hanno lo scopo di ottenere link. Abbiamo fatto uno sforzo per includere anche altre che crediamo interessanti.
Non volevamo però includere statistiche non aggiornate, motivo per cui ci siamo sforzati di trovare la fonte originale di ogni singola statistica. Se non potevamo rintracciare la fonte o nel processo ci siamo resi conto che non fosse aggiornata, ne abbiamo cercata un’altra più recente.
Questo può sembrare un dettaglio di poco conto, ma è un problema molto diffuso fra le liste di statistiche.
Ad esempio la statistica del “93%”, proviene da un report del 2006.
Raggruppare le statistiche per categoria
Le persone non leggono una lista di statistiche allo stesso modo in cui leggono un post. La maggior parte cerca infatti delle informazioni da aggiungere al proprio articolo. Per questo motivo avevamo la necessità di organizzare il nostro post nel miglior modo possibile, aumentandone la fruibilità.
Per farlo, abbiamo raggruppato le statistiche in categorie e abbiamo aggiunto dei link interni per andare direttamente a ognuna di esse nell’introduzione.

Abbiamo anche creato una lista delle Statistiche SEO più citate nella sezione “top SEO statistics” all’inizio del post. Questo ha reso semplice per le persone trovare quelle più interessanti e frequentemente citate.
Passo 5. Ricercare informazioni e analizzare i nostri prospect
Dopo aver pubblicato la nostra lista di statistiche SEO (e aver messo la pagina in noindex), eravamo quasi pronti per fare un pò di outreach e ottenere dei link. Prima però abbiamo dovuto trovare le informazioni di contatto di tutti i nostri prospect.
Se hai letto la nostra guida su come eseguire una campagna di link building, o guardato il relativo video, allora sai già che siamo fan dell’utilizzo delle API e delle automazioni.
Ecco cosa abbiamo fatto:
- Abbiamo inserito tutte le URL attraverso un tool da noi costruito per tirare fuori tutti i nomi degli autori dei post. Non era perfetto, ma ne abbiamo ottenuti 741.
- Abbiamo presto la lista dei nomi così ottenuta e abbiamo cercato i loro indirizzi email sfruttando le API di Hunter. Questo ci ha permesso di identificare 452 indirizzi email.
- Abbiamo inserito gli indirizzi email attraverso le API di NeverBounce per vedere quali fossero attive.
Dopo circa 30 minuti di automazioni, avevamo una lista di 168 indirizzi email validi, 92 cathall che richiedevano un pò di refinement manuale e 178 email non attive.

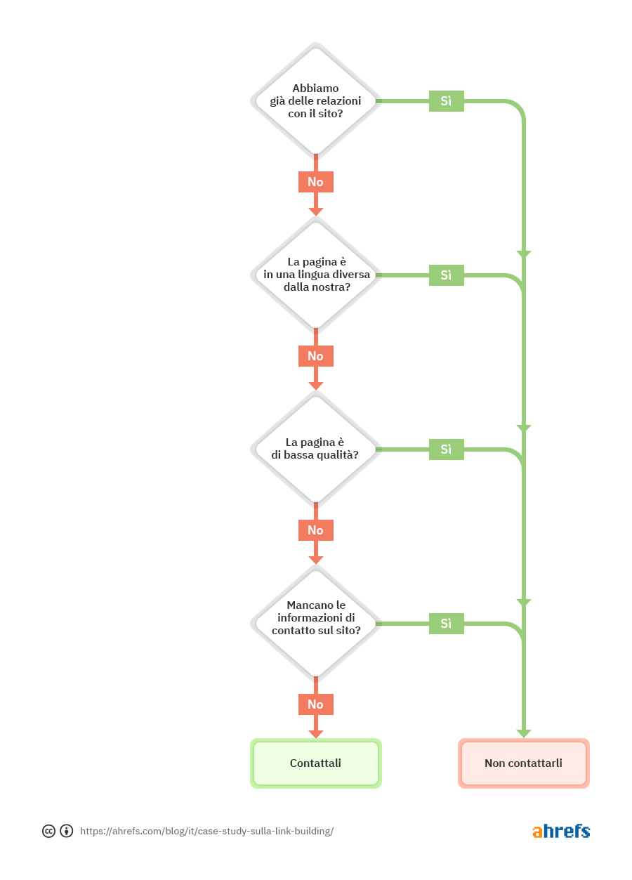
Per gli indirizzi email validi, tutto quello che dovevamo fare era assicurarci che le pagine fossero di qualità decente. Vlad, uno dei membri del nostro team , si è occupato di questo processo: ha infatti passato qualche ora ogni settimana ad analizzare i prospect e cercare le informazioni mancanti.
Ecco una versione semplificata del processo che ha attuato:

Ha poi raggruppato tutti i prospect in uno spreadsheet, lasciandoci così con 515 siti da contattare.
Ha inoltre inserito una nota sull’argomento trattato da ogni pagina.

Passo 6. Scrivere e inviare email di outreach
Prima di premere invio, il processo finale è quello di scrivere dei template di outreach con dei campi personalizzati ad hoc per ogni prospect.
La nostra idea è stata quella di personalizzare le email in base alla statistica che veniva menzionata dal prospect.
Ecco cosa siamo riusciti a tirare fuori:
Ciao [Nome],
Ho visto che hai menzionato [Statistica] nella tua pagina che parla di [Argomento della pagina].
[Proposta]
Abbiamo pubblicato questa e altre nuove statistiche sulla SEO qui:
https://liftbodyfocus.vip/blog/57-seo-statistics-for-2020/%3C/strong%3E%3C/p%3E%3Cp%3ENon so se solitamente aggiorni i tuoi post, ma potresti considerare di farlo viste le circostanze? Fammi sapere 🙂
Grazie,
Vlad
I primi 3 campi personalizzati li avevamo già all’interno del nostro spreadsheet.
Per la proposta invece, abbiamo scritto 8 diversi paragrafi a seconda della statistica che veniva menzionata.

Infine, abbiamo messo tutto insieme in un unico spreadsheet per importarlo poi nel nostro tool di outreach: PitchBox. Il risultato è stato una semplice ma efficace email personalizzata per ogni prospect.
Ecco un esempio del risultato finale.
Ciao Josh,
Ho visto che hai menzionato come il 93% delle esperienze online comincia da un motore di ricerca nella tua pagina che parla di SEO per ecommerce.
La statistica ha più di 14 anni. Le ricerche più recenti (2019) sostengono che questo numero ora è sceso al 68%. Credo sia più basso dato che i social e le altre fonti costituiscono oltre ⅓ del traffico online.
Abbiamo pubblicato questa e altre nuove statistiche sulla SEO qui:
https://liftbodyfocus.vip/blog/57-seo-statistics-for-2020/%3C/strong%3E.%3C/p%3E%3Cp%3ENon so se solitamente aggiorni i tuoi post, ma potresti considerare di farlo viste le circostanze? Fammi sapere 🙂
Grazie,
Vlad
Ora tutto quello che era rimasto da fare, era premere invio.
In totale abbiamo inviato 515 email. 473 sono state consegnate, mentre 42 sono tornate indietro.
Considerando solo le email arrivate a destinazione, la nostra conversion rate è stata del 5.71%, nel senso che 27 dei siti che abbiamo contattato ci hanno linkato.
Non solo, altre 2 cose sono successe:
- Abbiamo ottenuto 5 link da siti che non abbiamo contattato. Questo con molta probabilità perchè qualcuno ha trovato il nostro post da altri siti che ci hanno linkato o attraverso le condivisioni sui social. In totale abbiamo avuto 19 condivisioni su Facebook e due su Twitter.
- Alcuni siti ci hanno linkato più di una volta. Questo sia da nuove che vecchie pagine.
Se consideriamo tutto questo, la nostra campagna ci ha portato un totale di 36 link editoriali da 32 diversi siti.
Certo, la quantità non è tutto. Invece riguardo alla qualità?
Proviamo ad analizzare i risultati dal punto di vista del Domain Rating:

9 dei 32 domini hanno un DR uguale o maggiore a 70. 12 hanno un DR compreso fra 40 e 69. I restanti 11 domini invece un valore fra 4 e 39.
Se facessimo la stessa analisi in base al traffico ottenuto, ecco cosa otterremmo:

1 dei siti ottiene oltre 1,000,000 di visite organiche al mese. 6 ne ottengono fra le 10,000 e 1,000,000. Altri 6 ne ottengono fra 1,000 e 9,999. 16 fra 100 e 9,999. I restanti 4 non ottengono visite organiche.
Giudicando in base alle metriche SEO solitamente utilizzate, la maggior parte dei link ottenuti sono di alta qualità. Certamente, le metriche non sono sempre corrette, ma dopo aver controllato ogni link ottenuto manualmente, possiamo confermarne la qualità.
Nonostante questa campagna sia stata un successo, alcuni potrebbero sostenere che una conversion rate del 5.71% non sia nulla di speciale.
Cinque anni fa, questo sarebbe potuto essere il caso, ma oggi fare outreach diventa sempre più difficile e sempre più persone chiedono soldi o altro in cambio di un link.
Detto questo, ci sono due modi in cui avremmo quasi sicuramente potuto migliorare la conversion rate.
1. Negoziare con i prospect
La conversion rate è stata del 5.71%, ma il tasso di risposta del 17.55%. Questo significa che 83 persone ci hanno risposto, ma solo 27 ci hanno linkato (più le cinque persone a cui non abbiamo inviato nessuna email).
Alcune risposte sono invece state del tipo “okay, ma… no grazie”, mentre altre ancora ci hanno chiesto in cambio un link o altro.
In particolare:
- 8 persone ci hanno chiesto di fare uno scambio di link;
- 6 persone ci hanno chiesto qualcos’altro in cambio (ad esempio un account gratis su Ahrefs, condividere i loro contenuti sui nostri social ecc..);
- 3 persone ci hanno chiesto dei soldi;
Acquistare link è contro le Linee Guida di Google, dunque non è qualcosa che facciamo o invitiamo gli altri a fare. Anche escludendo queste persone, rimaniamo con altre 14 che erano disposti a negoziare. Con un pò di trattative, avremmo probabilmente potuto trovare un accordo e convincerli a linkarci. Questo avrebbe aumentato il numero di link ottenuti a 41, ovvero una conversion rate del 8.7%.
2. Inviare dei follow-up
Secondo uno studio condotto da Authority Hacker su oltre 600,000 email di outreach, inviare 3 follow up (ovvero altre email richiamando quella precedente) può più che raddoppiare i risultati. Noi abbiamo deciso di non inviarne per non scocciare troppo le persone.
Questo può sembrare strano, ma noi conduciamo questo tipo di campagne solo per testare le nostre tattiche. Il nostro obiettivo non era infatti quello di ottenere più link possibili. Per questo motivo abbiamo inviato dei follow up solo alle persone che hanno detto di volerci linkare ma non l’avevano ancora fatto a distanza di due settimane.
Se avessimo seguito i consigli di Authority Hacker e inviato 3 follow up, la nostra conversion rate avrebbe dovuto essere di circa 11.42%.
Conclusioni finali
Considerando che abbiamo investito molte risorse per questa campagna e abbiamo portato a casa link da 32 diversi siti, ti potresti domandare se fare outreach vale lo sforzo. La risposta è semplice: assolutamente si.
I backlink sono un forte segnale di ranking, e non esistono altri metodi white-hat per ottenerne alcuni. Nonostante abbiamo impiegato qualche settimana per concludere questa campagna, è importante notare che non si tratta di un processo particolarmente complicato. Se dovessimo farlo di nuovo, dando per scontato di avere qualcuno che possa dedicarsi a trovare prospect e le relative informazioni di contatto, crediamo che potremmo fare tutto in un solo giorno.
Domande? Scrivimi su Twitter.
Tradotto da Matteo Ginnetti, Consulente Digital Marketing.

