Ad esempio, se sei un idraulico a Londra, vorresti essere visto quando le persone cercano “idraulico vicino a me” o “idraulico londra”. Molte persone fanno click sul primo risultato, quindi apparire in cima significa maggior traffico, contatti, e clienti.
Ma come puoi comparire sopra gli altri concorrenti?
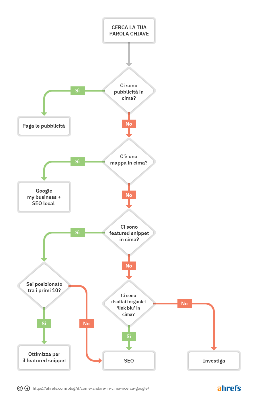
Segui questo diagramma di flusso:

Non sei sicuro cosa siano queste 4 possibilità?
Ecco uno schemino:

Se sei arrivato sotto il nostro diagramma di flusso, controlla il nostro elenco di funzionalità SERP. Ci potrebbe essere un modo per comparire in cima sulla destra.
Altrimenti, fai click su una delle opzioni sotto per andare direttamente alle istruzioni:
- Come essere in cima a Google con le pubblicità
- Come essere in cima a Google con la local SEO
- Come essere in cima a Google vincendo la featured snippet
- Come essere in cima a Google con la SEO
Se le pubblicità sono ciò che vedi in cima ai risultati per le tue parole chiave obiettivo, allora l’unico modo per apparire in cima a Google è pagare le pubblicità.
Come? Iscriviti su Google ads ed avvia una campagna di ricerca.
Le pubblicità sulla ricerca Google funzionano sulla base del pay per click (PPC). Significa che tu fai un’offerta per le parole chiave per le quali vuoi essere visto su Google. Se sei un idraulico a Londra, puoi presentare un’offerta per parole chiave come “idraulico a londra” o “idraulico vicino a me”.

Puoi anche aggiungere un obiettivo geografico, quindi la pubblicità non sarà mostrata a chi vive dove non opera la tua attività.

Devi sapere che presentare un’offerta per una parola chiave non significa che verrai mostrato ogni volta in cima al blocco delle pubblicità. Se altre persone sono disposte a pagare di più per un click, c’è una possibilità che tu apparirai più in basso o non apparirai del tutto.
E’ inoltre cruciale che la tua pagina di atterraggio e il copy della pubblicità siano allineati con le parole chiave che hai come obiettivo. Il Punteggio di Qualità di Google ti può dare dei suggerimenti. Usando le parole di Google, “Un Punteggio di Qualità migliore di solito comporta un costo per contatto minore ed una migliore posizione della pubblicità”.

Detto questo, mentre le pubblicità sono un modo fantastico per apparire velocemente in cima a Google, è a pagamento al 100%. Nel momento in cui smetti di investire denaro nelle campagne, sarà anche il momento in cui smetterai di essere in cima a Google.
E’ vero anche che i risultati di ricerca potrebbero avere maggiori click delle pubblicità, quindi essere in posizione 1 con una pubblicità non significa automaticamente avere maggiori click. Perché molte persone preferiscono fare click nei risultati organici.
Per esempio, se cerchiamo per “miglior VPN, vediamo 4 pubblicità in cima ai risultati:

Ma se controlliamo questa parola chiave su Keywords Explorer di Ahrefs, solo il 19% dei click va ai risultati a pagamento. La maggior parte dei click sono nei risultati di ricerca organici (non-pagati) più in basso nella pagina.

Se questo è il caso per le parole chiave dalle quali vuoi avere traffico, potrebbe essere interessante investire in SEO invece di, o insieme a, PPC.
Se le persone cercano la tua parola chiave quando guardano ad attività locali, spesso vedrai una ‘mappa compilata’ in cima ai risultati.
A differenza di molti risultati di ricerca, gli elenchi nelle mappe ti portano agli elenchi di Google My Business, e non ai loro siti web.

Google My Business è un elenco gratuito di attività di Google. E’ un posto dove puoi elencare tutti i dettagli essenziali della tua attività: orari di apertura, indirizzo, numero di telefono, sito web, ed altro. E’ anche dove i clienti possono lasciare recensioni.
Se vuoi apparire nell’elenco nelle mappe Google e non hai una voce su Google My Business, ecco il primo posto dove andare.
Tuttavia, molte attività non saranno in grado di posizionarsi qui solamente con l’iscrizione a Google My Business. L’obiettivo di Google è posizionare i “migliori”, le attività più affidabili nell’elenco della mappa, quindi devi usare le tattiche di local SEO per essere la miglior scelta da mostrare.
Puoi saperne di più nella nostra guida completa al local SEO, ma le basi sono:
- Ottimizza la tua voce su Google My Business.
- Ottieni citazioni local di alta qualità.
- Ottieni maggiori recensioni dai clienti.
- Ottieni link alle pagine che contano.
Le featured snippet sono riquadri che compaiono in cima ai risultati di ricerca per alcune parole chiave. Mostrano uno snippet corto e rilevante da alcune delle prime pagine.

Se sei già posizionato nella prima pagina per una query con un featured snippet in cima, potrebbe essere possibile vincere quella posizione con un po’ di on-page SEO.
Puoi controllare la tua posizione in classifica attuale su Google o con l’analisi gratuita di posizionamento di Ahrefs. Inserisci solamente la tua parola chiave, paese, e dominio.
![]()
Da qui, assumendo che tu sia posizionato nei primi 10, è il caso di assicurarsi che la tua pagina sia ottimizzata per lo snippet.
Spieghiamo qui il processo con maggior dettaglio, ma le basi sono molto semplici.
Primo, assicurati che la tua pagina fornisca le informazioni che Google vuole mostrare nello snippet. Per esempio, se guardiamo al featured snippet per la parola chiave “fare guest blog”, vediamo che si tratta di una definizione.

La nostra guida al fare guest blog si posiziona al numero 7, ma siccome non abbiamo definito il termine nella pagina, sarà probabilmente impossibile per noi vincere lo snippet. Dovremo scrivere ed aggiungere la definizione nella pagina per essere presi in considerazione.
Secondo, assicurati che l’informazione sia nel formato che Google predilige. Questo varia a seconda della parola chiave. Per “fare guest blog”, lo snippet è un piccolo paragrafo. Per “come fare marketing affiliato”, è una lista numerata.

Lettura raccomandata: Come Ottimizzare per i Featured Snippet di Google
Incolla il dominio nel Site Explorer di Ahrefs, vai al report Parole chiave organiche, poi filtra per parole chiave con i featured snippet nei risultati dove sei posizionato tra 2–10.

Per esempio, siamo posizionati secondi per “operatori di ricerca google” ma non abbiamo lo snippet.

Con un po’ di ottimizzazione on-page, abbiamo possibilità di cambiare.
Se vedi normali risultati organici ‘link blu’ in cima a Google, devi investire in SEO.
Come punto di inizio, significa prestare attenzione alle migliori pratiche SEO ed avere un sito che sia:
- Mobile-friendly
- Veloce nel caricamento
- Facile da usare (navigazione chiara, buona UX, ecc.)
- Sicuro (es., HTTPS e non HTTP)
- Ben strutturato
- Privo di errori di SEO tecnico.
Tuttavia, le migliori pratiche e le ottimizzazioni sono raramente sufficienti per posizionarti al primo posto. Se hai fatto le cose più importanti e sei ancora lontano dal farti notare, segui questo diagramma di flusso:

Spieghiamo come fare questo processo dall’inizio alla fine nella nostra guida per posizionarsi nella prima pagina di Google, ma ecco una versione semplificata per iniziare:
- Controlla i concorrenti
- Allinea la tua pagina con l’intento di ricerca
- Affronta l’argomento in pieno
- Ottieni backlink di alta qualità
- Aggiungi link interni
Passo 1. Controlla i tuoi concorrenti
Posizionarsi su Google non è un gioco da singoli. Ogni sito posizionato nella prima pagina è un tuo concorrente. Li devi superare per avere il posto numero 1. Quindi la prima cosa che devi fare è controllare la forza dei tuoi concorrenti rispetto al tuo sito web.
Per farlo, cerca le tue parole chiave e scruta il calibro dei siti nella prima pagina.
Se lo facciamo per la parola chiave “pigiami da donna”, i primi risultati sono dominati da brand giganti come Kohls, Target, e Amazon.

A meno che tu non sia un grande brand, sarà molto sfidante sfidare e vincere su questi siti.
Per una parola chiave come “pigiami per donne alte”, le cose sembrano più promettenti. Ci sono dei brand meno conosciuti nella prima pagina e c’è anche un piccolo brand nella posizione #1.

Se le cose sembrano difficili in questo passo, è meglio cercare parole chiave diverse—se vuoi avere una possibilità di posizionarti nel breve e medio termine.
Lettura raccomandata: Keyword Difficulty: Come Determinare le Tue Possibilità di Posizionarti su Google
Passo 2. Allinea la tua pagina con l’intento di ricerca
L’intento di ricerca è la ragione dietro alla query di chi cerca. Per esempio, se cerchi per “consigli per fare blog”, noterai che tutte le pagine posizionate per prime hanno un elenco non ordinato di consigli.

Se cerchi per “come scrivere un articolo di blog”, sono tutte guide pratiche con istruzioni passo-a-passo.

Per avere le migliori possibilità di posizionarti in cima a Google, dovresti creare il tipo di contenuto che le persone stanno cercando. Lo puoi fare cercando le tue parole chiave obiettivo ed identificare i 3 elementi dell’intento di ricerca:
- Tipo di contenuto: Le pagine posizionate per prime sono soprattutto articoli di blog, pagine di categoria prodotto, o pagine di atterraggio?
- Formato del contenuto: Le pagine posizionate per prime hanno soprattutto guide pratiche, guide passo-a-passo, articoli con elenchi, articoli di opinione, recensioni, confronti, o qualcos’altro?
- Angolo del contenuto: C’è un valore univoco di vendita utilizzato dalle pagine nelle prime posizioni? (es., per principianti, nel 2020, ecc.)
Lettura raccomandata: L’Intento di chi Cerca: Il ‘Fattore di Posizionamento’ Sottovalutato Per Il Quale Dovresti Ottimizzare
Passo 3. Affronta l’argomento in pieno
Google vuole posizionare pagine che coprono le cose che ci cerca vuole sapere. Ma come fai a sapere quali domande e sottoargomenti Google ritiene importanti per queste parole chiave?
Il miglior punto di partenza è lo sguardo alle pagine nelle prime posizioni per cercare cose in comune. Per esempio, le 3 pagine per posizione per “dieta paleo” parlano tutte di cibo da mangiare. Questo ci dice che probabilmente è ciò che la maggior parte delle persone che cercano questa parola chiave vogliono sapere.

Puoi anche mettere alcune delle pagine delle prime posizioni sullo strumento Content Gap di Ahrefs per trovare parole chiave in comune. Incolla gli URL nella pagina e lascia il campo sotto vuoto.

Se lo facciamo per le 3 pagine per posizionamento per “dieta paleo”, ci sono centinaia di parole chiave in comune. Mentre alcune sono solamente modi diversi di cercare la stessa cosa come “dieta paleo” e “dieta paleolitica”, ci sono alcune parole chiave che rappresentano sottoargomenti come “che cos’è la dieta paleo”, “cibi dieta paleo”, e “perché la dieta paleo non fa per te”.

Sarebbe probabilmente utile parlare di queste cose se vuoi posizionarti per “dieta paleo”.
Passo 4. Ottieni backlink di alta qualità
I backlink sono fattori di posizionamento importante. Google ne parla qui, e noi abbiamo anche trovato una correlazione positiva tra i backlink e il traffico organico nel nostro studio di oltre 1 miliardo di pagine.

Ma come fai a sapere di quanti backlink hai bisogno per posizionarti in cima a Google?
Metti la tua parola chiave su analisi gratuita SERP e guarda quanti domini hanno link verso le pagine delle prime posizioni.

Ricordati che non è solamente una questione di quantità. Dovresti essere in grado di superare una pagina con molti link mediocri con soli pochi link di alta qualità. Scopri di più in questo video.
Lettura raccomandata: La Guida per Principianti alla Link Building
Passo 5. Aggiungi link interni
I backlink non sono l’unico modo di incrementare la ‘autorità’ di una pagina web. Link interni rilevanti da altre pagine del tuo sito sono anche d’aiuto. Se pensi di aver costruito abbastanza backlink di alta qualità e comunque non hai raggiunto la posizione numero 1, potrebbe essere utile aggiungere alcuni altri link interni.
Come puoi trovare opportunità rilevanti di link interni? Cerca su Google sito:tuositoweb.com "parola chiave" per trovare pagine nel tuo sito che hanno come menzione la parola chiave o frase.
Per esempio, se vogliamo aggiungere link interni rilevanti alla nostra lista di controllo SEO, faremo la ricerca di sito:ahrefs.com "lista di controllo seo"

Ecco un esempio che abbiamo trovato nella nostra ricerca:

Puoi vedere che l’articolo include la frase “lista di controllo SEO” ma non ha alcun link. E’ una buona opportunità per aggiungere un link interno al nostro articolo blog.
Conclusioni
Andare in cima alla ricerca Google raramente è facile, ma non è neanche impossibile. Devi solo capire quale tipo di risultato viene mostrato per primo e fare uno sforzo per portare lì il tuo sito web.
Vuoi saperne di più sulla SEO? Leggi questo o guarda il video sotto.
Domande? Scrivimi su Twitter.
Tradotto da Mauro Marinello
![Come Andare in Cima ai Risultati di Ricerca di Google [Guida Interattiva]](https://liftbodyfocus.vip/blog/it/wp-content/uploads/2020/10/blog-how-to-get-to-the-top-of-google-400x200.png)
