Il nostro segreto? Essere costanti.
Abbiamo utilizzano la stessa strategia SEO per gli scorsi sei anni, e ha funzionato bene.
In questa guida imparerai:
- Cosa si intende con SEO per blog
- Perché fare SEO per il blog è importante
- Come scrivere articoli orientati alla SEO
- Come ottimizzare i tuoi articoli di blog per la SEO
- Come migliorare e mantenere il posizionamento dei tuoi articoli
Ma prima, assicuriamoci di essere sulla stessa pagina.
La SEO per blog è il processo che consiste nello scrivere e ottimizzare i contenuti del blog per posizionarsi nei motori di ricerca come Google. Alcune pratiche spesso associate con la SEO per blog includono la ricerca parole chiave, la scrittura di contenuti, la SEO on-page e la link building.
Anche se esistono molti modi per portare traffico al blog, il traffico dai motori di ricerca tende ad essere quello più stabile e costante. Se ti posizioni per le parole chiave che le persone ricercano e riesci a mantenere il posizionamento, i tuoi articoli attrarranno traffico costante e mirato da Google.
Molte altre fonti di traffico invece tendono a portare un picco iniziale, che viene poi seguito da un declino piuttosto pronunciato.

È importante capire che non puoi semplicemente creare un qualsiasi contenuto e aspettarti che questo ottenga migliaia di visite da Google. Non funziona così. Per avere le migliori possibilità di posizionarsi, devi fare della ricerca e scrivere i tuoi articoli di blog in modo che siano orientati alla SEO.
Ecco come farlo in 5 mosse:
- Trova una parola chiave
- Analizza l’intento di ricerca
- Scegli un angolo è un formato vincente
- Crea una bozza basata sui dati
- Scrivi l’articolo
1. Trova una parola chiave
Ogni articolo che scrivi dovrebbe essere ottimizzato per una parola chiave principale, e quella parola chiave dovrebbe essere un qualcosa che le persone cercano ogni mese. Dopotutto, è impossibile ottenere traffico verso un articolo che parla di un qualcosa che nessuno cerca.
Come fai a trovare le parole chiave? Con uno strumento per la ricerca parole chiave
come il Keywords Explorer di Ahrefs.
Inserisci alcune parole o frasi di partenza (chiamate ‘seed’ o ‘seme’) correlate alla tematica del tuo blog, e analizza poi il report delle parole chiave chiamato Phrase Match.
Ad esempio, se hai un blog che parla di cibo, potresti utilizzare delle parole chiave ‘seme’ come:
- Pollo
- Pasta
- Ricetta
- Ricette
- Costine
- Bistecca

Il Keyword Explorer trova oltre 14 milioni di parole chiave contenenti una o più di queste frasi, e non avrebbe senso scrivere un articolo per ognuna di queste. Devi filtrare la lista alla ricerca di argomenti di cui per te ha senso scrivere.
Ad esempio, avrebbe molto senso per un blog che parla di cucina scrivere di “pollo tikka masala”, ma non uno sulle “razze di pollo”.
Se il tuo blog è relativamente nuovo, potresti impostare un filtro sul Keyword Difficulty (KD), in modo da porre l’attenzione sulle idee di parole chiave con difficoltà più bassa.

Lettura consigliata: Come Trovare Parole Chiave a Bassa Competizione nella SEO
2. Analizza l’intento di ricerca
Posizionarsi in alto su Google è il segreto per ottenere traffico costante verso i tuoi articoli, ma a meno che le persone non stiamo proprio cercando un articolo di blog, le tue possibilità di posizionarti sono piuttosto scarse.
Ecco perché è importante capire se la maggior parte delle persone che ricerca vuole un articolo di blog o un’altra tipologia di contenuto. Questo è il processo di verifica dell’intento di ricerca.
Per farlo, inserisci la parola chiave scelta in Google e dai uno sguardo ai risultati. Dato che lo scopo di Google è proprio quello di proporre il miglior risultato possibile, i suoi risultati sono un ottimo modo per comprendere l’intento di ricerca.
Prendiamo in esempio la parola chiave “macchina per pasta” (o “pasta maker” in inglese).
Potresti pensare che non avrebbe senso scrivere un articolo di blog su questo tema, in quanto chi ricerca sta indubbiamente tentando di acquistare un prodotto. Eppure, se analizzi i risultati, la maggior parte di questi sono articoli di blog che recensiscono le migliori macchine per pasta.

Lettura consigliata: Guida per Principianti all’Intento di Ricerca
3. Scegli un angolo è un formato vincente
Anche se gli utenti vogliono un articolo di blog come risultato, non basta scriverne uno a caso e posizionarsi in cima, in quanto chi ricerca ha sempre delle necessità specifiche. Devi comprendere quali siano queste necessità per elaborare un articolo che abbia un format e un angolo vincenti.
Scegliere un format vincente
La maggior parte degli articoli di blog sono scritti in uno di questi formati:
- Guida del tipo “come fare”
- Guida passo passo
- Listicle
- Articolo di opinione
- Recensione
- Confronto
Come fai a capire quale formato sta cercando il tuo pubblico? Guarda quello più presente nei risultati di ricerca.
Ad esempio la maggior parte dei risultati per “idee per cena” (o “dinner ideas” in inglese) sono dei listicle:

Ma la maggior parte dei risultati per “costine alla griglia” (o “ribs on the grill” in inglese) sono articoli del tipo “come fare”:

Quindi è sempre immediato comprendere il giusto format? Certo che no. A volte ci sarà un mix di diversi format fra i risultati di ricerca, come nel caso di “costine di manzo” (o “beef ribs” in inglese).

In questo caso, hai diverse opzioni:
- Fai quello che fa la pagina con il miglior posizionamento
- Cerca i punti in comune fra i primi 2–3 risultati
- Prova a scegliere quello che credi abbia più senso
Scegliere un angolo vincente
È più difficile capire l’angolo giusto rispetto al format, ma si tratta effettivamente del punto di forza del tuo contenuto.
Come fai a capire qual è l’angolo giusto?
Esatto: guarda di nuovo la SERP.
Ad esempio, le persone che cercano “bistecca di bavetta” (o “flank steak” in inglese), vogliono chiaramente una ricetta che includa una marinata. Se vuoi posizionarti, dovresti quindi dare alle persone quello che vogliono piuttosto che dirgli di metterci sopra sale, pepe e poi buttarla in padella.

Ecco alcuni angoli di ricerca piuttosto diffusi da analizzare fra i risultati di ricerca:
Esperienza personale → I 21 Migliori Strumenti per l’Online Marketing che Usiamo ad Ahrefs
Migliore→ I 6 Migliori Podcast di Marketing
Commento esperto → 33 Consigli degli Esperti per Mettere in Ordine
Per principianti → 17 Consigli di Blogging per Principianti
Risultato specifico → 12 Consigli SEO Veloci per Aumentare il Traffico Organico
Testato e comprovato → Le 26 Migliori Estensioni SEO per Chrome (Provate e Testate)
Freschezza→ Content Marketing: una Guida Completa per il 2021
Chiaramente esistono molte SERP dove non vedrai un angolo dominante. In quel caso, utilizza quello che credi sia il più adatto.
4. Crea una bozza basata sui dati
Avere già le idee chiare su cosa inserire nel tuo articolo di blog ne renderà la scrittura molto più semplice. Anche se puoi probabilmente creare una bozza in base a quello che reputi più utile, è sempre meglio avere un approccio data-driven—ovvero basato sui dati—per comprendere cosa gli utenti vogliono trovare sulla tua pagina.
Vediamo ad alcuni metodi per fare ciò.
Analizza i sottotitoli comuni fra le pagine
I sottotitoli spesso sono allineati alle sottotematiche. Se ne trovi alcuni in comune fra le pagine meglio posizionate per la tua parola chiave, probabilmente si tratta di qualcosa che chi ricerca vuole sapere.
Ad esempio, le tre pagine meglio posizionate per “bistecca di bavetta” (o “flank steak” in inglese) contengono “Cos’è una bistecca di bavetta?” (o “what is flank steak” in inglese).

Ha quindi senso includere una sezione simile in qualsiasi articolo che ha come obiettivo questa parola chiave.
Se vuoi velocizzare il processo di analisi dei sottotitoli, puoi utilizzare il report gratuito della SEO on-page fornito dalla toolbar SEO di Ahrefs per analizzare tutti i sottotitoli presenti in un articolo.

Cerca parole chiave in comune
La maggior parte delle pagine che si posiziona sulla prima pagina di Google per una specifica parola chiave si posiziona anche tra le prime 10 per altre centinaia di parole chiave. E alcune di queste parole chiave rappresentano sotto argomenti che potresti voler includere nel tuo articolo.
Come fai a trovare queste parole chiave?
Inserisci alcune URL di pagine dei concorrenti nello strumento per il Content Gap di Ahrefs, imposta la modalità su URL e lascia il campo in fondo bianco.

Premi “Mostra parole chiave” per vedere tutte le parole chiave per cui una o più di queste pagine si posizionano.
Dato che spesso c’è molta confusione e molte parole chiave in questo report, vale la pena utilizzare il filtro delle intersezioni per trovare solo le parole chiave per cui due o più pagine si posizionano.

In questo caso, molte delle parole chiave sono solo variazioni per cercare la nostra parola chiave principale. Ma ce ne sono alcune che evidenziano dei sotto argomenti da trattare, come “cos’è la bistecca di bavetta” (o “what is flank steak” in inglese) o “marinatura per la bavetta” (o “flank steak marinade” in inglese) e “come grigliare una bistecca di bavetta” (o “how long to grill flank steak” in inglese).

Analizza il report “also talk about”
Inserisci la tua parola chiave principale nel Keywords Explorer di Ahrefs, e analizza poi il report chiamato Also talk about per vedere parole chiave menzionate frequentemente sulle pagine meglio posizionate.
Se facciamo questo per “bistecca di bavetta” (o “flank steak” in inglese), vediamo parole chiave come:
- carne asada
- zucchero di canna (o “brown sugar” in inglese)
- vino rosso (o “red wine” in inglese)
- salsa di soia (o “soy sauce” in inglese)
- olio d’oliva(o “olive oil” in inglese)

Questo praticamente ci dice esattamente cosa le persone probabilmente si aspettano di trovare, dandoci anche un’idea del tipo di marinata che cercano.
5. Scrivi l’articolo
È finalmente giunta l’ora di iniziare a premere sulla tastiera per scrivere una prima bozza. La buona notizia è che, dato che hai già creato una bozza basata sui dati, non devi preoccuparti di “buttare parole chiave” qui e lì o cose simili. Scrivi seguendo la traccia.
La maggior parte del lavoro di ottimizzazione lo hai già compiuto allineando il tuo articolo con l’intendo di ricerca e grazie all’approccio data-driven. Vale comunque la pena fare qualche altra ottimizzazione per dare al tuo articolo le migliori possibilità di posizionarsi su Google.
Ecco un elenco di controllo SEO che puoi seguire per ogni articolo che pubblichi in modo da rifinirlo nel migliore dei modi:
- Includi la parole chiave nel titolo
- Tieni il tag title conciso
- Usa una URL sempreverde
- Crea una meta description efficace
- Ottimizza le immagini
- Aggiungi un indice dei contenuti
- Includi delle ‘porzioni linkabili’
- Aggiungi il markup schema
- Aggiungi i link interni
Includi la parole chiave nel titolo
La maggior parte delle piattaforme di blogging come WordPress inserisce il titolo di una pagina all’interno di un header H1, motivo per il quale includere la tua parola chiave nel titolo è una delle basi della SEO.
Se hai letto qualcuno dei nostri articoli, hai probabilmente notato come tendiamo ad includere la parola chiave principale nella maggior parte dei titoli.

Si tratta di un qualcosa di imprescindibile per posizionarsi?
Sicuramente no. Ma fa la sua parte.
Non ha però sempre senso includere la parola chiave esatta all’interno del titolo. Certe volte è meglio utilizzare una sua variazione per scopi di leggibilità.
Ad esempio, la nostra parola chiave per questo articolo è “come ottenere più iscritti su youtube” (o in inglese “how to get more youtube subscribers”), ma non l’abbiamo inserita esattamente così trattandosi di un listicle.

Tieni il tag title conciso
I tag title sono importanti perché vengono mostrati fra i risultati di ricerca:
La maggior parte delle piattaforme di blogging come WordPress fa combaciare titolo e title tag. Questo solitamente va bene, ma se il tuo titolo è particolarmente lungo potrebbe venir troncato nei risultati di ricerca.

Si tratta sempre di un fattore negativo? In realtà no, ma è sempre una buona idea quella di non farlo troncare.
Puoi farlo creando una versione del titolo del tuo articolo da utilizzare come tag title.
Questo è quello che abbiamo fatto noi per questo articolo:

Lettura consigliata: Come Scrivere Titoli Ottimizzati SEO
Usa una URL sempreverde
Ti è mai capitata una cosa del genere?

Il titolo dice che è stato pubblicato nel 2021, ma la URL contiene 2017. Qual è quindi l’opzione corretta?
Se inseriamo la URL all’interno del Content Explorer di Ahrefs, troviamo la risposta: l’articolo è stato originariamente pubblicato nel 2017, ma aggiornato nel 2021.

Dato che l’autore non ha utilizzato una URL evergreen quando ha originariamente pubblicato l’articolo, la versione aggiornata sembra vecchia, a causa del “2017” contenuto nella URL.
Questo è il motivo per il quale è importante impostare delle URL evergreen che non “scadano”, e il modo più semplice per farlo è far combaciare lo slug della URL alla tua parole chiave principale. Questo porta anche il vantaggio di avere delle URL concise e significative, che non vengono troncate in SERP.
Lettura consigliata: Come creare URL SEO friendly (Passo a Passo)
Crea una meta description efficace
Le meta description vengono spesso mostrate come descrizione della pagina nella SERP.

Creando una meta description efficace, puoi attirare un maggior numero di clic da parte degli utenti che ricercano verso il tuo articolo di blog. Questo porta chiaramente più traffico organico.
Come fai a scrivere una meta description efficace?
Analizza i punti in comune fra quelle delle pagine meglio posizionate.
Ad esempio, tutti i risultati per “tacos di bistecca” (o “steak tacos” in inglese) parlano del miglior taglio da utilizzare per quello specifico piatto, con Google che addirittura mette in grassetto termini come “bavetta” (o “flank steak” in inglese) e “manzo” (o “beef” in inglese). Questo è quello che dovresti probabilmente menzionare anche tu nella tua meta description.

Per “bistecca di bavetta” (o “flank steak” in inglese) tutte le descrizioni sono definizioni—questo è quello che quindi dovresti scrivere anche tu.

Lettura consigliata: Come Scrivere la Meta Description Perfetta
Ottimizza le immagini
Dovresti ottimizzare le immagini del tuo articolo di blog sia per questioni di accessibilità che per posizionarle in Google Immagini—che può portare traffico verso il tuo blog.
Ad esempio, ecco il traffico che abbiamo ottenuto da Google Immagini negli ultimi 3 mesi:

Ecco come ottimizzare le tue immagini:
- Rinomina i file in modo descrittivo. Come cucciolo-carino.jpg, e non IMG_95742.jpg.
- Aggiungi un alt text descrittivo. Questo serve a descrivere in poche parole le immagini per aiutare gli utenti che utilizzano i lettori di schermo.
- Comprimile. Utilizza un plugin come ShortPixel o EWWW Image Optimizer per farlo.
Lettura consigliata: SEO per le Immagini: 12 Consigli Azionabili
Aggiungi un indice dei contenuti
Un indice dei contenuti contiene link verso le sottosezioni più importanti del tuo articolo, aiutando i visitatori a trovare le informazioni di cui hanno bisogno.
Ecco un esempio da questo stesso articolo:

Il nostro è una funzione custom, ma puoi utilizzare un plugin come Easy Table of Contents per creare e aggiungere un indice dei contenuti a praticamente ogni articolo.
Oltre ai benefici lato UX, un indice dei contenuti può anche far scattare i sitelinks sugli articoli nelle SERP—che possono potenzialmente aiutarti a ottenere ancora più clic.
Ecco un esempio dalla nostra guida ai redirect 301:

Queste sono le sezioni contenute nel nostro indice dei contenuti:

Lettura consigliata: Cosa Sono i Sitelink? Come Poterli Influenzare
Includi delle ‘porzioni linkabili’
Per ‘porzioni linkabili’ si intendono porzioni di informazioni che invoglino le persone a creare link verso il tuo articolo di blog.
Ottenere più link è importante perché sono un noto fattore di posizionamento. Google lo ha detto in ripetute occasioni, e noi stessi abbiamo trovato una chiara correlazione fra i link e il traffico organico nel nostro studio condotto su oltre un miliardo di pagine.
Ma come fai a capire cosa costituisce una buona ‘porzione linkabile’ per il tuo argomento?
Ecco un modo semplice per farlo:
- Inserisci la pagine meglio posizionata per la tua parole chiave all’interno del Site Explorer di Ahrefs
- Vai nel report chiamato Ancore
- Cerca dei fattori in comune fra gli anchor text
Se facciamo ciò per una delle nostre pagine, “Tecniche SEO”, possiamo notare come molte persone ne forniscano un link per le statistiche contenute.

Probabilmente potremmo ottenere più link verso la nostra pagina se includessimo anche noi una statistica simile.
Se ripetiamo lo stesso processo per uno degli articoli meglio posizionati sul copywriting SEO, vediamo che molte persone lo citano nei link principalmente per due concetti:

Se volessimo ottenere più backlink verso il nostro articolo che parla di copywriting SEO, dovremmo probabilmente includere un paio di idee uniche al suo interno.
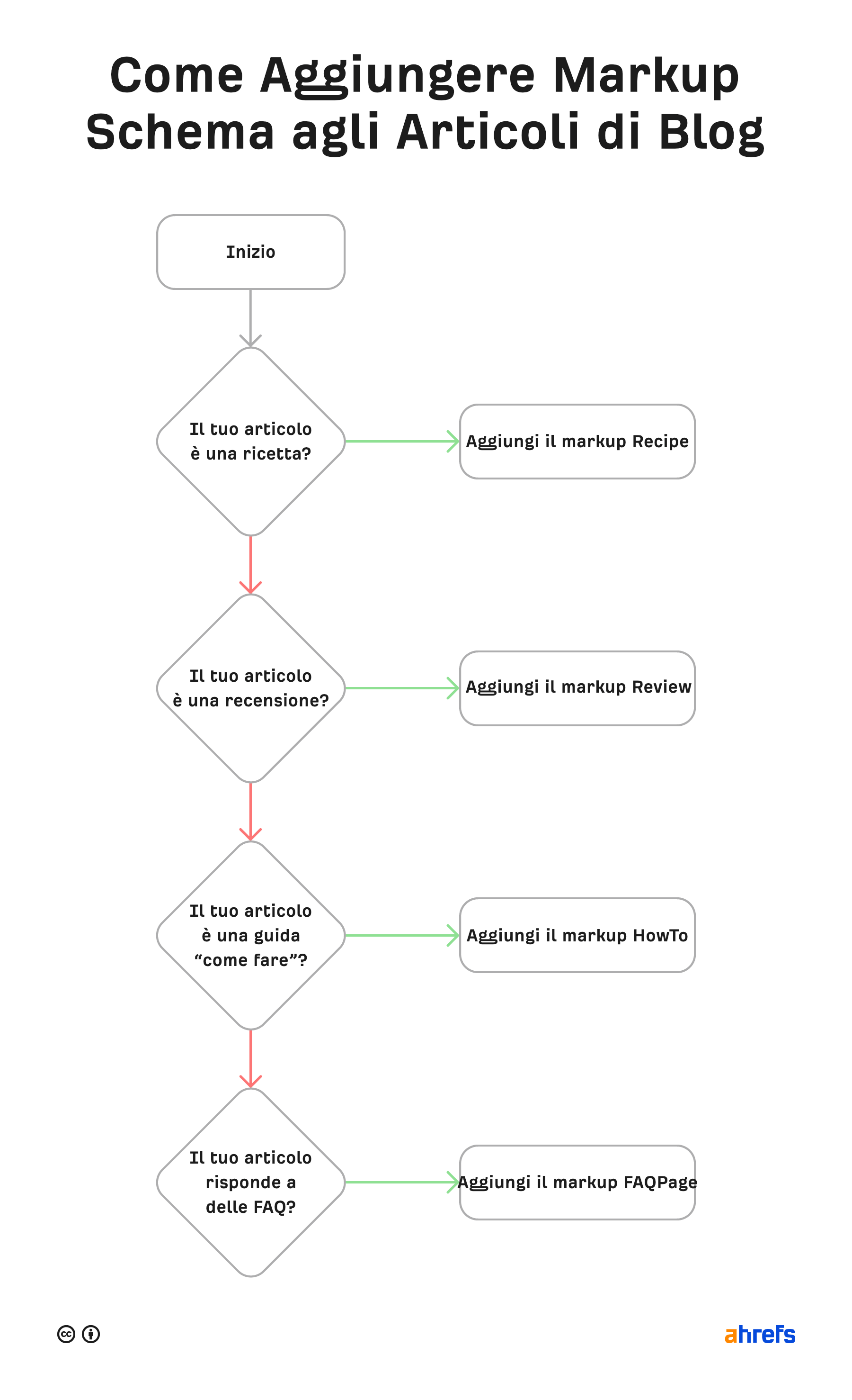
Aggiungi il markup schema
Il markup schema è del codice che aiuta i motori di ricerca a comprendere e mostrare al meglio i tuoi contenuti fra i risultati di ricerca.
Per gli articoli di blog, l’utilizzo principale del markup schema è quello di ottenere dei rich snippets come questi:

I rich snippet possono aumentare i clic e portare più traffico organico verso i tuoi articoli di blog.
Come fai a sapere se dovresti aggiungere del markup schema ai tuoi articoli?
Ecco un rapido schema da seguire:

Lettura consigliata: Rich Snippet: Cosa Sono e Cosa Fare Per Averli?0
Aggiungi i link interni
I link interni sono link da una pagina o articolo verso un altro sullo stesso dominio. Sono importanti perché possono migliorare ‘l’autorevolezza’ delle pagine e aiutare Google a comprendere di cosa queste parlano.
Questo è il motivo per cui ha senso aggiungere dei link interni pertinenti ad ogni articolo di blog che pubblichi.
Puoi identificare delle opportunità attraverso Google. Cerca:
site:iltuositoweb.com "parola chiave principale dell’articolo"
Ad esempio se il tuo articolo parla di “bistecca di bavetta” (o “flank steak” in inglese) potresti cercare:
site:iltuositoweb.com "flank steak"
Questo restituirà le pagine sul tuo sito che menzionano la parola chiave che hai come obiettivo:

Dove possibile aggiungi quindi i link verso il tuo nuovo articolo di blog a partire da queste parole e frasi.
Puoi trovare delle opportunità in termini di link interni anche utilizzano il nostro Site Audit gratuito all’interno di Ahrefs Webmaster Tools. Basta andare nel report chiamato Link Opportunities e aggiungere la tua nuova pagina.

Lettura consigliata: Link Interni per la SEO: una Guida Azionabile
La SEO per blog non è una cosa da un colpo e via. Non puoi semplicemente ottimizzare un articolo e pensare che sia finita lì. Far sì che il tuo articolo si posizioni in alto su Google e rimanga lì nel corso del tempo è un processo continuo.
Diamo uno sguardo ad alcune tattiche che puoi utilizzare per migliorare e mantenere il posizionamento dei tuoi articoli di blog.
- Aggiorna i tuoi articoli regolarmente
- Ottimizza per i featured snippet
- Crea dei content hub
- Ottieni più link
Aggiorna i tuoi articoli regolarmente
Se segui il blog di Ahrefs da un pò, saprai che tendiamo a aggiornare e ripubblicare i contenuti del nostro blog quasi spesso tanto quanto pubblichiamo nuovi articoli.
Infatti, secondo il Content Explorer, abbiamo ripubblicato circa ¼ dei nostri articoli.

Il motivo per cui lo facciamo è che raramente il posizionamento dura per sempre. I nostri articoli spesso diventano vecchi nel corso del tempo, il che porta ad una perdita di posizionamento e di traffico organico.
Questo è esattamente quello che è successo al nostro articolo che parla delle cose più ricercate su Google.

Come abbiamo risolto il problema?
Aggiornando e ripubblicando l’articolo.
Puoi notare i momenti in cui lo abbiamo fatto direttamente dal grafico, grazie alla presenza dei picchi:

Spesso riscriviamo e ripubblichiamo anche gli articoli dove abbiamo frainteso l’intento di ricerca.
Ad esempio, abbiamo pubblicato uno studio sulla SEO on-page nel 2016, ma non si è mai posizionato particolarmente in alto o ottenuto traffico organico, questo in quanto chi ricercava non voleva uno studio. Nel 2018 abbiamo quindi riscritto l’articolo in forma di guida, per poi pubblicarlo con la stessa URL.
Questo è risultato in un picco pronunciato e costante di traffico organico.

Lettura consigliata: Ripubblicare Contenuti: Come Aggiornare Vecchi Articoli Blog per la SEO
Ottimizza per i featured snippet
I featured snippet sono delle porzioni di informazioni che appaiono in cima ai risultati di ricerca. Solitamente vengono presi da una delle pagine in nelle prime 10 posizioni, con lo scopo di fornire una risposta concisa alla ricerca dell’utente.

Ottimizzando i tuoi articoli di blog al fine di ottenere un featured snippet, può fungere da scorciatoia verso la posizione più alta.
Ecco il modo più semplice per trovare delle opportunità in termini di featured snippet per i tuoi articoli:
- Inserisci il tuo blog nel Site Explorer
- Vai sul report Parole chiave organiche
- Filtra per parole chiave che contengono un featured snippet e per le quali non ti posizioni

Dopo non devi fare altro che aggiungere o riformattare le informazioni necessarie per provare a ottenere il featured snippet con il tuo articolo.
Lettura consigliata: Come Ottimizzare per i Featured Snippet di Google
Crea dei content hub
I content hub sono delle collezioni di articoli intercollegate da link fra di loro che parlano di uno specifico argomento.
Si compongono principalmente di tre parti:
- Un articolo ‘hub’ che parla di un argomento ampio/generico
- Dei sotto articoli che parlano di parti dell’argomento più ampio
- Link interni da/verso l’hub verso gli articoli dei sotto argomenti

Molti professionisti della SEO credono che creare dei content hub migliori il posizionamento di tutti gli articoli presenti in quell’hub stesso. Esistono diverse motivazioni a supporto di ciò, ma quella principale è che questo aiuta Google a vedere il tuo sito come autorevole rispetto a quel determinato argomento.
Puoi creare un content hub da zero, oppure a partire dagli articoli che hai già scritto riguardo un determinato argomento.
Lettura consigliata: Content hub per la SEO: come ottenere più traffico e link con i topic cluster
Ottieni più link
Dato che esiste una chiara correlazione fra link e posizionamento, faresti probabilmente fatica a posizionarti meglio di articoli che ottengono più link di qualità rispetto al tuo.
Come fai a sapere quanti link hanno le pagine con le quali competi?
Analizza la panoramica della SERP per la tua parola chiave con il Keywords Explorer di Ahrefs:

Una volta che hai analizzato a fondo i profili link per vedere la qualità dei link stessi, puoi farti un’idea migliore della difficoltà di posizionamento.
Lettura consigliata: Keyword Difficulty: Come Determinare le tue Possibilità di Posizionamento su Google
Conclusione
La SEO per blog è una questione di costanza. Devi scrivere, ottimizzare e aggiornare i tuoi articoli orientati alla ricerca in maniera continuativa. Ci vuole tempo, e non ti posizionerai nel corso di una notte, ma è praticamente l’unico modo per portare traffico in maniera costante verso il tuo blog.
Se il tuo blog è nuovo e ti manca ‘autorevolezza’, potrebbe aver senso cominciare dalle parole chiave a bassa competizione che permettono di posizionarsi più facilmente.
Scopri come avviare e portare un blog a 100K visite mensili e oltre nel nostro corso gratuito di blogging per aziende.
Domande? Scrivimi su Twitter.
Tradotto da Matteo Ginnetti, Consulente Digital Marketing.

