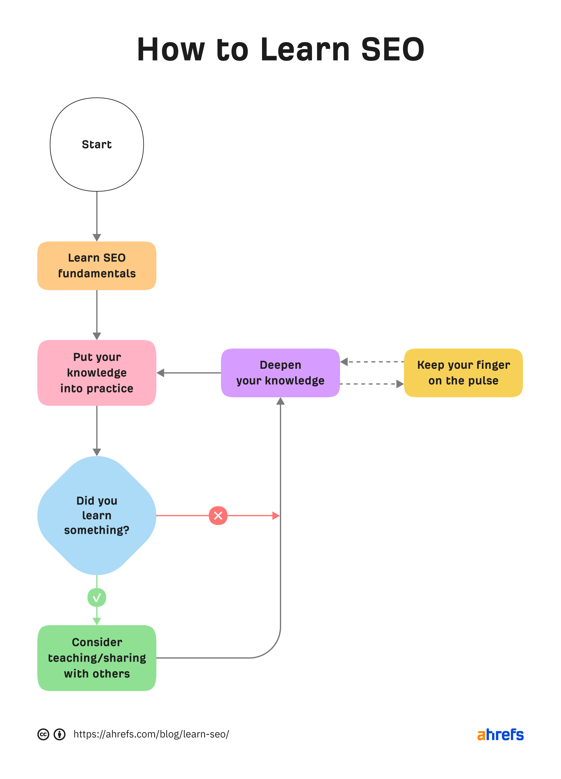
Here’s the roadmap we’ll cover in this guide:

Let’s get to it.
- Learn SEO fundamentals
- Put your knowledge into practice
- Deepen your SEO knowledge
- Keep your finger on the pulse
- Teach others what you know
If you’re not already familiar with the basics of SEO, this is where you should start. You need to understand how search engines work and the four main facets of SEO. Let’s go through these real quick.
How search engines work
Search engines work by finding content and storing it in a big database known as an index. Think of this as a library, but one that stores web pages instead of books. When you run a search, the search engine finds and returns matching results from the index. Finally, complex processes known as search algorithms rank the results.
So, when you search for something on Google, you’re not searching the entire web. You’re only searching the pages in Google’s index.
This matters for one simple reason:
If you’re not in Google’s index, you can’t rank in their search results.
Google builds its index from two main sources:
- Sitemaps – A sitemap is a file listing all the important pages on your website that you want search engines to index. You can submit your sitemap to Google to tell it that your pages exist.
- Links from known webpages – Google already has billions of pages in its index. If you get a link from one of those pages, Google can “follow” the link to discover your page.
Known web pages aren’t always on other websites. Google can discover new pages on your site by “following” links from known pages on your site.
For example, let’s say Google already has your blog homepage in its index. If you add an internal link to a new blog post from there, Google can “follow” that link to find the post.
Learn more: How Do Search Engines Work and Why Should You Care?
Keyword research
Keyword research is the process of finding what your customers are searching for. It’s important because you won’t get discovered if people aren’t searching for the keywords you target.
Unfortunately, Google doesn’t exactly make this information accessible. So the best way to find keywords is with a keyword research tool like Ahrefs’ Keywords Explorer. To use it, enter one or a few broad topics related to your industry, hit search, then go to one of the keyword ideas reports. You’ll see the keywords’ monthly search volumes and a few other SEO metrics.

In Keywords Explorer, we also show the “Traffic Potential” metric for each keyword. This estimates how much traffic the current top-ranking page for the keyword gets. And this is usually a good indicator of how much traffic you can get by ranking #1.

You can also look at search volume, but “Traffic potential” tends to be more accurate. This is because pages usually rank for more than one keyword.
Learn more: How to Do Keyword Research for SEO
On-page SEO
On-page SEO is where you optimize the content on your page to rank higher on search engines. It revolves heavily around understanding what searchers want and giving it to them—a process known as optimizing for search intent.
For example, if we look at the top results for the keyword “best protein powder,” we see that they’re all blog posts comparing top picks:

This tells us that although searchers are in the market for a protein powder, they’re still weighing up their options and aren’t quite ready to buy. As a result, it would be tough to rank an e-commerce product page for this query. That’s not what searchers want.
Learn more: On-Page SEO: Complete Beginner’s Guide
Link building
Link building is the process of acquiring backlinks from other websites to your site. It’s important because backlinks are one of Google’s top three ranking factors.
This is probably why there’s a clear correlation between linking websites and organic traffic:

Not all links are created equal, however. Links from relevant and high-quality websites usually move the needle more than links from irrelevant and low-quality websites. In other words, if your site is about Bitcoin, a link from a website about cryptocurrencies will likely positively impact rankings more than one from a website about travel.
Building high-quality links to your website is arguably one of the most challenging aspects of SEO and one of the most in-demand SEO skills.
Learn more: The Beginner’s Guide to Link Building
Technical SEO
Technical SEO ensures that search engines like Google can find, crawl, and index your content. Unless they can do all three of these things, it’s unlikely that your pages will show up in the search results.
Let’s take a look at these three things in more detail.
- Find – Google first needs to know that your page exists and where to find it.
- Crawl – Google now needs permission to crawl the page. That’s where a computer program downloads the page’s content.
- Index – Google now needs permission to add your page to its index.
You can solve the first part of the process by ensuring that your page has links from other known pages on your website and is in a sitemap that you’ve submitted to Google.
As for crawling and indexing, you need to ensure that you’re not blocking Google from doing either of these things. This is done using a file called robots.txt (crawling) and a meta tag called meta robots (indexing).
Learn more: The Beginner’s Guide to Technical SEO
Here’s an apt quote:
Knowing SEO theory is one thing; applying that knowledge to rank a website is another thing entirely. You’ll learn more about SEO in the trenches than any other way.
For example, when I was getting started in SEO, I created a bodybuilding website, as I was interested in the topic at the time. First, I made sure my technical SEO was on point and that Google could find, crawl, and index any content I published. I then did some keyword research to find topics to cover. After that, I began publishing optimized content.
Here’s the first post I published in August 2012:

Finally, I built some links.
Here’s one of the links I built with a guest post (it’s still live today… 10 years later!):

This website ended up doing quite well, which validated that the SEO theory I’d learned made sense. However, I made some mistakes too. For example, I distinctly recall the rankings for a page tanking after randomly deciding to rewrite the copy. This taught me a valuable lesson that I didn’t learn elsewhere: If it ain’t broke, don’t fix it!
It’s impossible to learn absolutely everything about every facet of SEO. The topic is just too broad. So now that you’ve spent some time in the trenches and learned which aspects of SEO you enjoy, it’s time to niche down and deepen your knowledge in one area.
This is known as becoming a t-shaped SEO.

Being a t-shaped SEO means that you have a broad knowledge of all things SEO but excel in one particular area. The area you choose to specialize in should be one that you’re best at and most enjoy.
For me, this is link building—which is why I’ve written much of our content about this topic.
Here are a few more examples of t-shaped SEOs:
- Patrick Stox: Technical SEO
- Nick Eubanks: Keyword research
- Jon Cooper: Link building
- Marie Haynes: Google penalty recovery
Notice how Marie Haynes’ specialty is hyperspecific? Instead of choosing one broad facet of SEO (e.g., keyword research or link building), she decided to specialize in the niche area of Google penalty recovery. As a result, there’s probably no SEO on the planet that knows more about this topic than Marie.
Going hyperspecific like this is a good idea if you’re learning SEO to become an in-demand SEO expert. But if you’re looking to rank websites, it’s probably better to keep things slightly broader and stick with one of the four main facets of SEO.
Either way, you should always test what you learn on your website. This is where true learning happens.
Despite what many people say, the fundamentals of SEO barely change. But small things are constantly changing. There are Google updates multiple times a year, changes to how search engines handle aspects of technical SEO, smart folks coming up with new tactics, etc.
With this in mind, while you shouldn’t spend all day every day reading SEO news, it’s important to keep your finger on the pulse.
Here are a few ways to do that:
Attend SEO conferences and meetups
SEO is a big industry with big conferences. For example, BrightonSEO attracts more than 4,000 attendees. There are numerous smaller meetups too, which you can find on meetup.com, such as this one in my hometown. These are all places where like-minded people doing SEO share insights and tactics, so there’s a lot to learn from getting involved.
Learn more: 8 SEO Conferences (Online and Offline) to Attend
Listen to SEO podcasts
Podcasters often interview smart SEOs about their successes, failures, and experiences, making podcasts a great way to keep your finger on the pulse while on the go. For example, in this episode of the Authority Hacker podcast, link building extraordinaire Bibi shares her creative approach to link outreach emails.
Learn more: 15 Podcasts to Boost Your SEO Game
Join SEO Facebook groups
Facebook has an active community of SEOs who are always willing to answer questions and offer advice should you need it. In fact, our Facebook group, Ahrefs Insider, has almost 17K members and is very active.
Learn more: 4 Best Facebook Groups for SEOs (Most Voted For)
Join SEO Slack communities
If you’d prefer not to be distracted by Facebook, consider joining an SEO Slack community. Some are free, whereas others charge a monthly subscription.
Learn more: 10 Slack Communities for SEOs and Digital Marketers
Read SEO blogs
… Like the one you’re reading, where we often publish unique ideas, processes, and studies. For example, when Google switched to relying less on title tags to generate SERP titles, we studied almost a million pages and published the results for the community.
Learn more: 29 Awesome SEO Blogs to Follow (Graded and Ranked)
Watch SEO YouTube videos
… Like our YouTube channel, where we publish similar content to our blog.
Official sources
Google publishes official algorithm updates and announcements on the Search Console Blog and hosts weekly “office hours” hangouts on its YouTube channel. You can also follow Google search representatives like John Mueller and Gary Illyes on Twitter.
Read SEO news
Search Engine Roundtable describes itself as the pulse of search marketing and publishes daily updates on everything search. Search Engine Land and Search Engine Journal also frequently publish news.
Look back at the roadmap, and you’ll see a recommendation to share what you learn with others.

This may seem counterintuitive, given that you want to learn more about SEO, but I find that teaching others helps me retain and assimilate knowledge. I think it’s because it forces me to articulate things, which often leads me to conclude that I don’t know as much as I thought I knew.
While you can do this publicly on a blog or YouTube channel, you can also do it semi-privately (in groups and communities) or privately (direct messages, face-to-face).
If you’re thick-skinned enough, doing it publicly often provides an extra line of defense against misinformation because people are usually kind enough to call you out when you get things wrong.
For example, here’s Bill Slawski pointing out an inaccurate claim in one of my articles on Twitter:

This leads me to an important point…
Don’t try to teach others SEO unless one of these things is true:
- You’ve thoroughly researched and understood what you’re teaching.
- You’re teaching something based on personal experience and testing (and you’ve made that fact clear).
The last thing you want to do is contribute more misinformation to an industry already rife with it.
Final thoughts
The famous psychologist, K. Anders Ericsson, theorized that learning a new skill takes 10,000 hours of practice. You’ll certainly gain a good understanding of SEO in that time, but the truth is that you never stop learning. I’ve been involved in SEO for 11+ years, and I learn new things all the time.
But remember, learning isn’t only about reading and retaining information. It’s also about putting what you read into practice, testing things for yourself, and finding ways to improve on conventional wisdom over time.
Got questions? Ping me on Twitter.



