According to EmailMonday, around 56% of companies use some form of marketing automation, and 40% of B2C companies plan to adopt the technology.
But marketing automation can be overwhelming, with so many different platforms, integrations, and services available. How do you know what works best for your business?
Don’t worry. You’re not alone.
In this guide, we’ll go through the following:
- What marketing automation is
- What the benefits of marketing automation are
- Some examples of marketing automation
- How to get started with marketing automation
Let’s start by defining marketing automation.
Marketing automation uses software, tools, or processes to automate repetitive tasks. This frees up time for more important tasks or increases efficiency. Automation can be used as part of an overall marketing strategy or for standalone tactics, such as email marketing, lead generation, sales, social media management, alerts, analytics, and reporting.
There are five main benefits of marketing automation. Here’s how it helps marketers and businesses.
1. Save time and money
The main benefit of marketing automation is it can save time and money because it automates repetitive tasks, such as sending emails or social media posting, which can reduce marketing expenditure.
For example, the University of Buenos Aires saved 28 employee salaries and $100,000 per annum by automating its student communication.

2. Increased sales
Marketing automation can increase sales, as it allows companies to scale their marketing efforts across multiple touchpoints, campaigns, and channels at the right time.
This sports nutritionist generated $50,000 in eight weeks by adding exit-intent automation.

3. Higher lead conversion
Drift reported that 58% of B2B companies don’t respond to sales leads. To combat this issue, marketers can improve sales funnels by automating initial and follow-up touches with prospects and customers, leading to higher revenue.

4. Improved engagement or customer service
Automation helps customer service by handling many customer requests or issues in real-time. It is possible to create automated responses to common questions, such as “What is my order status?” or “How do I use Ahrefs’ Content Explorer?”
5. Better analysis and reporting
Automation can provide marketing teams access to data, information, or insights that are easier to interpret.
For example, Ahrefs’ Rank Tracker contains information that integrates with this Google Data Studio report that lets you monitor your Google rankings and competitors.

Now let’s take a look at examples of marketing automation.
Here are some examples from marketers who use automation to help them improve different aspects of their businesses.
Drip campaigns
Drip campaigns are a series of emails automatically delivered over time that tell a story or educate prospects about a solution or problem.
Here’s an example: Blair Enns, who helps marketing agencies with pricing strategies, created a drip campaign to persuade people to buy his book.

After you opt in to get a free sample of his book, he sends you a series of emails based on his core message: “Charge more, buy my book.”

Outreach campaigns
Link building agencies use automation to follow up on prospects and earn more links from their outreach campaigns.
Here are the typical steps in an outreach campaign:
- Find prospects’ contact details
- Craft your pitch
- Outreach to prospects
- Secure links
According to Postaga, the average response rate for an initial email is 16%, and sending at least one follow-up will get a response rate of 27% on average.
So if you send 1,000 outreach emails and include one automated follow-up, that’s 110 more replies and link possibilities.
Sales conversion campaigns
I spoke to Adam Watson, the co-founder of Hollywood Mirrors, about automation.

Here’s his reply:
We automate emails depending on the customer behavior on the site.The customer gets the right email at the right time with the right offer.
We sent over one million automated emails last year from a small list, and they produce 25% of our total revenue.
One of five automated campaigns is triggered if the website captures an email address depending on on-site behavior.
- Welcome series - for subscribers who recently subscribed.
- Cart abandonment - those who add to the cart but don’t complete the purchase.
- Browse abandonment - subscribers who browse products but don’t purchase.
- Win back campaign - dormant customers who haven’t purchased recently.
- VIP automation - aimed at high or frequent spenders.
Automation helps with all KPIs such as conversion, sales, repeat orders, and customer lifetime value. The more a customer sees your brand over time, the more likely they will buy.
Another sales conversion automation example
Automation can also notify customers and staff about sales promotions, orders, shipping, and deliveries.
At the Nike.com shop, I added this product to my basket and then received this automated “Complete your purchase before we run out of your size” message.

I most certainly do not wish to miss out on this garment.
Chatbots
A website chatbot is an automated tool that can interact with visitors in real-time via text messages, emails, or phone calls. It can also automatically answer questions from visitors.
The Ahrefs chatbot provides visitors easy access to the Ahrefs Academy, help information, and chat with support staff.
When you click “send us a message,” the chatbot interprets your message and proposes relevant help pages.

If the help articles aren’t enough to answer your question, you can talk to Ahrefs support staff.

Alerts and notifications
An alert is a notification sent by a website owner whenever someone performs a specific action. For example, if someone joins your newsletter, you can email them to thank them for subscribing.
Last year, we launched Ahrefs Webmaster Tools, a free tool to help you get more out of your website.
Once you’ve verified a website and the domain is added to the dashboard, you can create automated backlink, keyword, Site Audit, and ranking notifications.
Click the three dots next to the domain name, then choose which notifications you wish to receive.

WordPress uses automation to notify you about comments posted on your website and enable plugin updates, saving web designers, developers, and bloggers time.

For invoicing purposes, I use Harvest to send out invoices. If the customer pays via Stripe or PayPal, automation sends me a payment notification and the customer receives a thank-you email.
In addition, I can set up the invoice settings so that slow payers get friendly reminders every seven days until they have paid.

Leads and appointments
If you promote services on your website, the aim is to collect information from site visitors, specifically those interested in your services.
This lead qualification automation asks website visitors a series of questions and aims to book an appointment with serious prospects. But the automation doesn’t put off those who aren’t ready to speak to a company representative yet.

In this example, here are the four questions a visitor is asked.
Question 1. What help do you need?

Question 2. What is your website built on?

Question 3. What is your budget?

Question 4. When are you looking to start?

If the prospect is a highly qualified lead, they are invited to book a call.

A less-qualified lead can sign up for a newsletter.

This automation enables marketers to get immediate and future leads from their websites.
Personalization
Automated personalization allows marketers to tailor their messages to specific individuals instead of sending the same message to everyone.
I sent subscribers a personalized website audit using Ahrefs’ Batch Analysis tool and ConvertKit custom fields.
I sent 262 subscribers a personalized email containing:
- Their Domain Rating (DR).
- The number of referring domains.
- The number of keywords they ranked for.
- Organic traffic.

Here’s the step-by-step process:
- Export subscribers from ConvertKit into Google Sheets
- Select Data > Split text to columns to get their domain name from their email address
- Copy and paste domain names into the Batch Analysis tool to extract the website metrics
- Create new columns in Google Sheets for the DR, referring domains, keywords, organic traffic data
- Match this data with subscribers
- Create custom fields in ConvertKit for the domain name, referring domains, keywords, organic traffic information
- Import Google Sheet information back into ConvertKit
- Create an email broadcast
- Insert the custom fields into the email body copy to personalize each subscriber’s domain name, referring domains, keywords, and organic traffic information
Segment customers
Customer segmentation is the process of grouping together customers based on similar behaviors, interests, or needs.
For example, you can create rules aimed at people who open emails and then tag them by a product they’ve bought or a page they’ve visited.
Here, we can see that people who visit and start to exit this spreadsheet website receive a pop-up message with segmentation options.

Upon selecting the “I’m new to Excel” option, I see that the website shows the “get 3 video lessons for beginners” offer.

Now the site owner can tailor follow-up content and offers aimed at their “beginner” customer segment.
Email triggers
An email trigger sends designated content to prospects or customers who take action on your site (e.g., sign up for a free trial, make a purchase, or raise a support request).
These emails confirm that your business noticed the customer’s request or action.
While most email marketing tools and automation platforms can trigger automatic emails, 49% of marketers don’t use these tools. So using these features gives you a competitive advantage.
Let’s say you sell training courses on a platform, such as Teachable or Podia.
After a customer buys your training course, you can send the order details to a marketing platform, such as Drip, ConvertKit, Mailchimp, etc., through an integration.

When the order details come through the marketing platform, you can trigger an automation that emails the customer a welcome email and then another email 14 days later to check on their progress in the training course they signed up for.

PPC and retargeting
Automated PPC bidding is when an advertiser bids automatically based on their budget and other criteria to make managing advertising campaigns easier.
Automated retargeting is when you display ads to people who have just visited your website to encourage them to return.
1250ships.com, an e-commerce website, created a Google remarketing ad in Mailchimp that generated over $8,200 in revenue and gained 19 new customers—leading to a 3,879% ROI in the first three months.
And here’s how you can create a Google remarketing advert with Mailchimp.
Reports
Automation can generate specific reports for specified people, dates, and times.
You can create automated reports for customers, clients, or staff within Google Analytics.
For example, here’s how to create a report showing all channel traffic:
- Go to Google Analytics > Acquisition
- All Traffic > Channels
- Click the arrow next to the date range > Tick “Compare to the previous period” > Apply

- Click the share button > Customize the email report options

Additionally, Google Search Console sends regular performance reports each month.
Ahrefs Web Analytics is a simple Google Analytics alternative. Fast, privacy-friendly, and free for up to 1 million events per month per site.
Onboarding
Onboarding is the process of bringing users up to speed with your product/service as quickly as possible.
It’s about making sure they feel welcome and confident enough to use, purchase, and keep using your product/service.
Over the festive break, I considered migrating my website from WordPress to the Ghost CMS.
Here’s the Ghost onboarding process for trial customers.

I purchased a custom theme but changed my mind and canceled the trial period.
The ConvertFlow onboarding process is more comprehensive than Ghost’s, including a video course, case studies, results, and techniques.

While I have abandoned interest in these services, I still receive valuable emails from both brands.
Social media
Automated social media uses software to post updates about a business on social media sites like Facebook, Twitter, LinkedIn, etc.
Marketers can do this manually, but it’s much more efficient if done automatically.
We use MeetEdgar to automate posting and content distribution on our main social channels; you can learn more about Ahrefs’ marketing stack in our very own Mateusz Makosiewicz’s guide.
It’s now time to put what you’ve learned about automation into practice.
If you’re new or want to automate more, here’s our seven-step guide to get started.

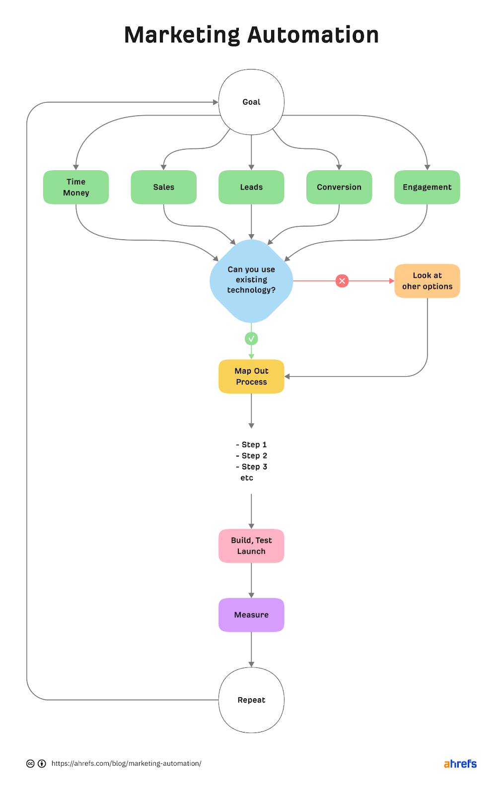
Step 1. Goal
Define a specific goal. Note that certain goals—such as saving time or money and increasing sales, leads, conversions, or engagement—are too broad. You need to examine things more closely.
For example, let’s say you looked at Google Analytics and discovered that 1.7% of traffic becomes a lead.
But after delving deeper, you discover you don’t convert many of these leads into paying clients.
Thus, one of your main goals can be to increase qualified leads or increase your conversion rates between the lead and customer stages.
Step 2. Identify technology
Take a look at the technology you are currently using.
Are there options available to reuse the existing technology to reach your goals?
Are there resources you’re not using or could be using?
For example, if you generate leads but do not convert them, is your team following up on those leads?
Could you speak to the sales team that interacts with prospects and build an automated sequence that answers the key questions sales leads have?
Step 3. Look externally
Look how others in your industry are automating parts of their businesses.
I used Ahrefs’ Content Explorer to find automation case studies rather than Google when researching this article.
Type “automation” AND “industry” (replace “industry” with your industry name) into the tool and sort by date.

You’ll discover many examples and case studies specific to your industry that you can learn from.

If you don’t believe your existing solutions or tools can help solve your issues or achieve your goal, look elsewhere.
For example, I’m comparing the templates offered by ConvertFlow and RightMessage because I believe their technology can help increase and convert more qualified leads than my current solution.


Most marketing automation tools will offer demonstrations, free trials, or “recipes” to help you decide if they are right for you.
Step 4. Map out the process
If you need to map out a process from scratch, use a mind-mapping tool like Xmind or MindMeister to visualize each user’s step.
This process for qualifying leads has already been mapped out.

Source: RightMessage.
However, there’s no educational and conversion process in place after the visitor subscribes to the newsletter.
Here’s an example of the process to generate qualified website leads.
- Define pages that prospects visit
- Create form, fields, and CTA
- Create a page, web form, and email reply
- Connect form submission with CRM by creating Zapier integration
- Set up a trigger to send follow-up emails
- Create relevant content for the email sequence
Step 5. Build, test, launch
After mapping out your process, it’s time to build the automation.
Most SaaS automation software lets you visually design the automation; if that fails, get your development team involved instead.
Then test out your process; for example, if you’re automating cart abandonment, go to Chrome Incognito and add a product to the basket:

Then abandon the order and ensure the automation works the way it’s supposed to:

Step 6. Measure
Measuring performance against the last 30 days is usually the most accurate way, and most automation solutions have methods for measuring.
Step 7. Repeat
After tackling one problem or goal, repeat the process by identifying another problem or goal.
Final thoughts
This article covered everything about marketing automation.
Automating repetitive marketing activities can help you save time and money; improve sales, leads, customer services, and engagement; and allow marketers to focus on higher-priority tasks.
The best approach is to start by automating small marketing tasks first, then move on to more significant tasks. You should also check out how to build a martech stack and what online marketing tools Ahrefs uses.
Got questions? Ping me on Twitter.

