Não se preocupe. Aqui está uma lista de 17 dicas que vão melhorar o seu marketing de conteúdo e ajudá-lo a conseguir mais visitantes, leads e vendas:
- Saiba para quem está a criar conteúdo
- Foque em tópicos com potencial de tráfego de pesquisa
- Enfrente os tópicos com melhor prestação dos seus concorrentes
- Dê prioridade a tópicos usando o ‘potencial de negócio’
- Combine os 3 Cs da intenção de pesquisa
- Crie um calendário de conteúdo
- Promova o conteúdo
- Produza imagens partilháveis
- Reposicione o conteúdo
- Adicionar ‘gatilhos’ em links
- Atualize o conteúdo
- Fazer divulgação a blogs
- Seja opinativo
- Dê uma nova luz à indústria com outras perspetivas
- Não fique obcecado com a contagem de palavras
- Gerencie um portfólio de conteúdo
- Crie ‘hubs’ de conteúdo
Uma agência de otimização de taxas de conversão (CRO) escreve sobre o assunto e atrai outros profissionais de CRO, contudo esses mesmos profissionais não precisam de serviços de CRO. Assim, o blog da agência não atrai leads que sejam vantajosos e, por sua vez, a agência constata e afirma que marketing de conteúdo não funciona.
Porém, se essa agência tivesse dado alguns passos atrás, escrito e pensado quem estava tentando atingir, ficaria claro que tipo de conteúdo ela precisava de criar; não seria sobre “táticas avançadas de CRO”, mas sim “como otimizar a sua página inicial para obter mais leads”.
É por isso que o primeiro passo para criar qualquer estratégia de conteúdo é ter clareza sobre para quem está a criar esse conteúdo.

Se já sabe quem segmentar, certifique-se de registá-lo por escrito e compartilhá-lo com toda a sua equipa. Caso contrário, use o modelo abaixo para descobrir qual o segmento ideal para o seu negócio.
Leitura recomendada: Como Criar Personas de Compradores Detalhadamente para o seu Negócio (Modelo Gratuito)
Tráfego proveniente de e‑mail ou redes sociais é um bom catalisador, mas é algo de curta duração.

No entanto, se estiver a criar conteúdo em torno de tópicos que as pessoas estão constantemente a pesquisar no Google, haverá interesse contínuo garantido. Enquanto o seu artigo for classificado no Google, a verdade é que receberá tráfego de pesquisa consistente e de forma passiva.

Aqui fica como encontrar esses tópicos:
- Vá até ao Explorador de Palavras-chave da Ahrefs
- Insira um tópico relevante para a sua indústria
- Vá até ao relatório ‘Matching Terms’
- Mude a visualização para o separador de Questões (Questions)

Aqui, você encontrará mais de 300.000 potenciais tópicos que pode segmentar. Examine a lista e escolha aqueles que são relevantes para o seu website.
Leitura recomendada: Pesquisa de Palavras-chave: Um Guia para Principiantes pela Ahrefs
Não seria incrível se soubesse quais dos artigos dos seus concorrentes tiveram mais tráfego para que pudesse, também, replicar o sucesso deles?
Bem, tenho boas notícias. Você de facto pode.
Como:
- Vá até ao Site Explorer da Ahrefs
- Insira o domínio de um dos seus concorrentes
- Vá até ao relatório das Páginas de Topo (Top Pages)

Dessa forma, poderá verificar todas as páginas classificadas por tráfego orgânico, além da palavra-chave que envia mais tráfego para cada uma das páginas.
Por exemplo, podemos ver que o artigo de Beardbrand sobre estilos de barba recebe cerca de 105.000 visitas orgânicas mensalmente. A palavra-chave que gera mais tráfego é “estilos de barba”.
Se tivéssemos uma loja de comércio eletrónico concorrente, poderíamos abordar esse tópico também e conquistar esse tráfego.
O tráfego de pesquisa por si só é uma métrica de pura vaidade. Se isso não melhorar realmente os seus negócios (ou seja, trazendo mais leads ou mais receita), obter mais tráfego de pesquisa é inútil.
Na Ahrefs, pontuamos tópicos usando o chamado “potencial de negócios”.

Combinar “potencial de negócios” com “potencial de tráfego de pesquisa” mantém-nos focados na criação de conteúdo que realmente impulsione o crescimento.
É, por isso, que nosso blog gira em torno de SEO e marketing de conteúdo e não em tópicos como “pesquisa reversa de imagens”.

Embora seja uma consulta de pesquisa bastante popular (~ 1,5 milhão de pesquisas mensais) e tenha o potencial de gerar toneladas de tráfego, não se relaciona em nada com o nosso produto (portanto, isso significa potencial comercial “0”).
O objetivo do Google é fornecer aos seus usuários os resultados de pesquisa mais relevantes para qualquer consulta de pesquisa. Portanto, para ter uma classificação alta no Google, precisa de mostrar que é o resultado de pesquisa mais relevante.
Isso significa corresponder à intenção de pesquisa — o motivo por trás de uma consulta de pesquisa.
No fundo, podemos analisar as páginas de resultados do mecanismo de pesquisa (SERPs) do Google para descobrir a intenção de pesquisa. Portanto, faça isso ao mesmo tempo que pesquisa no Google pela sua palavra-chave de destino e, em seguida, analise as páginas mais bem classificadas para os três Cs de intenção de pesquisa.
A. Tipo de conteúdo
Tipos de conteúdo normalmente enquadram-se num destes 5: artigo de blog, produto, categoria, landing page ou vídeo. Por exemplo, se pesquisar “como aprender hangul” (o alfabeto coreano), podemos ver que os poucos resultados de topo são maioritariamente vídeos.

Se quiser classificar em direção a esta palavra-chave, o mais provável é ter de criar um vídeo.
B. Formato do conteúdo
O formato do conteúdo aplica-se principalmente a artigos de blog, pois geralmente estes são instruções, listas, artigos de notícias, artigos de opinião ou resenhas.
Por exemplo, os resultados mais bem classificados para “melhores exercícios em casa” são principalmente listas que enumeram esses mesmos exercícios:

Enquanto os principais resultados para “como aprender gramática coreana” são principalmente instruções e guias:

Para ter a melhor chance de classificação, siga o exemplo.
C. Ângulo do conteúdo
O ângulo do conteúdo refere-se ao principal “destaque de originalidade” como fator de venda do conteúdo, que o faz sobressair do restante. Por exemplo, as pessoas que pesquisam “como fazer sangria” querem que a receita seja fácil.

Leitura recomendada: O que é Intenção de Pesquisa? Um Guia Completa para Principiantes
Nós mantemos o registo de todos os nossos esforços em publicar conteúdo, usando um calendário:

Cada entrada/registo no calendário também contém informação acerca de cada peça individual de conteúdo, tal como:
- Tópico
- Autor
- Contribuidores
- Estado de publicação
- Data-limite
- Imagens
- URL
- Categoria
E por aí fora.

Isso mantém toda a equipa alinhada em todo o processo de gestão de conteúdo. O editor e todos os colaboradores sabem em que fase estão, quando o prazo termina e o que precisa de ser feito em seguida.
Esta é a razão pela qual conseguimos publicar dois ou mais artigos no blog todas as semanas nos últimos anos.
Mesmo se você for um profissional de marketing de conteúdo por sua conta (sozinho), um calendário de conteúdo mantém-no focado sobre todo o processo. Não é suficiente escrever apenas quando a inspiração chega, por isso comprometa-se com um cronograma e publique de forma organizada.
Leitura recomendada: Como Criar um Calendário de Conteúdo que Funciona para Você
Se não colocar o seu conteúdo na frente de pessoas que o querem consumir, o seu conteúdo recém-publicado ficará praticamente invisível.
Na Ahrefs, promovemos cada conteúdo que publicamos. No mínimo, nós:
- Enviamos artigos no blog para os nossos subscritores via e‑mail.
- Partilhamos em todas as nossas redes sociais (nomeadamente, Facebook, Twitter, LinkedIn).
- Enviamos uma mensagem às pessoas que mencionamos no conteúdo para as avisar.
- Criamos anúncios (no Facebook, Twitter, Quora, etc.).
Terá que fazer pelo menos isso para divulgar o seu conteúdo – ou caso seja novo website, ainda mais importante. Recomendamos seguir esta lista de verificação de promoção de conteúdo:
Somos grandes fãs de criar imagens personalizadas para o nosso conteúdo. Essas imagens ajudam a simplificar conceitos complexos e a melhorar a legibilidade do nosso conteúdo.

Além disso, eles criam conteúdo incrível para compartilhar nas redes sociais. Mesmo falando de um nicho “chato” como o SEO, imagens como essa podem tornar-se virais.
Looking for a complete SEO checklist for 2021?
Here’s one you can follow. pic.twitter.com/65brjXPBcg
— Ahrefs (@ahrefs) August 15, 2021
As nossas imagens são criadas pelos nossos ilustradores internos, mas não há necessidade de saturar recursos para produzi-las. Imagens personalizadas não precisam de ser dignas de museu para serem partilhadas.
Afinal, o popular blog WaitButWhy usa apenas bonecos e desenhos animados feitos à mão. Ferramentas como o Canva também facilitam a criação de uma destas figuras.

Antes de publicar, olhe para o seu conteúdo novamente. Escolha lugares onde uma imagem personalizada pode agregar “valor”, por exemplo, onde ilustra melhor um conceito, impulsiona uma narrativa, mantém o conteúdo divertido, etc.
Faça o seu conteúdo ir além do que o esperado – transforme‑o em vários formatos e partilhe‑o em diferentes plataformas.
Por exemplo, transformamos o nosso guia de marketing de influenciadores em um vídeo e, por sua vez, o nosso vídeo sobre como obter mais assinantes do YouTube em um artigo de blog.
Nós também:
- Tornamos um artigo de blog numa publicação no Twitter.
- Tornamos vídeos no YouTube em tweets.
- Tornamos artigos de blog em posts no Instagram.
Tal como o profissional de marketing de conteúdo Ross Simmonds diz, “Cria uma vez, distribui para sempre.”
Links são um dos três fatores principais de classificação para o Google. Se quiser que o seu conteúdo tenha uma prestação elevada nos rankings, você precisará de criar links.
Um caminho – para além de construção de links – é compreender os “gatilhos” em links (isto é, a razão pela qual as pessoas se conectam com uma determinada peça de conteúdo) enquanto você o escreve/produz. Não só isto tornará mais fácil alcançar o público e construir links, como também ajudará naturalmente a atrair as pessoas certas.
Aqui fica como pode fazê-lo:
- Vá até ao Explorador de Palavras-chave da Ahrefs
- Pesquise pela sua palavra-chave alvo e deslize até à visão geral dos resultados dos mecanismos de pesquisa
- Encontre um artigo semelhante com inúmeros domínios já referenciados
- Clique no número na columa de “Backlinks”
- Percorra a coluna “Âncora” e “URL de destino” para verificar pontos em comum

Por exemplo, se fizermos isto para o artigo do Backlinko (também conhecido como Brian Dean) sobre escrita para SEO, veremos que algumas pessoas estão vinculadas por causa de algumas dicas exclusivas sobre as quais Brian escreveu — método APP, etc.

Se escrevermos acerca do mesmo tópico, teremos de criar o nosso único modelo de SEO para escrita publicitária, também.
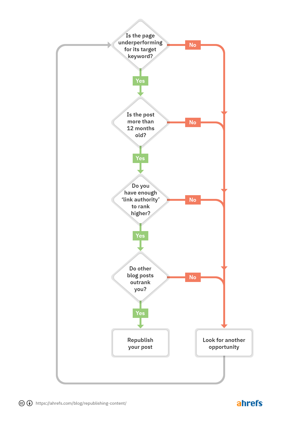
O conteúdo pode ficar “mau” com o passar do tempo. As informações podem ficar desatualizadas, a intenção de pesquisa da sua palavra-chave alvo pode mudar e os seus rankings podem decair.
Quando isso acontecer, terá que atualizar o seu conteúdo o mais rapidamente possível.
Deve atualizar tudo? Não, especialmente se tiver centenas de artigos como nós. Em vez disso, você terá que estabelecer prioridades. Faça isto tendo em conta este fluxograma abaixo:

Alternativamente, você também pode usar o nosso plugin WordPress SEO gratuito para verificar se existem publicações com baixo desempenho no seu website. Então, se for o caso, recomendamos seguir o guia abaixo para aprender a melhor forma de reposicionar e reaproveitar o seu conteúdo.
Leitura recomendada: Reaproveitar Conteúdo: Como Atualizar Artigos de Blog Antigos para Efeitos de SEO
Promoção e divulgação juntos de blogs é o processo de colocar o seu produto ou conteúdo na frente de detentores de blogs e jornalistas relevantes, enviando e‑mails personalizados para cada um deles.
O objetivo: convencer as pessoas com acesso a um público de grande dimensão a falarem sobre você e criarem um link para o seu site.
É preciso entender que divulgação do seu produto junto de ‘blogueiros’ não é spam. Não é ter permissão para encher as caixas de entradas dos e‑mails de todos os intervenientes chave no seu setor implorando pela criação de um link.
Em vez disso, é algo mais a longo prazo. É óbvio quer algo deles — é por isso que está a entrar em contato, mas ao mesmo tempo também quer fazer novos contatos e interagir, permanecendo no radar deles e construir amizades. Em vez de desperdiçar oportunidades de estabelecer relações importantes em troca de um tweet, você deseja construir o relacionamento para que possa levar a algo mais no futuro: uma colaboração, uma parceria, etc.
Então, como você faz divulgação de blogs de alta qualidade?
Escrevemos um guia do início ao fim sobre como fazê-lo (e fazê-lo em escala também), então recomendo dar uma revisão.
Leitura recomendada: Promoção a Blogs: Como Fazê-lo em Escala (Sem Parecer Rude ou Spam)
Todos nós queremos que o nosso conteúdo seja classificado no Google, gerando tráfego de pesquisa, contudo, você pode ir bastante longe através desse “jogo”. E, infelizmente, muitos websites assim o fazem. É por isso que os SERPs estão repletos de conteúdos que se parecem exatamente uns com os outros.
Não se esqueça: a classificação é apenas uma parte da equação. Eventualmente, o leitor precisa de consumir o seu conteúdo e comparar o seu produto com outros semelhantes. Se você é apenas um dos muitos, não há motivo para alguém subscrever a sua lista de e‑mails, experimentar uma avaliação gratuita ou comprar o seu produto; tem que se destacar.
Destacar-se significa partilhar uma opinião. O Wirecutter destaca-se de todos os outros websites afiliados porque divulga opiniões, por exemplo, “aqui está a melhor panela antiaderente”, “o melhor fone de ouvido sem fio”, “a melhor câmara DSLR”, etc.

Nós partilhamos com todos, regularmente, as nossas opiniões através do nosso blog. Por exemplo, o meu colega, Michal Pecanek, afirmou com confiança que existem algumas métricas populares de SEO que simplesmente não importam:

Finanças não são realmente a “minha praia”. No entanto, li quase todos os artigos escritos pelo redator de finanças Morgan Housel. Você também – se ler os artigos dele:

Morgan está a escrever sobre finanças, mas não é algo chato escrito na linguagem de Wall Street. Ele educa‑o de vários ângulos: história, psicologia, biologia, espaço e guerra. As finanças são apenas a tela em que ele pinta os seus quadros; os seus pincéis são as outras lentes que ele usa para apresentar o assunto, de uma forma enriquecedora.
A sua indústria pode ser “chata”, mas não deixe o seu conteúdo ser.
Encontre outra lente que você possa usar para ver seu setor de uma nova maneira. Por exemplo, Animalz escreveu sobre marketing de conteúdo a partir da “perspetiva de um buraco negro”.
Como Morgan coloca:
A chave para a persuasão é ensinar às pessoas algo novo através das lentes de algo que elas já entendem. Isto é fundamental deixar por escrito. Os leitores querem aprender algo novo e aprendem melhor quando se podem relacionar um novo assunto a algo com o qual já estão familiarizados.
Ler uma página de uma receita culinária, hoje em dia, significa terminar o equivalente ao livro “Guerra e Paz” de Leo Tolstoy, antes de finalmente aprender a cozinhar aquele prato de três minutos.
Google’s ranking bias for recipe sites that share the chef’s entire life story via an Ayn Rand novel length of content prior to the actual recipe knows no bounds. Esp on mobile just give us the recipe I’m trying to shop not learn the history of the universe.
— Adam Singer (@AdamSinger) October 2, 2019
Isto acontece devido à crença popular de que artigos mais longos significam mais tráfego orgânico. Mas, de acordo com o nosso estudo de 900 milhões de páginas, há uma correlação negativa moderada entre a contagem de palavras e o tráfego orgânico para artigos com mais de 2.000 palavras.
Por outras palavras, a publicação média de 10.000 palavras recebe menos tráfego de pesquisa do que a publicação média de 2.000 palavras.

Então, por favor, pare de ficar obcecado com a contagem de palavras. Ninguém quer ler conteúdo mais longo, por isso cubra tão profundamente quanto necessário, corte os aspetos sem importância e vá direto ao ponto chave.
Você não pode esperar que cada conteúdo que cria atinja todas as suas metas de marketing de conteúdo. Assim como no mundo das finanças, precisa de diversificar e elevar a qualidade com regularidade.
Dependendo dos objetivos e prioridades do seu negócio, você pode precisar do seguinte:
- Conteúdo otimizado para pesquisa
- Linkbait
- Conteúdo de capacitação de vendas
- Conteúdo de liderança de pensamento
E mais aspetos.
Embora a classificação no Google seja importante para nós, o conteúdo projetado para classificação nos motores de pesquisa não é o único tipo de conteúdo que criamos. Também publicamos estudos de dados (para liderança de pensamento e links), atualizações de produtos (para retenção), artigos de opinião (para liderança de pensamento) e ferramentas gratuitas de SEO (para geração de leads diretos).
Leitura recomendada: Risco vs. Recompensa: Como Construir um Porfólio de Conteúdo Diversificado
Mais recentemente, compilamos os nossos melhores guias gratuitos em um só ponto de partida principal para todos os nossos leitores.

Isto é conhecido como um “hub” de conteúdo (um conteúdo basilar). Os “hubs” de conteúdo são coleções interligadas de conteúdo sobre um tópico semelhante. Veja como é, na teoria:

Uma vez que o nosso blog é exibido por ordem cronológica, inversamente, uma página central como esta ajuda os nossos leitores a descobrir mais acerca do nosso conteúdo de maneira organizada.
Se tiver muito conteúdo que se prove incrível, considere criar páginas de “hub” para os vincular a todos.
Leitura recomendada: Hubs de Conteúdo para SEO: Como Obter Mais Tráfego e Mais Links
Considerações finais
Espero que tenha acabado de ler este artigo com uma série de dicas de marketing de conteúdo acionáveis que você pode aplicar ao seu negócio já hoje.
Esqueci-me de alguma dica útil de marketing de conteúdo? Se tiver alguma para partilhar comigo, entre em contato no Twitter.

