产品上市策略是一种方法,可以为自己推出新产品,并且还可以让你在中途顺利的的进行重大的更改。
本文中你会学到:
产品上市策略 (go-to-market GTM) 是公司将新产品或服务推向市场的计划。从根本上说,它确定你将提供什么、面向什么市场、以什么价格提供、你将如何提供、以及推出产品/服务所需的操作。
尽管这些术语并不相同,但它们经常可以互换使用。以下产品上市策略、营销策略、和商业计划的对比:

在一个理想的、无竞争的世界中,你只需单击一下,然后一条推文就可以发布你的产品。然后每个人都会知道你的产品,所有的事情都会自行解决。但是,不幸的是,事情并没有那么简单。所以让我们看看你需要 GTM 策略的三个原因。
1. 为增长做准备
为增长做好准备,意味着你可以确定产品发布的最佳示例,并了解如何抓住这个机会。
在制定上市策略时,你要确保:
- 该产品解决了你的目标受众的问题。
- 用户对你的产品有需求,并且在不久的将来可能会有更多需求。
- 你的客户会看到你产品的价值,并且能够负担得起。
- 产品的利润将使你的公司发展壮大。
- 你没有进入一个过度饱和的市场。
- 与竞争对手相比,你具有显着的优势。
- 你已经为增长做好了运营准备(或有扩大规模的计划)。
2. 降低风险
与为增长做好准备相反,产品上市策略的风险降低作用是帮助你认识到最坏的情况,并尽一切努力避免它。
什么是风险?
如果你的产品发布失败,你的产品或品牌可能很难重新站稳脚跟,因为差评可能会一直存在于品牌上。尽管对于像 Microsft 和 Apple 这样能够承受意外失败的巨头来说,这并不是什么大问题,但大多数公司实际上并没有无限的预算来支持安全管理。
3. 使公司与产品发布保持一致
为产品发布做准备,通常会在日常运营的过程中迷失。有什么办法来获得所有其他部门的支持呢?还有什么其他方式来管理用户或团队对产品发布的期望?
调整公司意味着每个人都知道你将要发布产品,并在你按下那个红色的 “发布” 按钮时就做好了准备。
因此,不再有 “营销部门没有给我们任何材料”,不再有 “销售人员不知道他们在卖什么”,不再有售后团队在公司内部拼命寻求问题的答案。没有公司喜欢这样的混乱的节奏。
4. 评估和保护资源
在考虑推出任何东西之前,你需要确保有足够的时间准备和足够的资金来支持你的策略。产品的上市场策略可以确保这一点。
你无法预测一切,没有人可以。但是,在发布产品时,你仍然可以预测和影响很多事情。因此,与其重新发明轮子,不如让我们逐步了解如何按步骤的构建产品上市策略。
- 确定你的市场(以及你的竞争对手)
- 识别你的客户
- 定义产品定位和价格
- 定义产品信息和核心营销策略
- 定义产品分布
- 同步营销、销售、和售后技术支持
- 确定所需的预算、时间表、以及资源
- 定义成功指标
1. 确定你的市场(以及你的竞争对手)
市场研究是你的第一站。越早使用它越好。但是,这是一个非常重要但又非常耗时的过程,因此我们针对此主题单独写了一篇文章。
让我从那篇文章中给你一些核心点。
首先,90% 的成功在于拥有正确的数据。你需要收集和分析初级研究(由你自己完成)和次要研究(由他人完成并且已经可用)。次要研究包括行业报告、行业统计数据、白皮书等,这是获取市场数据最实惠(相对)和最快的方式。
例如,如果你从事 3D 打印业务,则需要获取 Wohlers 报告,因为该报告提供了 “对添加剂制造 (AM) 和 3D 打印的全球审查和分析”。

3D 打印行业,次级市场研究的示例。来源:Wohler’s Report
此类报告提供了市场的宏观视角、以及整体环境的概览。
其次,没有竞争分析,任何市场研究都是不完整的。竞争分析会告诉你竞争对、错、以及根本不做的事情。这篇是有关如何进行的分步指南。
在你的竞争分析结束时,你应该能够进行 SWOT 分析。
这是一个假设的电子邮件营销工具的 SWOT 分析示例:

除了上面提到的类型和市场研究方法,我鼓励你进行初步研究。进行初步研究可以让你获得独特的市场洞察力,并帮助你了解尚未开发的市场潜力所在。为此,请考虑尝试调研、访谈、以及焦点小组。
要将市场研究的发现联系在一起,请考虑下表。我们已经用 3D 打印行业的假设数据填充了。如果你可以根据你的研究填写它,那么你就可以进行 GTM 流程的下一步。

2. 识别你的客户
一旦你对市场有了一个很好的了解,就该考虑你的产品将要卖给谁。
根据你的资源,你可以通过两种方式识别你的客户:
- 科学的方法。与潜在客户交谈(基于你已经完成的市场调查)。这可能是你的潜在客户、社交媒体的关注者、或者只是你认识的可能对你的产品感兴趣的人。你还可以考虑使用 SurveyMonkey,UserTesting,或是 Remesh 等服务来接触这些人。
- 可靠的预估方式。如果你在这个阶段不能与真人交谈,你需要发挥创造力。这里的诀窍是使用竞争对手的数据并用其他来源 “丰富” 它。例如,你的竞争对手可能会发布一个案例研究,其中引用了一位客户的报价,然后你可以在 LinkedIn 上对其进行研究。你还可以查找有关此人在公司中担任的角色类型的行业数据。例如,根据 CMO 的一项调查,你可能会发现自然搜索是第一大支出优先事项。
通常,此步骤的最终的目的是确认买家角色——你创建的代表客户共同特征的虚构人物(原型)。你需要知道你的目标市场可能有多个买家角色。
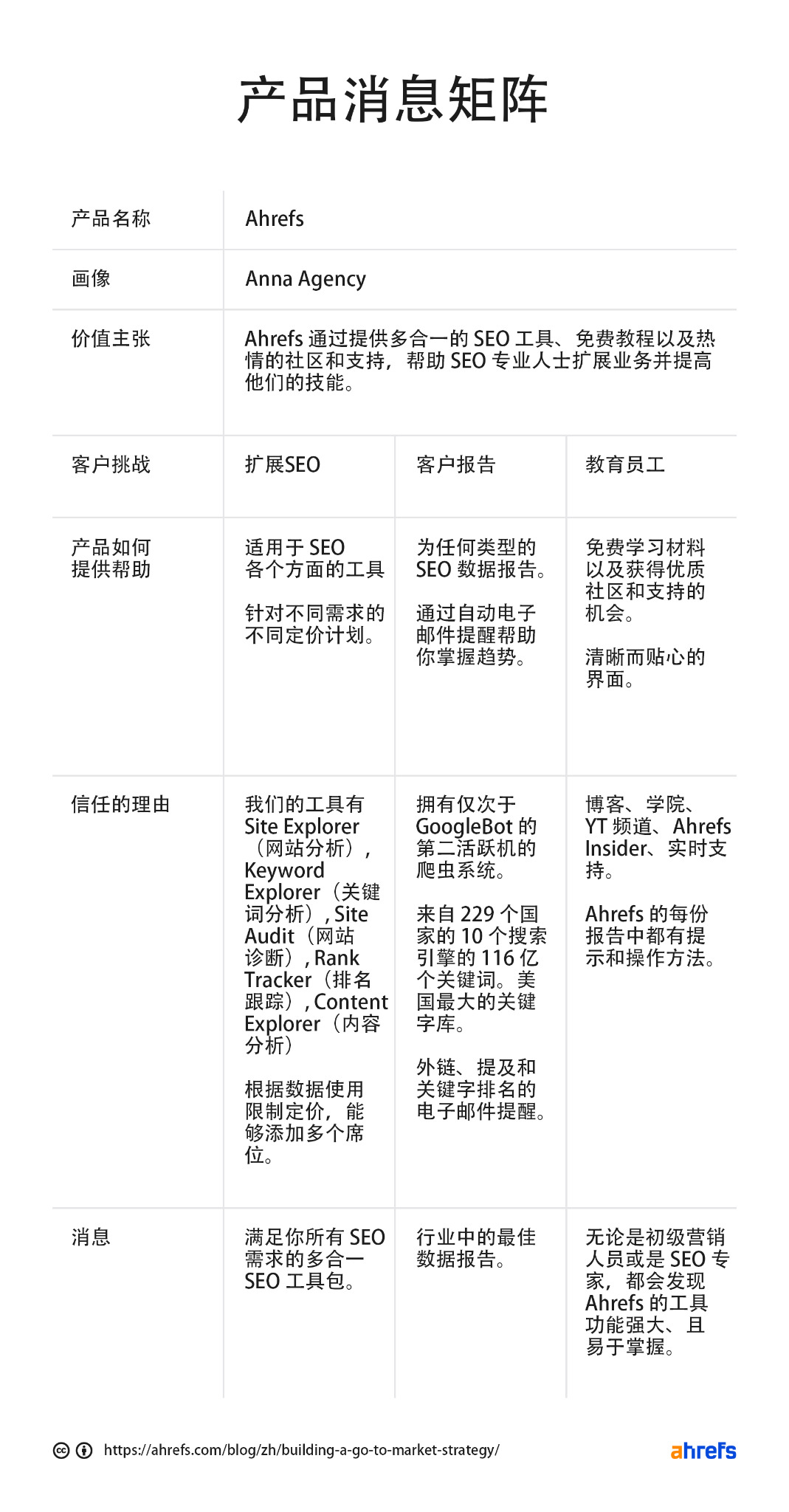
以下是 Ahrefs 买家角色的示例:

买家角色可以帮助你形象化客户的购买旅程,了解他们是谁,并了解买家自生的挑战和目标。
你可以使用买方角色画像作为组织和交流有关潜在客户的见解的辅助工具。如果你正在寻找有关此主题的更多信息,请参阅有关创建买家角色画像的详细指南。
如果你是 B2B 的业务,你还值得针对你的目标机构制定画像。这被称为 buying center(购买中心),可帮助你确定将你的产品或服务的对象。其中包括:
- 发起人:开始购买过程
- 用户:产品的实际最终用户
- 影响者:让其他人相信产品
- 决策者:批准购买
- 购买者:拥有预算
- 审批人:在更大范围内推动计划的管理层
- 控制者:控制信息传递
例如,假设你的目标是 SEO 机构。买家中心看起来像这样:
- 发起人:高级SEO经理
- 用户:SEO经理、内容营销经理、SEO分析师
- 影响者:内容营销总监
- 决策者:SEO 负责人
- 购买者:运营专员
- 审批人:总裁
- 控制者: 运营专家
3. 定义产品定位和价格
产品定位和价格决定了市场如何看待你的产品。如果开发得当,它们会协同工作以帮助你的产品更好的被用户接受。
产品定位
定位是营销中一直都存在的概念之一。它是由 Jack Trout 在 60 年代后期创造的,后来在与 Al Ries 合着的畅销书 “Positioning: The Battle for Your Mind” 中进行了深入的探讨。
根据 Trout 和 Ries 的说法,定位产品(或品牌)是为了确保消费者立即识别该产品具有的特定的一个优势。
为什么只有一个优势?因为在我们日益嘈杂的社会中,产品和品牌需要过精简的信息才能脱颖而出。
我们来看一个定位的例子。这个例子可能是有史以来最壮观和最著名的例子之一——来自 Avis 汽车租赁:
在发布此广告时,Avis 在汽车租赁业务中排名第二。 Avis 接受了这个的事实并直接用在了广告的脚本中。
Slack 是产品定位的另一个很好的例子.…..
从一开始,Slack 就将其产品定位为一种反电子邮件工具,并在每一个营销机会中推广这种说法。


来源:cmo.com.au
简而言之就是,定位,它不是创造新的或不同的东西;它正在操纵潜在客户心中已有的东西。
开发定位时最有用的工具是感知图(也称为定位图)。感知地图说明了产品(或品牌)在客户心目中的定位。
要创建一个,你需要确定定义产品空间的属性(也称为维度)并确定给定产品在该空间中的位置。
开发感知图的最佳(最科学)方法是评估影响客户购买决策的因素,并询问你的潜在客户样本,根据这些因素对产品进行评级。然后通常将结果绘制在二维图表上。
Nestle 借助上面的感知图,帮助它们将新的巧克力棒产品推向市场(研究案例)。它显示了消费者如何看待新西兰的与其竞争的其他巧克力产品。例如,他们认为 Lindt 的辣椒黑巧克力棒是一种成熟且具有异国情调的选择,而 Milkybar 则是一种更传统的选择,吸引了年轻用户。
定位产品时,请确保满足以下要求:
- 目标消费者关心你的定位。它不可能是用户完全不感兴趣的东西。那是行不通的。
- 是否正确的传递这些信息。你的定位基于什么、你的竞争优势是什么、消费者为什么要相信你、你的产品是否具有正确的功能?
- 竞争对手没有充分解决这个问题。但是你可以解决。
价格
产品定价应该是你定位的函数。如果你希望消费者将你的产品视为负担得起的选择,则你的价格应该遵循这一点。
当然,新产品首先必须对公司有利(除非你正在做一个像价格战这样的疯狂噱头来让竞争消失)。 如果你想了解有关通过产品定价确保盈利能力的更多信息,请阅读这篇文章。 现在,让我们专注于定价的营销方面。
帮助确定产品价格的一个有用的方法是确定它在价格与收益方面的位置(见下表)。 在此期间,你还可以绘制针对竞争对手的图标。 一般来说,绿色的部分都是有效的策略。

4. 定义产品信息和核心营销策略
现在是讨论该对潜在客户说些什么、以及应该使用哪些策略和渠道与他们进行交流的时候了。
产品信息
产品信息会吸引目标受众的注意力,并让他们了解你的产品。
从运营的角度来看,产品信息是你与客户沟通的战略中心。它是将为你的目标受众制作的每条消息的矩阵。包括数字广告、公关发布、产品培训还是产品网页上的内容。

这样做时,请专注于让你与众不同的地方,让事情简单明了,不要试图一次就吸引所有的人。
核心营销策略
“If you build it, they will come.(如果你建成了,它们会自己来的)”
别这么想。
市场上充斥着几乎所有东西的解决方案,而消费者则充斥着信息。 你需要一些东西来消除噪音——这就是营销策略的用武之地。
营销策略是帮助你实现营销目标的计划,是达到目的的手段。
在我看来,在制定营销策略时,你可以采取两条道路:
- 复制别人。 了解类似公司如何推出他们的产品、或从你欣赏的公司/营销人员那里获得灵感。 看看他们得到了什么结果以及他们投资什么来实现它的。 然后重新整合、改进并为自己使用。
- 发挥创意并开发定制独特的东西。
让我们讨论第一种方法:复制别人。
首先,抄袭别人并不可耻。 以内容营销为例。 谁开始的? Michelin? John Deere? 没有人知道,也没有人关心。
人们关心的是它是否有效。
今天,成千上万的公司使用内容营销,包括我们。 这个 Twitter 帖子解释了 Ahrefs 对内容营销的看法:
Let’s talk about the “ROI of Content Marketing.“
Far too often us marketers get challenged with this question by our boss (or our client):
How do I know that my investment in content will guarantee a positive return?…& how can I *MEASURE* it?
[Read more..]— Tim Soulo (@timsoulo) March 23, 2021
推文译:我们的营销人员经常被我们的老板(或我们的客户)质疑这个问题:我如何知道我对内容的投资将保证获得正回报? 我怎样才能测量它?
但复制本身就是一门艺术。 我们都听说过 “good artists copy, great artists steal.(好的艺术家抄袭,伟大的艺术家窃取)” 这句话。 换句话说,不要试图成为别人,而是有选择地从灵感中汲取元素,并将它们用于你的优势。
你可以复制:
- 推广渠道
- 营销技术栈
- 广告格式
- 营销材料的类型
- 内容类型
- 网站布局(但不是来自你的直接竞争对手)
- 搜索引擎优化策略
你可能不应该复制:
- 创意文案(标题、广告文案、标语等)
- 企业形象的标志和其他代表性元素
- 有价值的提案
现在让我们谈谈第二条路:变得有创意。
获得创造性意味着从不同的角度看待事物并跳出框框思考。
如果你想提出自己的策略,请尝试采用新的视角。
要做到这一点,你需要设定你的目标——可以粗略的预测一个数字——然后回过头来找出如何实现这些目标。
例如,假设你的目标是在产品发布后的两年内转化 2,000 名客户。 在此之前,需要满足哪些要求? 获得 2000 名客户的故事是如何展开的? 或者换句话说:
- 这些客户从产品中学到了什么并从中体验到了什么,从而促使他们购买?
- 他们是从哪里了解到和体验的?
- 客户从哪里来,他们学到的第一件事是什么?
- 你需要多少人通过营销漏斗才能转换成 2,000 人?
5. 定义产品分发
分发是向消费者提供产品或服务的过程。
为简单起见,我们可以根据产品类型细分分发渠道:数字或实体。
数字产品
- 专有/直接。 只能通过你的网站购买你的软件。 你控制整个体验,无需向第三方付款(你的付款代理商除外)。 这可能是最常见的模型了。
- 应用商店和市场。 你的软件只能(或主要)通过第三方服务(例如 Apple 的 App Store)或你集成的平台(例如 Atlassian Marketplace)提供。 费用因平台而异,从第一年的 5% 到之后收入的 30%。
- 合作伙伴计划。 你向促进你的业务(分销联盟)或充当服务合作伙伴的合作伙伴支付佣金(或提供其他好处)(Xero 据称通过他们的合作伙伴计划获得约 50% 的业务)。 这通常是一个辅助通道。
- OEM。 你的产品包装在另一个最终产品中。 例如,亚马逊 AWS 运行着许多服务的后端,包括 Netflix。
实体产品
- 直接分发。 你直接向客户销售,无论是在网上还是在实体店。 你保留所有收入并与你的客户直接联系。 与数字产品相反,硬件制造商很少将其作为唯一的渠道。 他们通常采用多种分销渠道。
- 大量(密集)覆盖。 你在尽可能多的地方提供你的产品。 你可以期望分销商获得多达 40% 的收入。
- 选择性分发。 你的产品仅在选定的商店中销售——通常是那些专门从事可以提供附加值的(例如售后服务)利基市场的商店,
- 独家销售。 你与一两个拥有在特定地区提供你的产品的专有权的合作伙伴签订协议(这通常也意味着排除在该地区的其他销售)。
- OEM。你的产品包装在另一个最终产品中。 想想 “Intel inside” 和 “Microsoft Windows” 都是大多数 PC 随附的 。
如你所见,你的产品架构在很大程度上定义了你产品的发行版。 例如,为特定平台制作的应用程序只有一种分发方式,而 SaaS 产品的通常选择是直接分发。
可以决定你的分发产品的另一个因素是市场环境,即消费者习惯和你的竞争对手。 如果市场上的每个人都利用某种第三方分发模式,那么仅依靠直销很难进入市场。 是的,这甚至适用于 Apple:

来源:9to5mac.com
也就是说,大多数时候你会有一些混合搭配的空间。 与 Xero 的情况一样,你也可以直接或通过中介提供产品。 或者你可以将直接分发、大规模分发、和 OEM 混合使用,就像英特尔对其处理器所做的那样。
无论如何,请考虑选择模型的成本和收益。 任何类型的间接类型的分发都会减少你的一部分收入,但从长远来看,它可以通过将你的产品展示给更多人来增加收入。
6. 同步营销、销售、售后支持
到这里,你会发现最具挑战性的部分已经过去了。 从现在开始,一切都更多地依赖于内部因素而不是外部因素。
首先,你需要通过为即将推出的产品同步营销、销售和支援部门来将所有内容联系在一起。
由于每个组织都是不同的,我不会建议如何让各个部门 “组织化”。 相反,我想分享一些关于在推出新产品或里程碑时对我有用的技巧:
- 尽可能与其他部门合作。 在制定 GTM 策略时(在流程的任何阶段),这是必须的。 进行内部访谈(不需要非常正式)并询问人们的见解和想法。
- 收集其他部门的需求。问问你的同事,他们需要什么来支持他们这边的产品发布。
- 创建 “真实来源”。这是可作为任何未来产品工作的基本文档来源。示例包括新闻稿、产品手册(或在线知识库)、定价表、销售消息指南、和常见问题解答 .
7. 确定所需的预算、时间表、以及资源
将任何产品推向市场都需要时间、资源和金钱。 如果你想迅速将产品推向市场,又不想造成资金短缺、或为你没有资源的事情做计划,你需要预先定义这些事情。
此类任务最好与其他部门和最高管理层一起处理。
如果你的工作预算固定,那么分配时间和资源相对简单。 只需在营销策略之间分配预算,并在团队成员之间分配你的策略,以确保一切按时完成。
如果你在这三个方面有更大的灵活性,你将需要进行一些估算才能使项目启动。 这里有几个选项:
- 使用来自类似项目的数据。 例如,先前 GTM 策略的预算。
- 使用已知变量。 例如,你可以将 CAC(用户获取成本) 乘以你希望在第一年吸引的客户数量。
- 列出所有内容并做加法。这里的要点是在列出预算、时间、和资源的元素时尽可能具体。 幸运的是,有一些工具可以做到这一点:Google Sheets 或 Excel 的免费模板、项目管理工具(如 Monday.com)中的现成模板,以及 Eastimate 或 Simplestimate 等在线估算工具。
- 计算平均值给自己一些余量。 这被称为三点估算。 你采用三种不同的估计并计算平均值。 你的三个估计可以是:乐观情景、保守情景、悲观情景。 你的保守方案可以通过上面列出的方法之一进行计算。 其他场景将相应地修改为其他的版本。
8. 定义你的成功指标
你的成功指标将你的目标与公司可以实现该目标的措施联系起来。 在定义产品上市策略指标时,基本上有两个概念需要考虑。
第一个理念是衡量整个客户旅程的关键指标,以获得最大的洞察力和控制力。
例如,你可以将成功指标建立在飞轮模型上。 在此模型中,你衡量客户旅程的三个主要阶段:吸引、参与、取悦。 增长是针对这三个指标进行优化的 “副产品”。 这就是 Hubspot 如何发展他们的公司(在抛弃旧的漏斗模型之后)以及 Jeff Bezos 如何为亚马逊设计增长战略。

第二种理念是跟踪一个或几个真北指标(注*)。 示例包括转化(或销售额)、收入增长、净推荐值 (NPS)。
译者注:什么是真北指标?就是一个行业的使命,相当长周期不会变的原则。任何行业都需要确定一个真北指标,来不断给反馈,使得企业可以不断调整、迭代企业的核心竞争力并驱动公司的业务。

但是,如果你觉得需要为 GTM 策略量身定制解决方案,这里有一份关于如何制定自己的成功指标的详尽指南。
推荐阅读:你需要注重的 25个营销指标
最后
制定产品上市策略需要大量技能和作业。 但是,没有更好的方法来确保产品的发布。 我什至愿意打赌,拥有一个 “还行” 的 GTM 策略总比没有更好。
所以保持冷静,继续你的 GTM 策略。 完成所有步骤后,你将拥有一个可以增加成功机会的工具。此外,它还可以让你和你的队友在产品发布的紧张时期睡得更好。
有问题吗?在 Twitter 上联系我吧。
译者,Park Cheng,歪猫出海创始人。



