2022 年如何进行内容诊断
这是一个错误,因为并非你发布的所有内容都完美的。 有时,它无法在 Google 上获得排名、转化、或以任何有意义的方式为你的业务目标做出贡献。
当这种情况发生时,你不应该让页面进入 “慢死” 状态。 你应该重新审视它,找出问题所在,并采取措施提高其表现。
但是,在你这样做之前,你需要找到那些表现不佳的页面——这就是内容审核的用武之地。
在本指南中你会学到:
内容诊断是你分析内容的性能,以寻找改进机会的过程。 许多内容诊断侧重于 SEO 性能,但全面审核还需要考虑到内容的业务价值。
内容审核对于了解你需要做些什么来提高网站的表现非常重要。 它可以帮助你识别表现不佳的页面、为什么不正常得原因、以及如何解决该问题。
如果你只是想提高网站的自然搜索表现,请遵循以下简单的 SEO 内容诊断流程:

在执行此过程时,请记住以下两点:
- 你应该只将它用于在自然搜索中排名的页面 — 换句话说,不要将其用于“关于”页面等。 这些页面是否在 Google 上排名并不重要,因为那不是它们的目的。
- 你应该对建议持保留辩证的态度——不要盲目地遵循建议、而不手动仔细检查它们是否有意义。 事情并不总是那么非黑即白,在自信地执行操作之前,你可能需要手动检查一些其他事情。 我将在下面讨论一些常见的 “取决于” 类的场景。
这个过程密切基于我们免费的 WordPress SEO 插件的工作方式,它几乎可以自动化整个内容审核过程并提供对应的建议。

我们免费的 WordPress SEO 插件中的诊断后的建议示例。
出于这个原因,如果你的网站在 WordPress 上运行,并且你不想知道该过程的每一个细节,那么使用该插件可能会更快。 (我们有资源可以帮助你学习如何安装和使用它。)
但是,如果你手动执行此操作,请继续阅读下方的内容。
1. 页面是否超过 6 个月?
如果此问题的答案是否定的,则不应审核该页面。 这是因为在 Google 获取排名所需要时间,因此在有时间排名之前对最近发布的内容进行更改并不是一个好主意。
例如,我们今天不会费心审核这篇博文。 这是因为它仅在一月份发布:

当然,六个月的期限并不是一成不变的。 如果你认为 3 个月的时间足以让页面排名,或者只是希望在审核之前将页面保留 12 个月,请随时调整此时间。
2. 排名在前三吗?
如果页面超过 6 个月,下一个问题是它目前是否在其主要目标关键词中排名前三。 你可以在 Ahrefs Site Explorer(网站分析)中找到此信息。使用 Ahrefs Webmaster Tools(Ahrefs 站长工具可以免费访问。
下面是做法:
- 将你的网页 URL 粘贴到 Site Explorer(网站分析)
- 进入 Organic keywords(自然关键词)报告
- 检查你的主要目标关键词的排名位置
例如,如果我们为我们的 SEO 检查表文章执行此操作,你可以看到它排在第 3 位:

如果你的页面排名前三并且你对该位置感到满意,则无需采取任何措施。 但是,如果你想追第一名,你将需要进一步调查 SERP 以查看这是否可能。
在我们的如何在 Google 中获得更高排名的指南中了解如何做到这一点。
3. 能进前20吗?
如果你的网页目前未排在前三名,请使用 Organic keywords(自然关键词)报告查看它是否排在前 20 名内。
如果是,请检查关键词是否对应唯一的页面。
最简单的方法是使用 site: 指令,搜索你的网站中的目标关键词,然后关注其他看似针对相同关键词的页面的结果。
例如,如果我们运行一个网站:搜索 moz.com + keyword cannibalization,Moz 似乎有多个针对此关键词的页面:

在这种情况下,将这些帖子合并为一个可能是最有意义的——然后使用 301 重定向来巩固链接权重。
但是,如果关键词有对应的唯一页面,那么最好的做法可能是更新它。 毕竟,该页面排名前 20 位,因此必然会有一些数据。 你可以通过增值、更新来提升表现,保证:
低排名并不总是内容问题。 你可能根本没有足够的外链来支撑。 你可以通过将关键词插入 Ahrefs Keywords Explorer(关键词分析)并检查竞争对手的网站来粗略了解你所需要的外链资源多少。

然后,你可以通过将其插入 Ahrefs Site Explorer(网站分析)来查看这些数字与你的页面数据的对比。

在我们的例子中,看起来我们并不缺少反向链接,因为指向我们页面的引用域的数量与我们的竞争对的手大致相当。
如果你是 Ahrefs 用户,你可以使用 Site Explorer(网站分析)查找你可能错过的重要的子话题。 只需将你的页面粘贴到工具中,并转到 Content Gap(内容差距机会)报告。然后将一些排名靠前的页面 URL 也粘贴其中,然后点击 “显示关键词”。 你会看到这些页面参与排名而你没有参与的所有关键词。
例如,如果我们为我们的访客博客指南执行此操作,你会看到一些排名靠前的页面正在参与 “what is guest blogging” 关键词的排名:

我们并没有这个关键词的排名,因为我们没有在我们的页面上包含此类的定义内容。所以我们可能希望在更新期间添加它,以使我们的页面更全面。
4. 这个关键词的排名对你来说重要吗?
如果你的页面没有在其目标关键词排名前 20 位,则可能需要花费大量时间和精力才能进入首页。 毕竟,将页面提升 20 多个排名通常比仅提升一两个排名更难。
出于这个原因,你需要确定付出的努力是否能够获得有价值的回报——这意味着要问问自己这个关键词的排名对你的业务有多重要。
如果关键词不是特别重要……
将该页面插入 Google Search Console 以查看它是否吸引了任何自然流量。

如果它吸引了自然流量并且你想保留它,请将页面保持原样,并将其排除在未来的内容审核之外。
如果它没有吸引自然流量,请遵循以下流程:

请注意,如果你要重定向页面,则应将其重定向到类似页面(例如将 /link-building-tactics/ → /link-building/ )
当你删除页面后最好同步更新内部链接。 以下是如何使用 Ahrefs Site Audit(网站分析)找到这些链接,你也可以通过 Ahrefs Webmaster Tools(Ahrefs 站长工具)户免费使用此功能:
- 抓取你的网站
- 进入 Link Explorer(链接分析)
- 在搜索框中输入刚刚删除的页面的网址
- 下拉选择 “Target URL(目标 URL)”
然后,你将看到指向该页面的所有内部链接的位置:

如果关键词很重要……
你需要弄清楚为什么页面没有排名。 通常,这是因为内容严重不匹配搜索意图——至少大部分如此。 如果是这种情况,你可能不得不开始重写内容。
但是,页面没有排名可能还有其他原因,例如缺少反向链接、竞争对手都是大品牌放,或者完全是其他原因。 出于这个原因,如果你不确定为什么它没有排名,请查看我们的分步指南,以在 Google 上获得更高的排名。
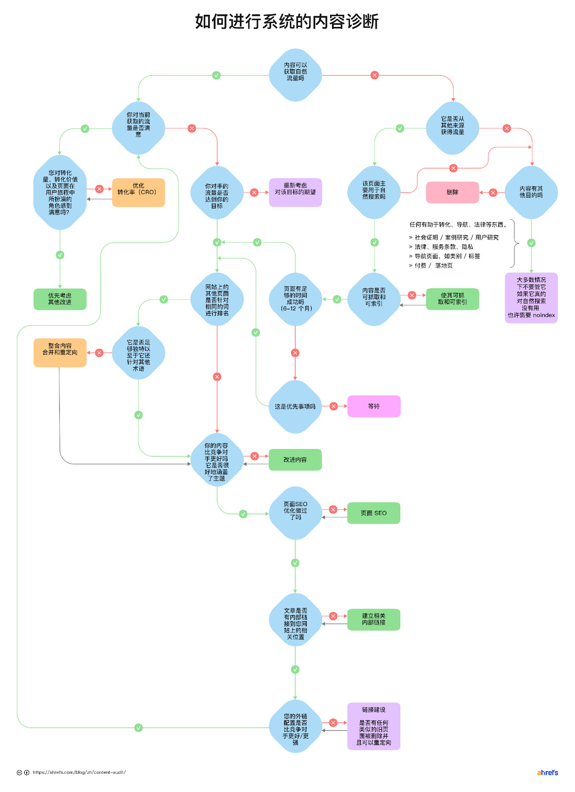
如果你正在寻找更强大的、SEO 优先的内容审核,并且还考虑转换等因素,Patrick Stox 为你提供:

你可以看到这是一个更密集的过程,几乎不可能完全自动化,因此对于核心营销人员来说,它更像是一个工作流程。
以下是一些有助于回答问题的工具和资源:
- 我的内容是否获得自然搜索流量? Google Search Console/Site Explorer(网站分析)
- 它是否从其他来源获得流量? Google Analytics
- 内容是否可抓取和可索引?Google Search Console/Site Audit(网站诊断),或者注册Ahrefs Webmaster Tools(Ahrefs 站长工具)户免费使用此功能
- 你对转化满意吗? Google Analytics
- 你网站上其他页面是否也参与相同关键词排名?Ahrefs’ SEO 插件/Site Explorer(网站分析) (Organic Keywords 自然关键词 > “Multiple URLs only” 只显示多个URL)
- 你的页面是否比竞争对手更好/是否很好地涵盖了主题? Ahrefs Content Gap tool(内容差距分析)
- 你的页面是否针对页面 SEO 进行了优化?Site Audit(网站诊断)/页面 SEO 指南
- 文章是否在相关的地方进行了内部链接?Site Audit(网站诊断)/内部链接指南
- 你的外链配置比竞争对手的更好吗?Site Explorer(网站分析)/免费外链查询/链接建设指南
最后
内容审核应定期进行。 它们揭示了如何提高你网站的性能(SEO 以及其他的)并帮助你实现业务目标。
请记住,尽管自动化的设置可以辅助内容审核,但手动检查仍然很重要。 除非你确信这是最好的做法,否则切勿删除或重定向内容。 如果你不确定,请聘请 SEO 或营销专家为你进行内容审核。
有问题吗? 在 Twitter 上联系我。
译者,Park Cheng,歪猫出海创始人。

