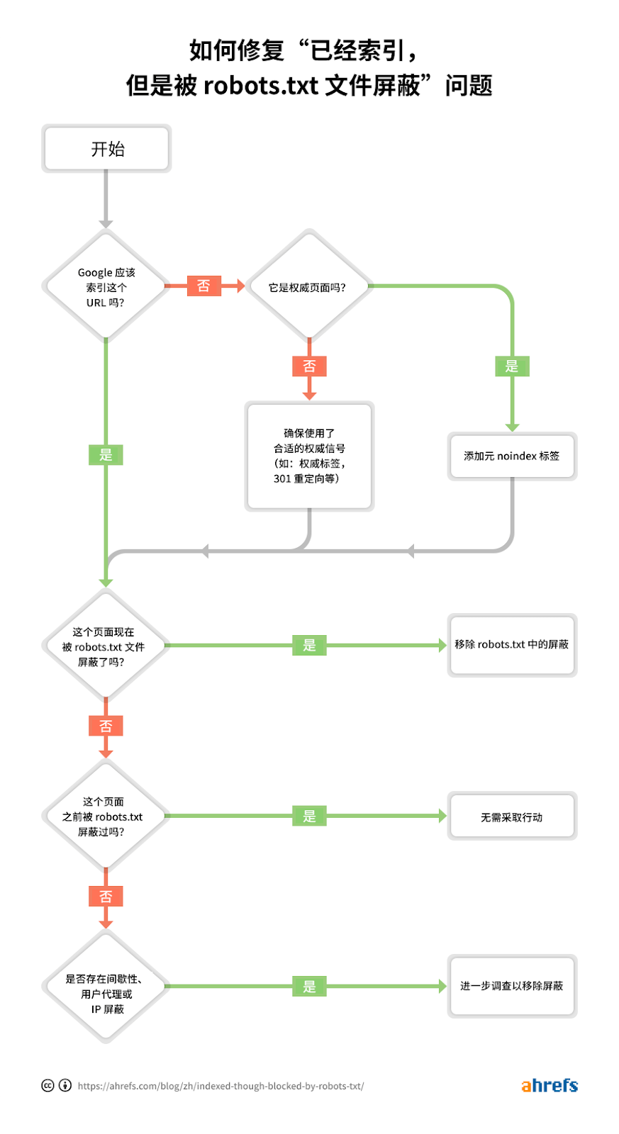
在大多数情况下,这是一个很直截了当的问题,因为你在 robots.txt 文件中屏蔽了抓取。但是还有一些其他的条件会触发这个问题,让我们通过以下故障排除流程来尽可能有效地诊断和修复问题:

你可以注意到第一步是问你自己是否想要 Google 索引你的 URL。
如果你不想 URL 被索引……
假设是权威链接,只需要添加 noindex 元 robot 标签,并确保它不被抓取。
如果你阻止某一面被抓取,Google 可能还是会索引它,因为抓取和索引是不同的两件事。除非 Google 可以抓取某个页面,否则他们不会看到 noindex 的元标签,于是仍然将其索引,因为这个页面包含链接。
如果该 URL 的权威标签指向另一个页面,不要添加 noindex 元 robots 标签。只需要确保使用了恰当的权威信号,包含权威页面的权威标签,以及允许信号可以正确地传递和巩固。
如果你想要 URL 被索引……
你需要弄清楚 Google 无法索引该 URL 的原因,并将这些阻碍移除。
最可能的原因是 robots.txt 中存在抓取阻碍。但是有其他的一些情况你也会看到被屏蔽的信息。让我们按照你应该关注的顺序来看看这些情况。
在 robots.txt 中查看抓取屏蔽
最简单的办法是使用 Google 站长工具中的 robots.txt 测试器来查问题,它会用旗标来标记屏蔽规则。
如果你知道你要找的是什么,或者你没有 Google 站长工具的权限,可以访问 domain.com/robots.txt 来找到这个文件。我们在这篇 robots.txt 文章中有更多信息,但可能你要找的是一行像这样的 disallow 声明:
Disallow: /
这里可能会提到一个特定的用户代理,也可能把一切都屏蔽了。如果你的网站是全新的或者是最近刚刚上线的,你要找的可能是:
User-agent: *
Disallow: /
在你调查 robots.txt 屏蔽问题的时候,可能有人已经将它修复了。这是最好的情况。然而,如果这个问题看起来已经被解决了,但是一段时间后又重新出现,你可能遇到了断续屏蔽的问题。
如何修复
你想要移除那条导致屏蔽问题的声明。具体操作方式取决于你所使用的技术。
WordPress
如果这个问题影响了整个网站,最可能的原因是你打开了 WordPress 中不允许索引的选项。这个错误对于新网站和移植网站来说很常见。按照以下步骤进行检查:
- 点击 “设置”
- 点击 “阅读”
- 确保 “搜索引擎可见性” 未被选中

使用了 Yoast 的 WordPress
如果你正在使用 Yoast SEO 插件,你可以直接编辑 robots.txt 文件来移除这则屏蔽声明。
- 点击 “Yoast SEO”
- 点击“工具”
- 点击“文件编辑器”
使用了 Rank Math 的 WordPress
与 Yoast 类似,Rank Math 允许你直接编辑 robots.txt 文件。
- 点击 “Rank Math”
- 点击 “通用设置”
- 点击 “编辑 robots.txt”
FTP 或者主机
如果你有网站的 FTP 访问权限,你可以直接编辑 robots.txt 来移除导致这个问题的 disallow 声明。你的主机提供商可能会给你文件管理器的访问权限,它允许你直接访问 robots.txt 文件。
查看断续的屏蔽
间歇性问题可能更难排除,因为导致屏蔽的条件并不总是存在的。
我建议你查看 robots.txt 文件的历史。例如,在 Google 站长工具的 robots.txt 测试器中,如果你点击下拉菜单,就可以看到该文件的历史版本,点击他们可以看到包含在其中的内容。

archive.org 的时光倒流机器(Wayback Machine)也为他们抓取了的网站的 robots.txt 文件提供了历史信息。你可以点击他们有数据的日期来查看那一天这个文件所包含的信息。

或者你也可以使用修改(Changes)报告的 beta 测试版,它可以让你很简单地看到两个版本之间的内容变化。

如何修复
修复间歇性屏蔽问题的过程取决于引起这个问题的原因。例如,一个可能的原因是测试环境与真实环境共享了缓存。当来自测试环境的缓存处于活动状态时,robots.txt 文件可能包含了屏蔽指令。而当来自真实环境的缓存处于活动状态时,网站可能是可被抓取的。在这种情况下,你会想着将缓存分离,或者将来自测试环境的 .txt 文件排除。
查看用户代理屏蔽
网站有时会屏幕像 Googlebot 或 AhrefsBot 这样的的用户代理。换句话说,这个网站侦测到了特定的爬虫,并屏蔽了与之对应的用户代理。
如果你在常规浏览器打开一个页面是正常的,但是切换用户代理后却被屏蔽了,就表示那个特定的用户代理被屏蔽了。
你可以使用 Chrome 开发者工具指定一个特定的用户代理。另外一种办法是使用像这样的浏览器扩展来切换用户代理。
或者,你可以使用 cURL 命令来检查用户代理屏蔽。在 Windows 操作系统中,我们可以这样操作:
- 按下 Windows + R,打开“运行”框。
- 键入 “cmd”,接着点击“OK”。
- 键入下面的 cURL:
curl -A “user-agent-name-here” -Lv [URL]
curl -A “Mozilla/5.0 (compatible; AhrefsBot/7.0; +http://liftbodyfocus.vip/robot/%29%E2%80%9D -Lv https://liftbodyfocus.vip/p%3E%3Cp%3E%3C/p%3E%3C/pre%3E%3Ch4 class="wp-block-heading">如何修复
不幸的是,这是另外一个你需要知道屏蔽所在的位置才能修复的问题。许多不同的系统会屏蔽爬虫,包含 .htaccess,服务器配置,防火墙,内容分发网络,甚至一些你无法看到主机供应商控制的东西。最好的办法是联系你的主机供应商或者内容分发网络,询问他们屏蔽来自何处,以及如何解决这个问题。
例如,这里有两种不同的你可能需要关注的在 .htaccess 中屏蔽用户代理的方法。
RewriteEngine On
RewriteCond %{HTTP_USER_AGENT} Googlebot [NC]
RewriteRule .* - [F,L]
或者……
BrowserMatchNoCase "Googlebot" bots
Order Allow,Deny
Allow from ALL
Deny from env=bots
查看 IP 屏蔽
如果你证实没有被 robots.txt 文件屏蔽,并且排除了用户代理屏蔽,那么可能遇到了 IP 屏蔽。
如何修复
IP 屏蔽是难以追踪的问题。和用户代理屏蔽一样,你最好的办法是联系主机服务商或者内容分发网络,询问他们屏蔽来自何处,以及如何解决。
你需要在 .htaccess 中寻找 IP 屏蔽,如下例所示:
deny from 123.123.123.123结语
大多数时候,“已经索引,但是被 robots.txt 文件屏蔽”警告信息来自 robots.txt 屏蔽。如果你遇到的情况不是这样,希望这份指南可以帮你找到并修复问题。
有问题?在 Twitter 上告诉我吧。
译者,Alex Wang,Not Soup Yet 创始人

