这个列表帖子可能看起来比较常规,但我们但我们撰写它时很有策略,为的是能从一个外展活动中获得外链。
它确实起效了。我们发送出 515 封电子邮件,并从 32 个网站中获得了 36 个外链。
这则帖子目前之于 “SEO stats”(SEO 统计信息)这个关键词排名第一。

在本指南中,你将了解:
你可能听说过“摩天楼策略”。这是一种外链建设策略,你可以在其中找到包含着大量链接的页面,创建“更好”的东西,然后向那些目前链向较差页面的网站推销(你创建的)新的和改进后的资源。
它对任何类型的内容都奏效,但我们有一种理论,认为它可能特别适用于统计信息页面,因为:
- 统计页面往往有很多链接
- 统计页面通常是过时的
- 统计数据经常被草率地更新
让我们更深入地探究这其中每一项的重要性。
1. 统计页面往往有很多链接
每个“摩天楼”企划都以一个或多个包含大量链接的页面开始。并且,如果你们在谷歌上搜索有关热门主题的统计信息页面,几乎总能发现排名靠前的页面里坐拥大量的外链。
来看看 “youtube statistics”(“youtube 统计信息”)的结果:

这里有多个页面,其中包含来自数千个网站的链接。
这通常是因为博客作者和记者经常在他们的帖子中引用这些页面的统计信息。
例如,看看这篇来自 Shopify 的帖子,这是一篇关于为你的企业建立 YouTube 频道的帖子:

作者在第一段中引用了两个统计数据并链接到他的来源,其中一个是 YouTube 统计数据的精选列表。这很可能是他在为自己的文章做调查研究时,在这篇文章中发现了有用的统计数据,于是引用并链接到该文章来源。
2. 统计页面通常是过时的
大多数统计信息页面很少更新,导致其通常存在着过时且不准确的统计信息。
这就是一个例子:

如果我们查看该统计信息的来源,我们会被带到 YouTube 的新闻页面。在这里,我们可以看到每月 YouTube 有超过 20 亿用户登录,而不是引文中所写的 19 亿。
这便是一个问题,因为它导致博主和记者引用了过时的统计数据。
例如,如果我们在网站分析中检查此页面的外链报告,在链接锚文本和及其周围文本中搜索“ 19 亿”,然后打开“每个域名一个链接”开关(“one link per domain”),则会看到 55 个网站引用了过时的统计信息,并指向了该页面。

3. 统计数据经常被草率地更新
即使人们确实更新了统计信息页面,他们不是总能做得很好。常见错误之一是人们从页面中删除过时的统计信息,却没有用更新的统计信息替换它们。
这里的问题是,统计数据被删除了,引文和链接仍然存在。
例如,让我们在网站分析中查看锚文本报告中的 YouTube 统计信息列表。许多引介页面都引用了有关 YouTube 是网络上访问量排名第三的网站的统计数据。但是,如果我们在页面本身中搜索该统计信息,则无迹可寻。

这是因为作者更新了该页面并删除了该统计信息。
你可能已经大致知道我们要做什么了。 如果不知道,不用担心。下面我们就来看看整个过程。
这就是我们所做的:
- 找到一个成功的话题
- 找到链接潜在客户
- 缩小了链接机会的范围
- 创建了统计信息页面
- 找到联系信息并对机会进行了调研
- 撰写并发送了外展邮件
第一步:找到一个成功的话题
从一开始,我们就知道我们想创建一个有关SEO或在线营销的统计信息页面,毕竟这就是我们网站存在的意义。然而,当时我们还没有确定的主题,因此我们首先需要做一些研究。
首先,我们在 Ahrefs 的关键词分析中搜索与我们的业务相关的关键字,例如 SEO、搜素引擎优化、内容营销等。

我们在这个页面中选择词组匹配报告,并使用 “Include”(包含)过滤器来查找包含诸如 statistics(统计数据), stats(数据), facts(事实)和 figures(数字)之类的词的关键词。

这给了我们很多想法,但我们需要将它们缩小到那些拥有大量外链的排名靠前的页面。为此,我们使用了关键词难度过滤器来排除所有难度较低的关键词。

如果你想知道我们为什么要在这里使用关键词难度过滤器,这是因为该指标是基于当前排名靠前页面的指入域名平均数量的。如果一个关键词的 KD (关键词难度)得分高,则通常意味着排名最高的页面拥有来自许多网站的链接。
这在很大程度上缩小了范围,但我们还有一些想法还没实现,其中最相关的是 “SEO statistics”(搜索引擎优化统计)。
最后,我们检查了 SERP 概览,以确保排名靠前的页面大多是经过整理的统计信息页面。从页面标题就可以很容易地判断是否达到了这个标准。

第二步:寻找链接机会
如果我们在这一步进行 “shotgun”(广撒网)活动,那么找到链接机会将非常简单。我们只需下载每个对标的统计信息页面的外链完整列表,随便改写一篇旧帖子,然后向所有人发送相同的外展邮件。
这就像在传达一些笼统而含糊的信息,例如“嘿,看到你链接到此统计信息页面了。我们的页面做得更好。也许可以考虑换掉链接?”
这是典型的 “Skyscraper”(摩天楼)策略,我们不喜欢这种方法。我们以前都遇到过这种类型的邮件。它们是垃圾邮件,无用且令人厌烦。
所以我们改为这样做:
首先,我们回顾了 “SEO statistics”(“SEO统计信息”)的 SERP 概览,并查找了外链最多的精选统计信息页面。

接着,我们分析了该页面,以查看哪些统计数据吸引了最多的外链。
为此,我们在网站分析中打开了页面的锚文本报告,并查找了经常提及的统计信息。很快,我们看到很多链接提到了 93% 的在线体验是如何从搜索引擎开始的。

我们将其记录在表格中,然后继续浏览报告,直到收获一些热门的统计数据。

接下来,我们要检查每个统计信息是否符合两项指标:
- 是否有足够多的人因为这个统计数据而引用(这个页面)?
- 我们能否提供一个充分的理由,让他们用我们的页面替换或增加到当前的引用?
为此,我们首先访问页面的外链报告,打开“每个域名一个链接”的开关,然后在链接锚文本及周围文本中搜索每一项统计信息。
就“ 93% ”这项数据而言,它吸引了 700 多个网站的链接。

第一项指标,符合。
接下来,我们需要查看是否有充分的理由联系这些人,因此我们打开了统计信息页面,并执行了以下流程:

我们发现,页面上甚至没有提到“ 93% ”这个统计数据。

我们的其他统计数据大多数仍在页面上,但当我们检查其来源时,发现许多都是过时的。无论是哪一种情况,我们都会在网上搜索最新的统计数据。
于是所有内容都被记录在表格中,我们看到了这样的结果:

- 列 A:该统计信息页面的链接(即我们找到该统计信息的地方)。
- 列 B:引用该统计信息的指入域名的数量(我们还将其链接到网站分析中的筛选报告,以便访问)。
- 列 C:该统计信息本身
- 列 D:该统计信息的原始来源(如果我们可以找到的话)。
- 列 E:该统计信息的年代。
- 列 F:更新的该统计信息(如适用)。
- 列 G:新统计信息的来源。
- 列 H:新统计信息的年代。
- 列 I:注释和推销的切入点,例如该统计数据是否过时或在页面中缺失。
接下来,我们在其他排名靠前的统计页面中重复这一全过程,直到我们基于 8 个统计数据找到了数千个潜在客户。

最后,我们从外链报告中下载每个统计信息和页面的所有潜在链接机会,然后将它们导入 Google 表格中,并根据其细分标记了每个链接。


我们总共有 1,986 个还未审查的链接。
第三步:缩小链接机会的范围
尽管我们有理由接触 1900 多个潜在客户,但由于一些显而易见的原因,我们不想接触低质量的网站。因此,我们的下一个任务是整理潜在客户清单。
第一步是为同一个域名的多个链接去重,因为网站可能链接到多个统计页面,而我们不想重复访问同一站点。
这很容易做到。 我们刚刚为引荐网站添加了一列,并使用了像这样的工具来批量获取根域名,然后我们将它们粘贴到工作表中。
接下来,我们使用内置功能删除重复域名。

第二步是删除直接指向带有 nofollow、UGC (User-Generated Content,用户生成内容)或赞助标记的链接机会。为此,我们过滤了 “Type”(类型)列并删除了相应几行。

最后一步是排除流量不大的网站。为此,我们使用 Ahrefs API 和 Google 表格中的脚本编辑器为所有链接机会提取了域名流量。
如果你一直看到这里,但是没有 API 订阅,可以改用我们的网址批量分析工具。只需一次粘贴 200 个域,并将目标模式设置为域名及其所有子域名。

然后,你可以导出文件并针对根域名运行 VLOOKUP。
此过程结束时,我们的表格中还剩下 902 个潜在链接机会。
第四步:创建统计信息页面
统计信息页面的现实情况是,它很难在众多页面中脱颖而出。但是,我们做了三件事使我们成为“最好的” SEO 统计信息页面:
- 包含了其他页面的热门统计数据
- 包含了其他有趣的统计数据
- 对统计数据进行了类别分组
让我们来看看为什么这几点很重要。
包含其他页面的热门统计数据
我们在帖子中加入了帮助其他类似页面获得了大量链接的每个统计数据。如果统计数据是过时的,我们会查找并添加一个最新的数据。
我们这样做的部分原因是为了将我们的页面与外链建设活动联系起来。但是,我们也意识到这些是人们觉得最有用的统计信息。 我们是怎么知道的?因为他们经常被博主和记者在帖子中引用。
包含其他有趣的统计数据
我们网页上的统计信息并不都与我们的外链建设活动有关。我们努力寻找并加入其他似乎有趣的数据。
然而,我们不想加入任何过时的统计数据,因此我们努力寻找想要加入的每个统计数据的原始来源。如果我们找不到其来源或意识到该数据已经过时,我们会寻找一个最新的数据。
这听起来似乎是一件小事,但在大多数统计信息列表中,这实际上是一个巨大的问题。
例如,我们之前发现的 “ 93%” 的数据来自 2006 年的一份报告。
对统计数据进行了类别分组
人们不会像常规博客文章那样使用统计信息列表。大多数人只是在寻找精选信息来添加到他们的帖子中支持自己的主张。因此,我们需要让我们的帖子井井有条且易于理解。
为此,我们将统计数据按类别分组,并在引文中添加了跳转链接。

我们还在帖子开头的“热门 SEO 统计信息”部分下列出了被引用次数最多的SEO统计信息。这使人们更容易找到最常被引用的和有趣的统计数据。
第五步:查找联系信息并对机会进行调研
我们发布了 SEO 统计信息列表(并非变址该页面),我们几乎完全准备好进行一些外展并建立一些链接。但首先,我们需要找到潜在链接机会的联系方式。
如果你读过我们的外链建设指南,或者观看过同一主题的视频,那么你就会知道我们非常喜欢在这一步使用 API 和自动化。
考虑到这一点,我们做了如下工作:
- 我们通过自定义工具运行所有链接,以尽可能多地获取作者姓名。它远非完美,但我们最终还是获得了 741个 名字。
- 我们提取出这些名字,并通过 Hunter 的 API 搜索它们的邮件地址。Hunter 发回了 452 个电子邮件地址。命中率大约是 60%。
- 我们通过 NeverBounce的 API 运行这些邮件地址,以查看哪些是可发送的。
经过大约 30 分钟的自动运行,我们收到了 168 封有效邮件,其中有 92 封需要人工干预,178封无法投递。

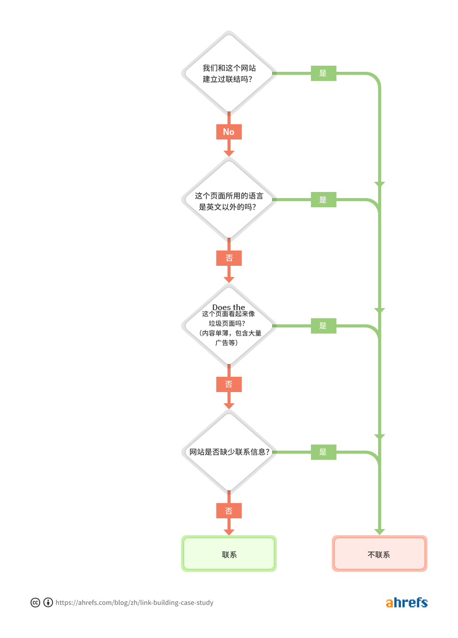
对于有效的电子邮件,我们要做的就是检查其页面质量是否良好。我们的团队成员之一 Vlad 负责这个过程。他每周花几个小时审查潜在链接,并查找丢失的联系信息。
以下是他所执行的审查过程的简化版本:

然后,他在电子表格中标记所有链接机会,这使我们有 515 个网站可供选择。
他还标记了链接页的内容。

第六步:撰写并发送外展邮件
在点击发送邮件之前,最后一个流程是编写我们的外展模板并为每个链接机会创建个性化文案。
我们想针对每个潜在引用的统计信息个性化该电子邮件。
我们的产物如下:
嗨【名字】,
看到你在你的页面上提到有关【页面主题】的【信息】。
【文案】
我们在这里发布了这个信息以及一些新的 SEO 统计信息:
https://liftbodyfocus.vip/blog/57-seo-statistics-for-2020/%3C/strong%3E%3C/p%3E%3Cp%3E%E4%B8%8D%E7%9F%A5%E9%81%93%E4%BD%A0%E6%98%AF%E5%90%A6%E5%9C%A8%E7%A7%AF%E6%9E%81%E5%9C%B0%E7%BC%96%E8%BE%91%E5%B8%96%E5%AD%90%EF%BC%8C%E4%BD%86%E5%A6%82%E6%9E%9C%E4%BD%A0%E6%84%BF%E6%84%8F%E7%9A%84%E8%AF%9D%EF%BC%8C%E6%88%96%E8%AE%B8%E5%80%BC%E5%BE%97%E6%9B%B4%E6%96%B0%E4%B8%80%E4%B8%8B%EF%BC%9F 无需有压力 :)
谢谢,
Vlad
前三段个性化文案非常简单,因为我们已经在电子表格中获得了这些信息。
对于这篇文章,我们根据上述统计信息编写了八个自定义段落。

最后,我们将所有内容放到一页,然后将它导入我们的外展工具:PitchBox。最后就为每个潜在客户发送了一封简单而个性化的邮件。
以下是最终版本的文案示例:
嗨 Josh,
看到你在电子商务 SEO 页面上提到 93% 的在线体验是如何从搜索引擎开始的。
这实际上是 14 年前的数据了。最近( 2019 年)的研究表明,这个数据已经下降到 68% 。我认为这是因为社交和其他来源的流量占据了约 ⅓ 。
我们在这里发布了这个信息以及一些新的 SEO 统计信息:https://liftbodyfocus.vip/blog/57-seo-statistics-for-2020/%3C/strong%3E.%3C/p%3E%3Cp%3E%E4%B8%8D%E7%9F%A5%E9%81%93%E4%BD%A0%E6%98%AF%E5%90%A6%E5%9C%A8%E7%A7%AF%E6%9E%81%E5%9C%B0%E7%BC%96%E8%BE%91%E5%B8%96%E5%AD%90%EF%BC%8C%E4%BD%86%E5%A6%82%E6%9E%9C%E4%BD%A0%E6%84%BF%E6%84%8F%E7%9A%84%E8%AF%9D%EF%BC%8C%E6%88%96%E8%AE%B8%E5%80%BC%E5%BE%97%E6%9B%B4%E6%96%B0%E4%B8%80%E4%B8%8B%EF%BC%9F 无需有压力 :)
谢谢,
Vlad
接下来要做的就是点击发送。
我们总共发了 515 封邮件。其中 473 封发送成功,42 封被退回。
根据发送成功的邮件推算,我们的转化率为 5.71%,这意味着我们联系的 27 个网站都链接到了我们。
然而,还发生了另外两件很酷的事情:
- 有五个我们未联系过的网站链接到了我们。这也许是因为有些人从与我们有联系的人那里,还有其他的社交分享中找到了我们的帖子。我们总共在 Facebook 上被分享了 19 次,在 Twitter 上被分享了 2 次。
- 有些网站不止链接一次。它们在新旧页面都链接到了我们。
如果我们把这些因素考虑在内,我们的推广活动为我们带来了 32 个独特网站的 36 条编辑链接。
但是,当然了,数量只是获得成功的一半。质量如何呢?
让我们按域名评分来划分:

32 个引用域中有 9 个具有 70 或更大的 DR(域名评分),12 个的 DR 值为 40 至 69,其余 11 个的 DR 值为 4 至 39。
如果我们对预估的自然流量进行同样的处理,那么我们得到的结果是:

1 个网站的每月搜索访问量超过 1,000,000,6 个网站介于 10,000 和 1,000,000 之间,6 个网站在 1,000 到 9,999 之间,16 个网站介于 100 到 999 之间,4 个网站没有搜索流量。
依据传统的 SEO 指标,我们获得的大多数链接都是高质量的。当然,此类指标并不是万无一失的,但是在手动检查了我们获得的每个链接之后,我认可这个结论。
尽管此活动取得了成功,但有些人可能会认为 5.71% 的转化率没什么特别的。
五年前,这确实没什么特别的。但外展工作日益困难,越来越多的人要求以此获得资金或其他利益。
也就是说,我们几乎可以肯定有两种方法可以提高转化率。
1. 与潜在客户进行谈判
我们的推广活动转化率为 5.71%,但回复率为 17.55%。这意味着有 83 个人回复了我们的邮件,但只有 27 个人链接到我们(还有 2 个是我们没有联系过的人)。
尽管其中一些是“谢谢,不需要”之类的回复,但许多回复是请求交换链接和其他东西的。
以下是一个简单细分:
- 8 个人要求交换链接;
- 6 个人要求其他回报(例如,免费的 Ahrefs 帐户,在社交媒体上分享其内容等);
- 3 个人要求资金回报
购买链接是违反谷歌站长指南的,所以我们不会购买或推荐其他人购买。但即使我们排除了这些人,仍有 14 人有意向谈判。经过一番往复,我们可能会达成一个互利的协议,并说服这些人链接到我们。这将使我们的引荐域数达到 41 个,即 8.7% 的转化率。
2. 发送跟进信息
根据根据 Authority Hacker 对超过 60 万封外展邮件的研究,发送三封后续邮件至少能够使成功率翻一番。但是,我们自动没有发送任何后续信息,因为我们不想打扰我们的潜在客户。
对于大多数链接建设者来说,这听起来很疯狂,但我们执行这个企划只是为了测试我们的策略。我们的目标不是获得尽可能多的链接。这就是为什么我们只跟进那些表示会链接到我们但在两周内没有做到的客户。
如果我们遵循 Authority Hacker 的建议并发送三封后续邮件,我们的链接获取率至少能达到 11.42%。
结语
鉴于我们在此推广活动中投入了大量精力,却仅获得了 32 个网站的外链,你可能会质疑博客外展是否仍值得开展。幸运的是,这个问题的答案很简单:当然值得。
外链仍然是一个重要的排名信号,并且没有其他方法可以建立无需扩展的高质量白帽链接。尽管我们花了几个星期来执行这项推广活动,但值得注意的是,它的设置并不复杂。如果我们再执行一次,假设有人审查潜在客户并找到其联系方式,我们认为我们可以在一个工作日内完成整个推广活动。
有什么问题吗?来 Twitter 联系我。
译者,Alex Wang,Not Soup Yet 创始人

